四川疾控:疫情所在市公众更要保持简约生活方式
时间:2022-02-25 10:45:52 来源:川观新闻2月23日0—24时,31个省(自治区、直辖市)和新疆生产建设兵团报告新增本土确诊病例85例(内蒙古40例,其中呼和浩特市37例、包头市3例;湖北10例,均在武汉市;辽宁8例,均在葫芦岛市;广东8例,均在深圳市;四川6例,均在成都市;江苏3例,均在苏州市;广西3例,均在防城港市;云南3例,其中临沧市2例、红河哈尼族彝族自治州1例;北京2例,均在西城区;山西2例,其中晋中市1例、忻州市1例)。
新增本土无症状感染者24例(云南7例,均在临沧市;黑龙江5例,其中黑河市4例、鸡西市1例;江苏5例,均在苏州市;四川4例,均在成都市;河北1例,在石家庄市;湖北1例,在武汉市;广东1例,在深圳市)。
自2月19日我省再次发生本土疫情以来,截至2月24日17时,成都本轮疫情累计报告本土确诊病例21例、无症状感染者6例,波及成都、德阳两市;泸州本轮疫情累计报告本土无症状感染者4例。
截至目前,全省共有11个中风险地区,均在成都市,无高风险地区。中风险地区包括高新区中和街道长城馨苑小区、高新区石羊街道天府世家小区、高新区桂溪街道世龙公馆、高新区中和街道中德世邦和庭(原中德K区1栋、7栋、8栋)、高新区中和街道名著司南小区(7栋、8栋、9栋、10栋)、金牛区驷马桥街道沙河云景湾小区、天府新区华阳街道龙河社区凯华丽景小区、天府新区华阳街道伏龙社区丽景苑小区、天府新区华阳街道四河社区四河小区、金堂县赵镇街道生态水城澜岸小区、温江区公平街道佳兆业丽晶公馆小区。
为落实“动态清零”总方针,有效控制和降低疫情传播风险,四川省疾控中心温馨提示您:
专家提醒
我省泸州、成都相继发生本土疫情。目前,已完成基因测序的病例样本结果显示,均为奥密克戎变异株。奥密克戎变异株具有传染性强、潜伏期短的特点。公众要继续绷紧疫情防控这根弦,积极支持配合疫情防控工作。
1对照轨迹,主动报备测核酸
成都市本轮由奥密克戎变异株引发的疫情发生在主城区,病例的活动场所涉及商业综合体、写字楼等人员密集、人流量大的区域,而且传染性强、传播速度快、隐匿传播的特点非常明显。请公众密切关注官方发布的疫情信息,特别是要主动对照病例的活动轨迹,查看是否有所交集。如与病例活动轨迹有交集,请做好个人防护,立即向所在村(社区)、单位或入住酒店报备,并主动进行核酸检测,配合做好疫情防控措施。
如您收到提醒短信,或健康码变为“红码”“黄码”,也要主动报备,配合做好疫情防控措施。“红码”人员做好个人防护,就地隔离,等待转运管理。“黄码”人员须到指定核酸检测点完成三天两次(间隔24小时)核酸检测,非必要不外出。
倡导省外来(返)川人员(特别是从近14天内有阳性感染者的地市来(返)川人员)、有阳性感染者发生地市旅居史人员、发生本土疫情的县(区)人员、以及与阳性感染者有交集的人员,在24小时内尽快做一次核酸检测。
2不聚集,加强个人防护
公众要继续保持戴口罩、勤洗手、常通风、不聚集、分餐食、用公筷、一米线等卫生习惯,配合做好扫码、亮码、核酸检测等疫情防控措施,这些措施依然是防控奥密克戎疫情的有效手段。特别是疫情所在市的公众,更要保持简约的生活方式。
3如有发热等不适及时就诊
奥密克戎变异株所导致的新冠肺炎症状比较轻,容易让市民朋友忽略。大家要高度注意,加强对自己及家人的健康监测,如果出现发热、咳嗽、乏力等症状时,即便症状比较轻微,也不要在家自行服药,一定要戴好口罩,不乘坐公共交通工具,尽快到附近的发热门诊就诊,及早接受检测,让自己和家人安心。
4加强重点场所防控
各类公共场所严格落实体温检测、扫码亮码、戴口罩、通风消毒等防控措施,加强人流引导,避免人员聚集;城市公共交通、出租车、网约车应严格落实防控措施,司乘人员做好个人防护;景区景点、餐饮单位、室内公共场所、密闭场所落实限量、预约、错峰要求。从严管控大型会议、活动、论坛、培训、演出、展销等聚集性活动。
公众关切
Q:面对奥密克戎,公众如何做好个人防护?
A奥密克戎变异株的传播力和隐匿性更强,潜伏期短。感染奥密克戎变异株后,发热、干咳、喉咙痛、头痛、乏力、鼻塞等症状相对较轻,感染者不容易被及时发现。
防范奥密克戎,我们首先不要掉以轻心。从本质上说,奥密克戎变异株还是新冠病毒,和以往新冠病毒传播规律相似,常规的防控手段对“奥密克戎”同样非常有效。
(1)公众在及时完成全程疫苗接种和接种加强针的情况下,也要坚持戴口罩、勤洗手、多通风、少聚集、保持社交距离等防护措施。
(2)适度消毒,做好环境清洁。目前采用的消毒剂和消毒方式对奥密克戎变异株仍然有效。
(3)做好健康监测。在有发热、咳嗽等疑似新冠肺炎症状出现时,即便症状轻微,也不要自行在家服药,要做好个人防护及时到发热门诊就诊。
(4)减少非必要外出。应尽量避免前往人员聚集的场所,外出加强个人防护,降低感染奥密克戎变异株的机会。
Q:个人怎么向社区报备?
A近14天内有中高风险地区和涉疫城市旅居史的来(返)川人员,以及与病例轨迹重合的人员,应尽快向所在社区、村等主动报备,做好个人防护,就近完成核酸检测。
可采用现场报备、线上报备、电话报备三种形式进行社区报备。
当前成都全市各小区(院落)设置有“报到登记处”,可实现线下登记处报备;也可以选择使用天府市民云 APP 或微信扫描社区报到码完成线上报备;或采取拨打所在社区应急值守电话进行电话报备。
个人主动向社区报备后,由属地疫情防控指挥部根据防控要求分类落实防控措施。
Q:居家隔离,如何做好卫生防疫?
A居家医学观察者最好单独居住,如不行则选择通风较好的房间作为隔离室,其他人员尽量不进入隔离房间,拒绝一切探访。
减少与其他家庭成员接触,必须接触时保持1米以上距离,戴好口罩,做好个人防护。
不与家庭内其他成员共用毛巾、餐具等生活用品,餐具使用后应当清洗和消毒。
咳嗽或打喷嚏时用纸巾或手肘遮挡口鼻,将用过的纸巾丢至垃圾桶,如接触呼吸道分泌物立即洗手或手消毒。
保持家居通风,不能自然通风的用排气扇等机械通风。
台面、门把手、开关、热水壶、洗手盆、坐便器等日常可能接触使用的物品表面,用含有效氯250mg/L~500mg/L的含氯消毒剂擦拭,后用清水洗净,每天至少1次。
居家医学观察者应当每天早、晚各进行一次体温测量和自我健康监测,并将监测结果主动报告至社区医学观察管理人员。
关注以下重点轨迹
如果您近期与以下轨迹有交集,请第一时间向村(社区)、单位或入住酒店报备,立即进行核酸检测,配合做好各项疫情防控工作。
成都市本土病例活动轨迹>>
2月11日:拓朴鲜食优选水果店(天鹅湖店)、醉西昌烧烤(世纪城店)
2月12日:天府大道中段吉食客、绿茶餐厅(太古里店)、苹果专卖店(太古里店)、中影和悦影城(春熙路店)
2月13日:东方希望天祥广场-拙列服装店、叁省货仓、零食有鸣,全家超市(世纪城地铁站)、韩国拌饭(锦江区IFS)、天府新区凯华丽景小区(含小区内菜鸟驿站)、天府大道中段方成私厨、烤匠(远大购物中心店)、龙泉驿区北泉路艺锦湾小区、成通石化高新成通加油站
2月14日:全家超市(世纪城地铁站)、布拉诺意大利餐厅(龙湖上城天街店)、友邻便利店(拓扑店)、天府大道中段西门饺子餐饮店、天府四街建信人寿大楼、天府四街晟丰餐饮、天府新区凯华丽景小区(含小区内菜鸟驿站)、东方希望天祥广场B座、大米先生(东方希望天祥广场店)、岘港·越南料理(世豪广场店)、守锅待兔(世豪广场店)、LANCOME(世豪广场店)、瀚星网咖(城南店)、天府大道南段琪琪超市、高新区海思科广场、爱尚美美容美体工作室(丽景路店)
2月15日:全家超市(世纪城地铁站)、竹篓记(SM广场)、大米先生(远大购物中心B馆)、世纪城美食街袁记云饺(天祥广场店)、友邻便利店(拓朴店)、天府四街建信人寿大楼、肆同包子(世纪城店)、高新区棕榈泉国际中心(天府大道中段199号)、东方希望天祥广场B座、袁记云饺(东方希望天祥广场店)、满彭菜场(四河分店)、高新区名著司南小区、高新区中德·英伦城邦K区(含283号、291号、305号菜鸟驿站)、蜀大侠(华阳店)、高新区中德·英伦城邦小吃街、瀚星网咖(城南店)、伏龙小区菜市场
2月16日:胖哥俩肉蟹煲(合生汇广场店)、全家超市(世纪城地铁站)、天府大道中段吉食客、大米先生(远大购物中心B馆)、阿甘锅盔店(远大购物中心B馆)、迎宾大道加油站(中石油四川成都金堂分公司)、金堂县道沟湾社区13组竹篙镇道沟湾工地、金堂县双玉汽修(金堂大道699号)、金堂县建设巷师友茶聚、天府四街建信人寿大楼、天府四街晟丰餐饮、天府新区凯华丽景小区(含小区内菜鸟驿站)、高新区棕榈泉国际中心(天府大道中段199号)、天府新区华阳街道丽景路伊伊超市、东方希望天祥广场B座、阿蠔海鲜焖面(东方希望天祥广场店)、红万家超市(四河路店)、高新区海思科广场、藕然间饭店(广都店)、瀚星网咖(城南店)、云图网咖(晋元店)、天府大道南段辅路黄记宜宾燃面、东方希望天祥广场C座、书亦烧仙草(东方希望天祥广场店)、天府新区顺河公园、温江区儒风明宇丽呈酒店、绵阳市三台县塔山服务区
2月17日:天府广场名望大厦华兴珠宝店(锦江梨花街8号)、辣嫂担担面(天府广场店)、双流区东升街道乐夫水果零售批发店、双流区加国枫韵小区、金堂县建设巷师友茶聚、荷花池批发市场、成毅康缘大药房(世纪城店)、天府四街建信人寿大楼、肆同包子(世纪城店)、高新区棕榈泉国际中心(天府大道中段199号)、天府新区华阳街道丽景路伊伊超市、东方希望天祥广场B座、西锦匠心川菜(东方希望天祥广场店)、万象南路鲜活力水果店、芙蓉树下(东方希望天祥广场店)、满彭菜场(四河分店)、瀚星网咖(城南店)、天府大道南段琪琪超市、锦江区经天320足球公园、锦江区琉三路地铁站C口老成都原味面、高新区嘉煜金融科技中心、高新区名都路多多便利店、高新区海思科广场、琪琪超市(天府大道南段辅路店)、琉三路73号老成都原味面、净雨莲(东方希望天祥广场店)、伏龙小区菜市场、天府新区one hour永莲纹绣美睫美容空间、温江区佳兆业·丽晶公馆
2月18日:金堂县建设巷师友茶聚、温江区合能珍宝琥珀小区、温江区世纪光华小区、金堂县赵镇红狮水泥店、大米先生(上闲里店)、好百客超市(远大购物中心B馆)、大米先生(远大购物中心B馆)、天府新区霖礼记绵阳米粉店、天府新区人民医院、天府四街建信人寿大楼、高新区棕榈泉国际中心(天府大道中段199号)、天府新区华阳街道丽景路伊伊超市、东方希望天祥广场B座、天府大道中段尤卤店、高新区吉庆四路超士多便利店、肆同包子(地铁四河站店)、德瑞堂大药房(四河路店)、安德鲁森(四河路店)、满彭菜场(四河分店)、觅本·豆汤饭|卤肉饭(东方天祥广场店)、天府新区正北下街水印城田地之间·鲜果、红万家超市(四河路店)、成华区崔家店路四川省自然资源投资集团、跳蹬河南路多多好超市、瀚星网咖(城南店)、高新区名都路嘉煜金融科技中心、盐边羊肉米线(孵化园店)、温江区同兴东路天津小笼包、温江区光华大道三段德昆·新天地、包烧米线(新天地店)、高新区海思科广场、高新区名著司南小区5栋地下室麻将馆、高新区中德·英伦城邦小吃街、四河地铁站A口附近肉夹馍流动摊贩、温江区光华国际小区、金堂县赵家镇三烈社区、金堂县万达广场吉选超市、吉善缘牛肉米线(东方希望天祥广场店)、德克士(东方希望天祥广场店)、天府新区洛森堡蝶郡(含小区内菜鸟驿站)、都江堰市青城山禅驿·青城芸舍酒店、吉选超市(华阳店)、温江区儒风明宇丽呈酒店、温江区佳兆业·丽晶公馆、温江区公平街办太极社区党群服务中心、七掌柜自助火锅(华阳2.0直营店)、高新区名著司南7栋负1楼棋牌室
2月19日:南堂小馆(青羊区中铁西城店)、琳玺棋牌·品茗(青羊区日月大道一段万和中心)、温江区合能珍宝琥珀小区、鸡毛店(温江区同兴西路店)、温江区儒风明宇丽呈酒店、贝尔康大药房(领峰店)、大米先生(远大购物中心B馆)、贝尔康大药房益顺金康(锦韵路店)、天府新区凯华丽景小区(含小区内菜鸟驿站)、高新区长城馨苑小区(含小区内菜鸟驿站)、天府新区凯华丽景小区LIANKE店、天府新区人民医院、肆同包子(世纪城店)、成毅康缘大药房(世纪城店)、高新区棕榈泉国际中心(天府大道中段199号)、世纪城美食街袁记云饺(天祥广场店)、酥祥记(天府大道总店)、天府新区华阳街道丽景路伊伊超市、天府新区华阳街道丽景路乐山钵钵鸡、黄龙溪廊桥、黄龙溪景区、雅格尔男装(天虹商场奥克斯广场西区店)、柠檬树造型理发(世纪城烫染接发店)、高新区吉泰一路罗森便利店、蜀都中心1期2楼茶府、高新区吉庆四路超士多便利店、红万家超市(四河路店)、成华区崔家店路跳蹬河大棚市场、跳蹬河南路多多好超市、成华区跳蹬河南路杰杰家常味中餐馆、子宸什夹婆乌鸡米线(四河路店)、德瑞堂大药房(四河路店)、瀚星网咖(城南店)、温江区同兴东路天津小笼包、金堂县生态水城澜岸小区河边门快剪理发店、金堂县生态水城澜岸小区河边门早餐铺、高新区海思科广场、高新区中德·英伦城邦仁医堂中医馆及小吃街、四河路280号雪记炒菜翘脚牛肉店、四河路286号姬松茸炖鸡面店、金堂县澜岸10元快剪理发店、金堂县金武面馆、温江区佳兆业·丽晶公馆、天府新区水印城小区、都江堰市青城山禅驿·青城芸舍酒店、天府新区梓州大道熊猫快收快递服务中心、天府新区水印城、1+超市(大市场店)、高新区怡馨家园
2月20日:高新区锦尚西二路华府文具、梵音瑜伽(成都悠方购物中心店)、德瑞堂大药房(四河路店)、子宸什夹婆乌鸡米线(四河路店)、天府新区四河小区(含菜鸟驿站)、四川宝石花医院、红万家超市(四河路店)、成华区三友路筷子派对美蛙馆、青羊区铜丝街26号幽曼足浴、温江区儒风明宇丽呈酒店、高新区海思科广场、高新区名著司南小区北门、天府新区华阳街道成都渝都商务宾馆
2月21日:天府新区华阳街道刚砂锅、高新区海思科广场、温江区儒风明宇丽呈酒店
2月22日:温江区儒风明宇丽呈酒店
德阳市本土病例活动轨迹>>
市内轨迹信息:
2月20日:13:12广汉市三水镇鸡杂面馆,14:04广汉市三水镇新冠疫苗临时接种点。
2月21日:8:38广汉市三水镇鸡杂面馆,9:00广汉市三水镇卫生院核酸采样点,17:41广汉市三水镇菜市场。
2月23日:11:54广汉市三水镇温心药品有限公司,12:05广汉市三水镇四姐副食经营部,13:20德阳经开区通威公司。
市外轨迹信息:
2月21日:11:40绵阳市四川铁骑力士实业公司旁永兴镇花园涂米粉店,12:00绵阳市永兴镇永发超市、绵阳市四川铁骑力士实业公司。
2月22日:10:00眉山市仁寿县谢安镇新民村11组牛场,15:57绵阳市永兴镇西城国际大茶坊,19:30绵阳市永兴镇冯氏烧鸡公铜火锅腊排骨店,22:00绵阳市永兴镇西城国际大茶坊。
2月23日:00:39绵阳高新区麗枫酒店。
关注以下重点地区
如果您近期有以下地区的旅居史,请第一时间向村(社区)、单位或入住酒店报备,配合做好各项疫情防控工作。

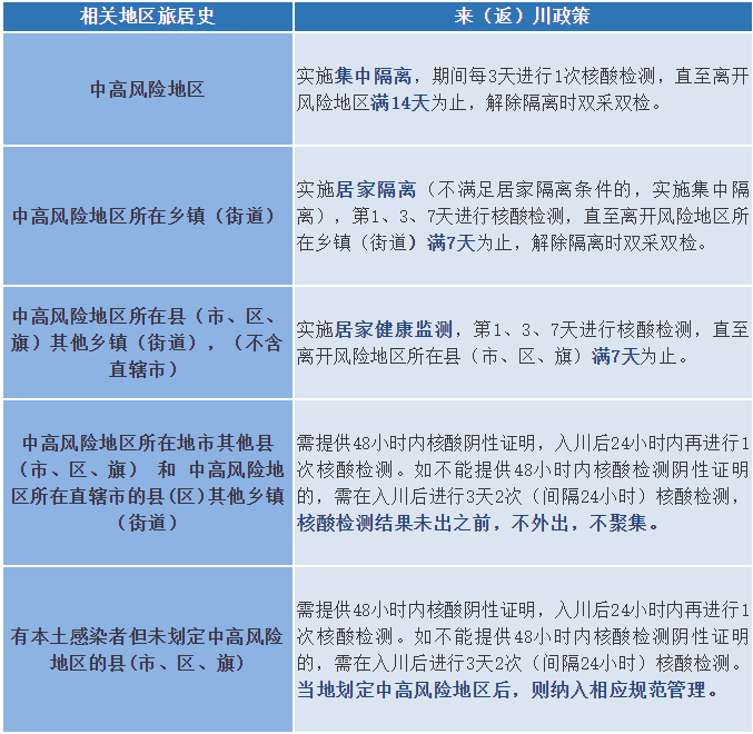
来(返)川政策小贴士

温馨提示
来(返)川人员要主动参与疫情防控工作,积极履行防控义务,做好个人防护,配合落实疫情防控措施。
居家隔离期间,要单独居住或单间居住,使用单独卫生间,足不出户,拒绝一切探访,每日自行测量2次体温,如果出现发热、干咳、乏力、嗅(味)觉减退、鼻塞、流涕、咽痛、结膜炎、肌痛和腹泻等症状,第一时间主动向村(社区)报告,及时闭环转运到医院就诊。
居家健康监测期间,非必要不外出,外出时做好个人防护,不上班,不进入宗教场所、宾馆酒店、博物馆、歌舞游艺休闲娱乐场所、棋牌室(麻将馆)、旅游景区景点、互联网上网服务营业场所、交通场站、商超、农贸市场、村委会(社区居委会)、村活动室(社区活动室)、党群服务中心、药店、企事业单位等公共场所,不得乘坐飞机、火车、客运班车、地铁等公共交通工具,避免参加聚集性活动,每日自行测量2次体温,如果出现发热、干咳、乏力、嗅(味)觉减退、鼻塞、流涕、咽痛、结膜炎、肌痛和腹泻等症状,第一时间主动向村(社区)报告,做好个人防护,及时到医院就诊。
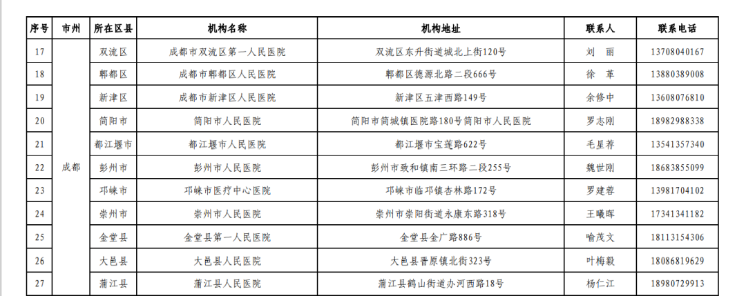
成都市“黄码”人员核酸检测定点医疗机构名单


成都市“黄码”患者医疗服务定点医疗机构名单


泸州市“黄码”人员新冠病毒核酸检测采样机构名单

泸州市涉疫孕产妇救治专门医疗机构名单及咨询电话


