成都“黄码”人员核酸检测免费!各类核酸检测点位公布
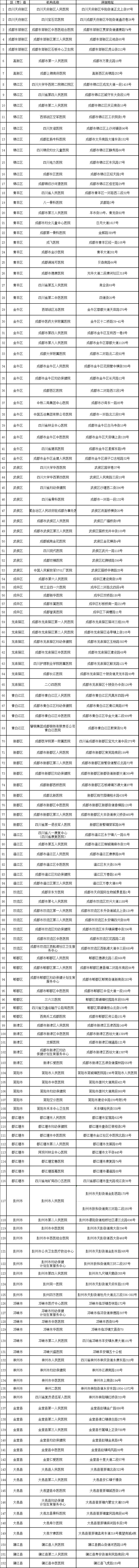
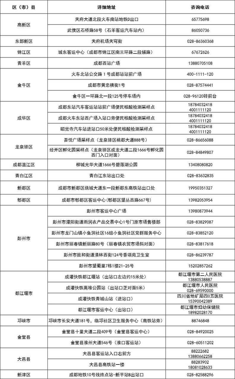
时间:2022-02-21 20:42:15 来源:四川观察为方便市民进行新冠病毒核酸检测,现公布成都全市152家提供24小时核酸检测服务医疗机构名单、25家“黄码”人员核酸检测定点医疗机构名单和33家临时核酸检测便民采样点名单。
近期有疫情地区旅居史、与阳性病例轨迹有交集、收到提醒短信、健康码变为“黄码”等人员,在主动报备的同时,请主动关注健康成都官微发布的重点人员社区分类管理措施、国内新增本土疫情活动轨迹和核酸检测机构、黄码人员核酸检测定点机构等信息,主动落实疫情防控措施,自觉做好个人疫情防护。一旦出现发热、干咳、乏力、嗅觉味觉减退、鼻塞、流涕、咽痛、结膜炎、肌痛、腹泻等不适症状时,及时到就近的发热门诊就诊,并主动告知医生自己的旅居史。就诊过程中请做好个人防护并不得乘坐公共交通工具。
从2022年2月20日起至全市所有区域调整为低风险为止,健康码“黄码”人员核酸检测免费,检测费用由市级财政全额承担。
成都市各类新冠病毒核酸检测服务机构名单

“黄码”人员核酸检测定点医疗机构名单


临时核酸检测便民采样点名单

| 编辑: | 向素玉 |
| 责编: | 毛佳莉 |
| 审核: | 程云 |
评论
新闻推荐
热门栏目

