@内江人,个体参保人员缴纳养老保险期限延长啦!
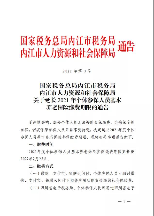
时间:2021-12-31 10:05:51 来源:内江市人社局江粉儿从国家税务总局内江市税务局了解到,2021年个体参保人员基本养老保险缴费期限将会延长至2022年2月25日,详情如下:


| 编辑: | 陶丽萍 |
| 责编: | 刘桂莲 |
| 审核: | 程云 |
评论
热门栏目
江粉儿从国家税务总局内江市税务局了解到,2021年个体参保人员基本养老保险缴费期限将会延长至2022年2月25日,详情如下:


| 编辑: | 陶丽萍 |
| 责编: | 刘桂莲 |
| 审核: | 程云 |