今后五年,川渝将共建“轨道上的双城都市圈”
时间:2021-12-23 15:13:49 来源:四川在线成渝1小时通勤圈要来了!成渝地区双城经济圈轨道交通规划出炉
据国家发展改革委官网消息,为共建轨道上的双城经济圈,推动成渝地区轨道交通规划建设,国家发展改革委近日印发《成渝地区双城经济圈多层次轨道交通规划》(以下简称《规划》),提出到2025年成渝地区双城经济圈轨道交通总规模达到1万公里以上,形成重庆、成都都市圈1小时通勤圈,实现重庆、成都“双核”间1小时通达。
《规划》指出,到2025年,初步建成轨道上的成渝地区双城经济圈,进出川渝四向通道基本形成,形成功能清晰、布局合理的设施“一张网”,点线协调、衔接高效的枢纽“零换乘”,客货并重、联程联运的运输“一体化”。轨道交通总规模达到1万公里以上,其中铁路网规模达到9000公里以上、覆盖全部20万以上人口城市,形成重庆、成都都市圈1小时通勤圈,实现重庆、成都“双核”间1小时通达,“双核”与成渝地区区域中心、主要节点城市1.5小时通达,与主要相邻城市群核心城市约3小时通达。大宗货物年运量150万吨以上的大型工矿企业、新建物流园区铁路专用线力争接入比例达到85%,长江干流主要港口实现铁路进港。轨道交通承担客运量、货运量占比大幅提升,有力支撑沿江货运通道、中欧班列、西部陆海新通道高质量发展。
到2035年,成渝地区双城经济圈基础设施互联互通基本实现,干线铁路、城际铁路、市域(郊)铁路、城市轨道交通等多层次轨道交通网络高度融合、枢纽无缝衔接、运营智能高效,运输组织水平、科技和体制创新能力位于国内前列,轨道交通全面发挥客运和货运骨干作用,支撑引领区域一体化发展。
《规划》要求,以重庆、成都“双核”为中心,成渝主轴为骨架,统筹干线铁路、城际铁路、市域(郊)铁路、城市轨道交通规划布局和衔接,加快补齐城际和市域(郊)铁路短板,发挥不同轨道交通特点和优势,适应多种运输需求,构建层次清晰、功能明确、布局合理的多层次轨道交通网络。按照“网络有机衔接、功能服务兼容、时序远近适宜”的原则,推进多层次轨道交通“四网融合”。
同时,要充分利用现代信息技术手段,强化铁路货运服务,促进轨道交通与城市功能融合,构建高水平轨道交通体系,推进各层次轨道交通高效融合、管理协同、绿色发展,提升运营服务水平和出行体验。
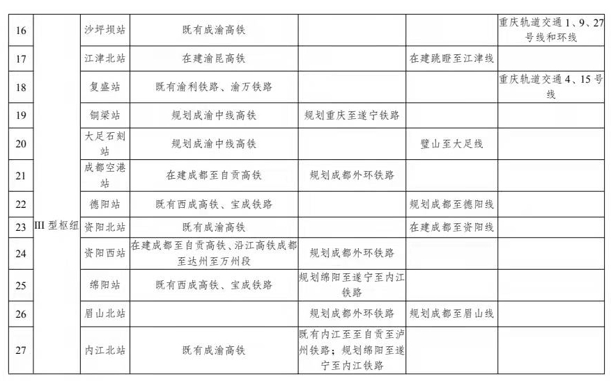
图片来源:国家发展改革委官网















