赶紧接种加强针!四川疾控:加强针可使逐步减少的中和抗体快速增长或反弹 产生更好保护效果
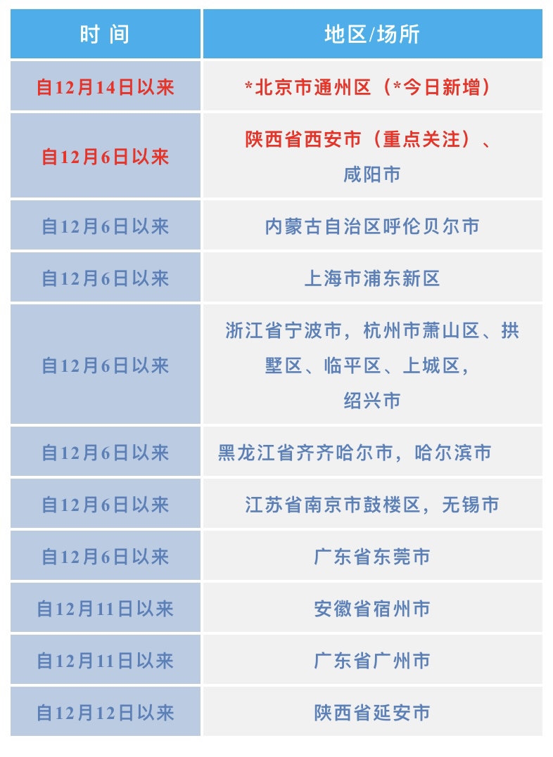
时间:2021-12-21 17:35:22 来源:四川在线12月20日,四川疾控中心官方微信发布消息:12月19日0—24时,31个省(自治区、直辖市)和新疆生产建设兵团报告新增本土确诊病例37例(陕西24例,其中西安市21例、延安市2例、咸阳市1例;浙江10例,其中绍兴市9例、杭州市1例;广东2例,均在东莞市;北京1例,在通州区),新增本土无症状感染者2例(云南1例,在德宏傣族景颇族自治州;陕西1例,在西安市)。
为严格落实“外防输入、内防反弹”的防控要求,有效控制和降低疫情传播风险,四川省疾控中心提示您:
搭乘过以下交通工具的来(返)川人员,第一时间主动向社区或居(村)委会、单位或入住酒店报备旅居史,配合做好相关防控工作。
有以下旅居史的来(返)川人员,第一时间主动向社区或居(村)委会、单位或入住酒店报备旅居史,配合做好相关防控工作。
专家建议
01 随时关注国内新冠肺炎疫情变化情况,近期重点关注西安疫情,不前往高、中风险地区以及发生本土疫情的地区。如确需前往的,请务必做好个人防护,关注目的地疫情风险提示。非必须不出境。
02 公众在公共场所要遵守场所管理规定,规范佩戴口罩,保持社交距离,尽量少触碰扶手等公共物体,不要用手直接接触口、眼、鼻。各类公共场所、经营场所,严格落实扫场所码、查验健康码、测温、消毒、通风、监督戴口罩等防控措施。
03 倡导公众从外地来(返)川后,第一时间进行一次核酸检测。保持简约健康的生活方式,不聚集、少串门。
04 公众要密切关注自身及家人健康,如出现发热、咳嗽、乏力、嗅(味)觉减退等不适症状,不要自行服药,佩戴口罩及时前往发热门诊就诊。
05 赶紧接种加强针。加强针可以使已经逐步减少的中和抗体快速增长或反弹,从而产生更好的保护效果。符合条件的人员请尽快接种。
06 呼吁各类企事业单位做实做细日常防控措施,持续强化职工防护意识。落实测温、亮码、扫码等防控措施,加强电梯、中央空调等公共设施的清洁消毒,加强食堂、会议室、卫生间等公共区域的清洁通风,持续排查职工及往来人员有无中高风险地区旅居史和核酸检测阳性人员密接史。职工要遵守单位防疫规定。
07 学校是人群密集场所,需持续做好教职工和学生的健康监测,学生要遵守学校防疫规定,做到学习、生活空间相对固定,尽量避免到人群聚集尤其是空气流动性差的场所,如实报告个人行动轨迹和接触史等。
|公众关切|
Q1:春节能否回家过年?
答:关于“就地过年”,要基于风险研判,全国不能“一刀切”,要因地制宜地出台相关政策。
要分类考虑。对于高危人群,比如老年人、慢性病患者、孕妇还是倡导尽量减少不必要的出行和不必要的聚集。其他人员出行,倡导要做好相关的防护,切实履行自己是自己健康第一责任人的责任。
要分区考虑。现在处于疫情中高风险的区域,特殊区域比如口岸、边境的一些地方,北京等在筹备重大活动,马上冬奥会、冬残奥会要开展的这些地区,要继续保持相对严格的管控措施。而其他地区,要做好风险评估,提出切实又有力度、又精准、又有温度的相关政策。
各地在做风险评估的时候,输入和输出的风险都要给予考虑。应该给公众明确的指导,比如元旦、春运出行相关疫情防护的一些资料和参考。
Q2:“西安突然出现的出血热,真是草莓导致的吗?
答:这两天,一种叫“出血热”的疾病吸引了大家的眼球。据“西安新闻网”报道,入冬以来,西安各大医院相继接诊多例出血热患者,疾病早期症状与流感相似。
什么是出血热?出血热全名叫流行性出血热,也叫肾综合征出血热。它是汉坦病毒引起的乙类传染性疾病,主要由老鼠传播。一旦得上,起病急、进展快,如果救治不及时,可引起死亡。但如果感染后能早发现、早诊断、及时治疗,那重症率和病死率可显著降低。
出血热有哪些症状?突然发热,38~40℃,怕冷或有寒战。“三痛”:头痛、腰痛、眼眶痛。“三红”:眼结膜、面部、颈部和上胸部的皮肤充血、潮红。
怎么预防出血热?目前,已有成熟的出血热疫苗,用于预防汉坦病毒感染,并且抗体保护时间长久。出血热大范围暴发的可能性比较小。做好家里的卫生,避免老鼠进入室内,勤洗手,清扫老鼠排泄物时,应戴手套和口罩,注意饮食卫生。
网络流传吃草莓会得出血热是真的吗?前面说过,出血热主要是老鼠传播的,跟草莓没有关系。但假如携带汉坦病毒的老鼠污染了食物或餐具,比如沾了鼠尿或粪便,那确实有感染病毒的可能性。建议大家买来草莓或者其他水果、蔬菜后,一定要清洗干净再吃。
公众要做好多病同防。冬季是流感、肺炎、流行性腮腺炎、流行性出血热、流行性脑脊髓膜炎等疾病的高发季节,公众一定要保持健康的生活方式和良好的卫生习惯,做好工作和生活环境清洁卫生,强化食品安全卫生意识。




