四川疾控最新提醒:事关考试、冷链食品等
时间:2021-11-15 20:06:30 来源:四川日报11月14日0—24时,31个省(自治区、直辖市)和新疆生产建设兵团报告新增本土确诊病例32例、本土无症状感染者2例。目前已有甘肃、内蒙古、陕西、青海、四川、湖北、湖南、贵州、黑龙江、江西、宁夏、河北、北京、云南、山东、重庆、江苏、河南、浙江、吉林、辽宁等多个省份报告阳性病例。
截至11月15日14时,我国有8个高风险地区和92个中风险地区。
11月15日
四川疾控发布健康提示
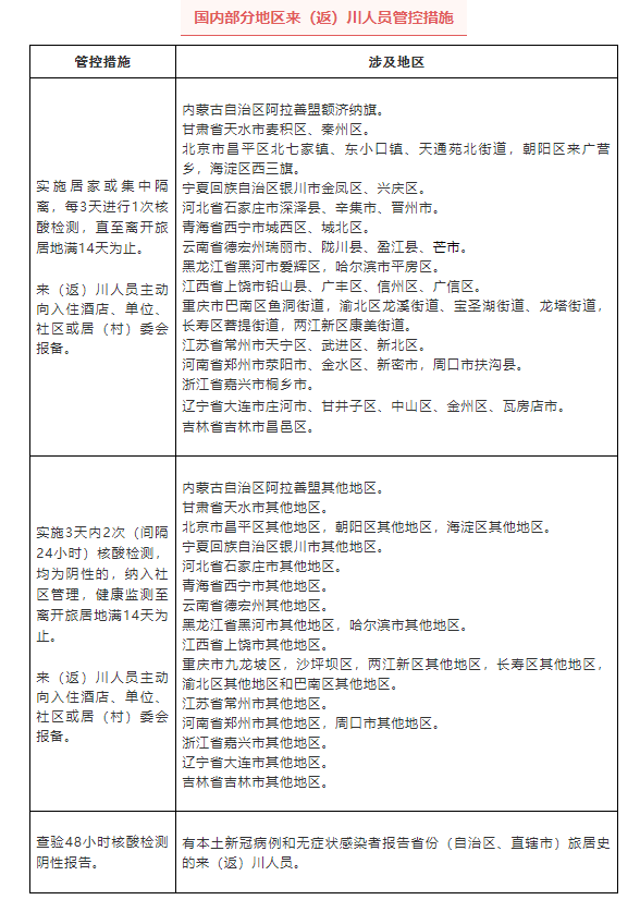
管控措施
11月14日,四川省司法厅发布《关于四川省考区延期举行2021年国家统一法律职业资格考试主观题考试的通知》,四川省设立的各考区原定于2021年11月21日举行的国家统一法律职业资格考试主观题考试延期举行。主观题考试具体时间安排等事宜,将根据全省疫情防控形势另行通知。
11月12日,四川省住房和城乡建设厅发布《关于进一步做好建筑工地疫情防控工作的紧急通知》,提醒各工地增强防控意识、落实防控责任、做好应急准备。要按照《四川省房屋建筑和市政基础设施工程施工现场新冠肺炎疫情常态化防控指南(2021版)》,进一步完善疫情防控方案,确保措施落实到位。
11月11日,四川省应对新型冠状病毒肺炎疫情应急指挥部印发《四川省进口高风险非冷链集装箱货物新冠肺炎疫情防控工作方案》,要求在口岸环节、运输环节、属地环节等工作环节做好防疫措施,并明确了职责分工,要求强化部门职责,强化协调联动,依规做好消毒,规范信息发布,强化督导问责。
近日,四川公安官微发布防范提醒:警惕涉疫诈骗。诈骗手法层出不穷,广大人民群众一定要提高警惕,不要轻信陌生来电,不要点击可疑链接,不要轻易透露个人信息、银行卡信息、验证码等,查询个人健康出行信息请到正规网站、APP上办理。

(点击查看大图)
专家建议
为持续做好疫情防控工作,建议近14天有川外旅居史的来(返)川人员,主动进行核酸检测,持续关注出行相关地区有无新发疫情,以及自身健康码颜色变化情况。如收到短信提示,健康码出现红、黄码的情况,应立即向属地社区或居(村)委会、单位、入住酒店报告,做好个人防护,按要求配合做好相关防控措施。
各级防控工作人员在开展防疫工作中应全程做好个人防护。规范穿戴口罩、手套、防护服等,按流程规范开展各项工作,与涉疫人员保持安全距离,保持工作环境卫生,及时对工作证、门把手、办公桌椅等进行清洁消毒,工作后第一时间做好个人清洁卫生,减少聚集。
冷链食品相关从业人员要强化疫情防控意识。工作期间正确佩戴口罩、手套和着工作服,工作服保持干净整洁,定期清洗,必要时消毒,双手未清洁前不触摸口眼鼻;工作结束后及时做好个人清洁卫生;日常加强健康监测,若出现发热、干咳、乏力、咽痛、嗅(味)觉减退、腹泻等不适症状,立即报告并及时就医。
消费者在购买冷链食品时要全程佩戴口罩,使用一次性手套、食物夹等,避免直接接触冷链食品,选购结束后及时做好手卫生。冷链食品的处理清洗应与其他食材分开,冷链食品所用的容器、刀具及砧板等应单独放置、及时清洗,避免交叉污染。清洗或接触冷链食品后及时洗手。烹调时应烧熟煮透,尽量避免生吃、半生吃或盐腌后直接食用。
加强施工工地人员防护。所有进入施工现场人员应配合做好亮健康码、行程卡、扫场所码、测温、登记等疫情防控措施。出现上述不适症状时,应暂缓进入施工现场,不要自行购药服用,立即报告相关管理人员并及时就医;工地食堂采取错峰用餐,避免“面对面”就餐和围桌就餐。

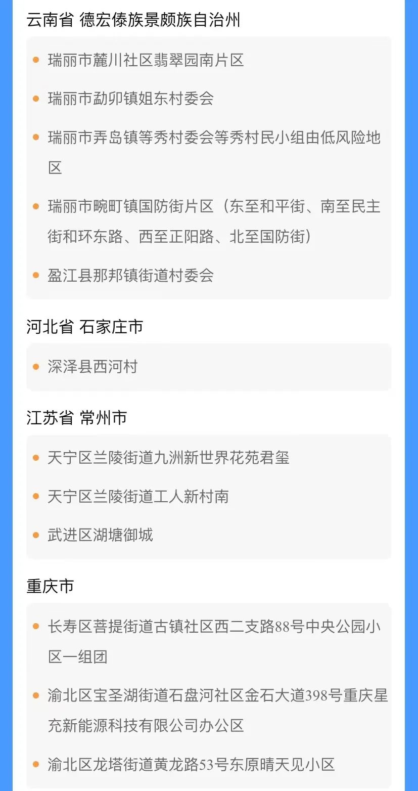
国内中高风险地区汇总表









| 编辑: | 毕凯旋 |
| 责编: | 刘桂莲 |
| 审核: | 程云 |

