五一去哪儿玩?四川交警发布出行指南
时间:2021-04-27 15:47:13 来源:四川观察4月27日,四川交警发布2021年五一假期道路交通“两公布一提示”。今年“五一”小长假为5月1日至5日,共计5天,高速公路将继续实施小型客车免费通行的政策。随着疫情防控形势持续向好,出行政策逐步放宽,大部分景区取消了限流措施,加之全省大部分地区天气适宜出行,“五一”期间公众出行需求将进一步集中释放。
据有关部门预测,即将到来的“五一”假期,可能迎来爆发式出游,全省旅游人次有望突破2019年同期,达到4300万人次的新高,其中65%的要通过公路实现,跨省游、近郊游、亲子游比去年同比增长约80%,成都、乐山、九寨沟等将成为热门旅游地。
一、“五一”出行分析研判
(一)总体流量
近日,省交通运输部门联合省公安厅交警总队联合发布信息,五一期间,全省高速公路网将迎来新一轮出行高峰,预计总车流量超过1700万辆,日均流量达到342万辆,同比2020年五一假期增长15.7%。
(二)假期流量时间分布
假期流量时间分布呈现双峰特性。4月29日车流量开始缓慢提升,4月30日14时开始路网交通压力逐渐增大,5月1日路网流量达到最高峰381.90万辆,5月4日路网流量达到次高峰340.29万辆,节后路网流量逐渐回落。

(三)假期流量空间分布
路网流量围绕成都等中心城市呈放射状分布,成都市周边各主线站以及连通主线站的环线高速车流量最为密集,发生拥堵的可能性较大。在其他方向,成绵、成绵复线、成自泸、成雅、成德南、成渝等高速预计迎来高出行流量,遂渝、渝蓉高速将承受较大进出川流量压力。进出城高速公路和通往景区路线上的隧道、互通立交、收费站、服务区是易拥堵段点。
(四)假期流量组成
五一假期期间,高速公路交通管控采取禁止危险化学品运输车辆通行,以及重点时段禁止三轴(含三轴)以上(不含鲜活农产品运输车)重型货运车辆进入高速公路等措施。受此管理措施影响,假期期间货车流量将会有明显下降,预计日均流量约30万辆,相较平日减少21.4%。高速公路流量将主要以客车流量为主,流量组成的客车货车比例约为10.4:1。
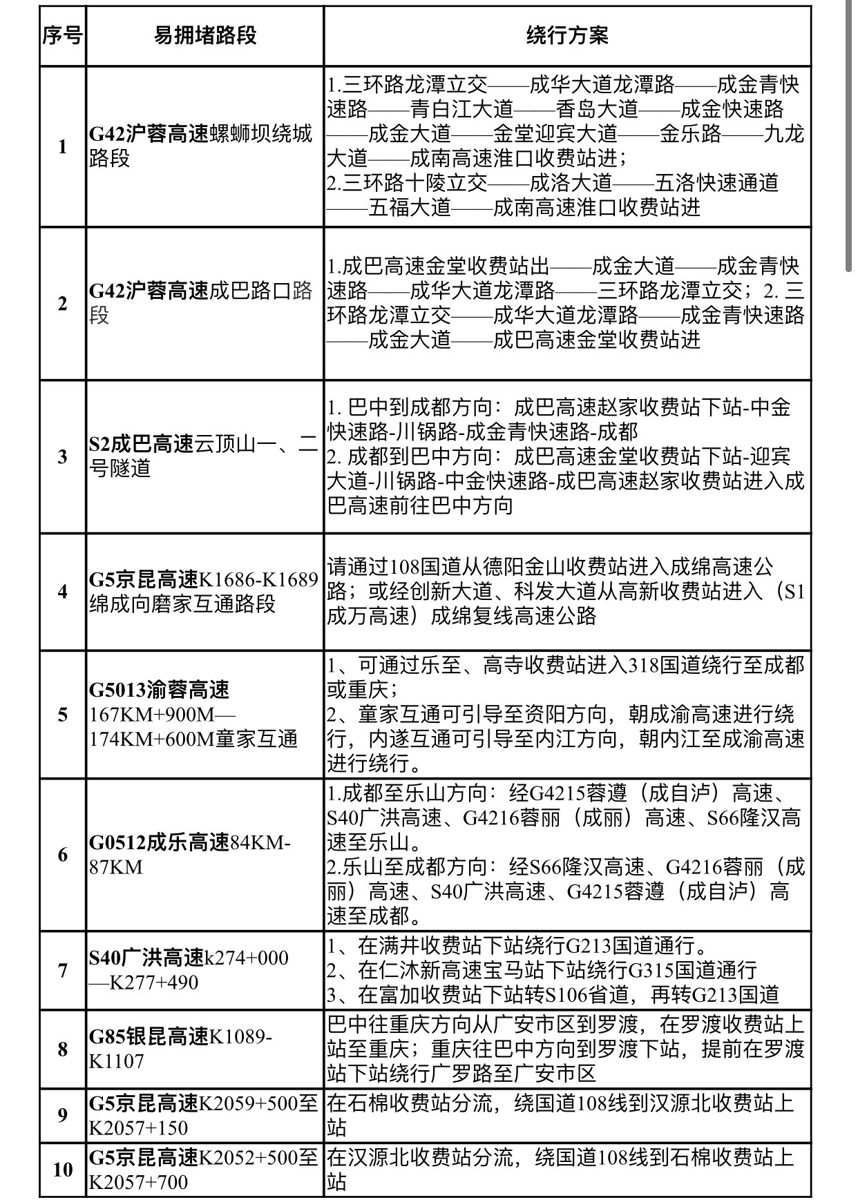
(五)重点施工路段
五一出行,各位驾驶员朋友注意合理规划出行路线,避开施工拥堵路段。若行经施工路段,请注意提前观察,减速慢行,与前车保持安全车距,按照施工现场交通标志标线的指示通行,自觉听从交警指挥,确保通行安全。

(六)热门景区研判
基于历史数据和五一出行规律分析,五一假期客流主要以旅游、访友为主,部分省内热门景区或迎来流量高峰。根据可查询已发布的旅游数据,四川交警梳理了省内主要热门景区的推荐出行线路如下。

二、交警采取的措施
针对“五一”假期交通流量、交通违法和交通事故特点,全省公安交警将以高速公路、国省干道、景区、农村道路为重点,严管严查易肇事肇祸和易造成交通拥堵的违法交通行为。
(一)针对性加强道路交通管控
依托服务区和流量大的收费站出入口、执法服务站和超限检测站,加强通行秩序管理,及时发现、预警、拦截、查处违法行为,严查严处不按规定车道行驶、违法占用应急车道行驶、违法停车、非法营运等严重扰乱通行秩序的行为;加强景区周边道路交通指挥疏导;加强对客运班车、旅游包车、“营转非”客车等大中型客车以及农村面包车的检查,严查超员、超速、疲劳驾驶、凌晨2时至5时违规运行,以及客车逾期未报废、未检验等严重违法行为,发现涉嫌非法营运、超范围营运的,一律移送交通运输部门处理;充分发挥农村派出所、“两站两员”作用,严把出村口、出镇口等主要关口,严查超员载客、酒后驾驶,货车、摩托车违法载人以及非法接送学生车辆等行为。
(二)规范性完善应急分流预案
进一步完善应急工作方案,针对不同性质、不同类型、不同规模的突发事件,明确相应的处置原则、处置策略,确保一旦出现交通事故、车辆拥堵、车辆火灾、恶劣天气等突发情况,能迅速响应、联动有力、应对有效、处置得当。尤其要结合交通事故、交通拥堵等应急预案要求和今年“五一”假期交通特点、气象特征,对预案进行充实、完善和调整,提前检查应急物资、装备配备情况,从严从细从实做好应急准备。
(三)高效化处置各类交通事故
节日期间,交警部门将协调交通运输部门和公路经营管理单位、清障施救单位,在容易发生交通事故和拥堵的路段备好应急物资,将救援车辆、清障车辆和应急装备投放到桥梁、隧道、互通立交等重点路段,协调辖区医疗卫生部门把救治装备和力量前移至路面,一旦发生交通事故或车辆故障,快速实施现场救援和清障,提高救治效率,降低伤员死亡率,尽快恢复通行,严防二次事故发生。对责任明确的轻微事故,一律就近在服务区、收费站、乡镇快速办结案件,同时将大力推行在辖区重点收费站、服务区、场镇设立快处快赔点,推进简易事故快处快赔工作。
三、交警安全提示
(一)保持安全车距车速,谨防交通事故发生
由于省内大部分景区周边道路等级普遍偏低,地质环境复杂,山区道路、急弯陡坡较多,同时进出城高速公路和通往热点景区的道路是拥堵集中路段,隧道、桥梁、互通立交、收费站、服务区是拥堵瓶颈节点,驾驶员朋友要适当降低车速,保持安全车距,不要随意变更车道,防范追尾、侧翻、刮擦等事故发生。
(二)交通事故应对
发生交通事故时,要第一时间组织车上人员疏散到路外安全地点,避免发生次生事故。发生财产损失事故,车辆可以移动的,当事人应当组织车上人员疏散到路外安全地点,在确保安全的原则下,采取现场拍照或者标划事故车辆现场位置等方式固定证据,将车辆移至不妨碍交通的地点后报警。如果车辆无法移动的,白天应在事故现场后来车方向150米-200米处摆放警示标志;夜间以及低能见度天气情况下,应在来车方向500米至1公里外摆放警示标志,确保安全后报警等待救援。
(三)相关建议
五一出行,高速公路服务区,特别是成都周边服务区,易发生因服务区车辆太多而倒灌进高速公路主道,人为造成拥堵的情况,请驾驶员朋友尽量选择到高速公路收费站外休息调整,避开高速服务区。同时,“五一”高速公路免通行费政策截止到5月6日零点,驾驶员朋友可选择提前下站再上站的方式结算过路费,避免因赶路下收费站而引发交通事故。
四川交警提醒:五一假期,请广大市民合理选择出行时间和线路,避开车流高峰时段。请司乘人员佩戴好口罩,配合做好测体温、查验健康码等相关工作。如果出现紧急情况,可以立即联系执勤民警,遵守交通法律法规,谨慎驾驶,确保安全文明出行。
| 编辑: | 李夏娇 |
| 校对: | 毛佳莉 |
| 责编: | 程云 |

