客户端
举报
跟帖评论自律承诺
首页
强档
看电视
听广播
热点
微视
生活
县区
专题
理论
首页
››
热点
防控动态 | 60岁以上老人纳入!新冠疫苗接种最新变化,速看!
时间:2021-04-02 11:33:31 来源:封面新闻
国家卫健委4月1日发布
《新冠病毒疫苗接种问答
(2021年3月31日更新)》
新冠病毒疫苗去哪儿接种?
接种过程中需要注意什么?
育龄期和哺乳期女性能否接种?
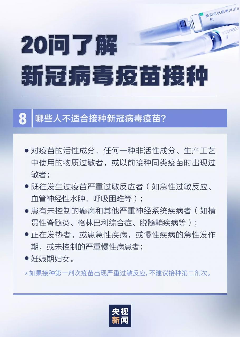
18岁以下,60岁以上人群可以接种吗?
20组问答
带你了解新冠病毒疫苗接种
↓
↓↓
编辑:
李夏娇
校对:
毛佳莉
责编:
程云
上一篇:
重磅!刚刚明确,这个时段不得提供游戏服务
下一篇:
从总书记打卡过的“红色地标”,读懂东方奇迹的“密码”
扫描二维码,下载大内江APP
评论
新闻推荐
今日24时起,油价或将调整!
《火热军营 精彩人生》
中央八项规定精神贯彻执行情况调查问卷
热门栏目
中国互联网不良信息举报中心
涉企虚假不实信息举报
涉未成年人网络生态乱象举报
四川省互联网举报中心
涉自媒体乱象举报专区
涉生活服务类信息内容举报专区
网上虚假宣传制售“特供酒”举报
涉病态、低俗话题侵扰热搜榜单举报
涉企侵权举报专区
网络侵权举报
川预审P4FD-R04F-062D-80J0号 | 网络视听许可证2306165号 | 新闻信息服务许可证51120210005号 | 川新备 06-090011 |
蜀ICP备08002296号
|
川公网安备 51100202000151号
@ 2005 - 2022 www.scnj.tv
关于我们
用户协议
隐私政策
跟帖评论自律管理承诺书
涉本网站违法和不良信息举报:
链接
| 电话 0832-2119960 | 邮箱 sc-njtv@qq.com