收藏!四川省“十四五”规划和2035年远景目标纲要(全文)
时间:2021-03-17 11:31:09 来源:川观新闻
四川省国民经济和社会发展第十四个五年规划和二〇三五年远景目标纲要
(2021年2月2日四川省第十三届人民代表大会第四次会议批准)
目 录
第一篇 开启全面建设社会主义现代化四川新征程
第一章 规划背景
第二章 总体要求
第三章 主要目标
第二篇 以成渝地区双城经济圈建设引领“一干多支”建设,打造带动全国高质量发展的重要增长极和新的动力源
第四章 做强成渝发展主轴
第五章 带动两翼协同发展
第六章 辐射三带联动发展
第七章 促进区域协调发展
第三篇 突出创新引领,建设具有全国影响力的科技创新中心
第八章 优化创新能力布局
第九章 打造高能级创新平台
第十章 提高创新链整体效能
第十一章 提升企业技术创新能力
第十二章 优化政策环境
第四篇 加快发展现代产业体系,建设具有全国影响力的重要经济中心
第十三章 深入实施制造强省战略
第十四章 发展壮大战略性新兴产业
第十五章 加快发展现代服务业
第十六章 大力发展现代农业
第五篇 推动经济社会数字化发展,建设数字四川
第十七章 打造数字经济新增长极
第十八章 全面推进数字政府建设
第十九章 加快数字社会建设步伐
第二十章 培育良好数字生态
第六篇 构筑市场高地,畅通供需大循环
第二十一章 促进消费提质升级
第二十二章 激发投资活力释放
第二十三章 数字化驱动供需大循环
第七篇 深化重点领域改革,建设高标准市场体系
第二十四章 加大要素市场化配置改革力度
第二十五章 激发市场主体活力
第二十六章 提升政府经济治理能力
第二十七章 探索经济区与行政区适度分离改革
第八篇 深化四向拓展,打造内陆开放战略高地
第二十八章 加快形成全域开放格局
第二十九章 打造高能级对外开放平台
第三十章 强化对“一带一路”建设的战略支撑
第九篇 强化支撑保障,构筑现代基础设施体系
第三十一章 加快构建现代综合交通运输体系
第三十二章 完善现代能源网络体系
第三十三章 加强水利基础设施建设
第三十四章 着力推进新型数字基础设施建设
第十篇 推进新型城镇化和乡村振兴,促进城乡融合发展
第三十五章 加快新型城镇化进程
第三十六章 深入推进乡村振兴发展
第三十七章 支持特殊类型地区发展
第三十八章 健全城乡融合发展体制机制
第十一篇 增进民生福祉,打造高品质生活宜居地
第三十九章 大力促进就业创业
第四十章 建设高质量教育体系
第四十一章 推进健康四川建设
第四十二章 健全多层次社会保障体系
第四十三章 保障重点群体基本权益
第四十四章 积极应对人口老龄化
第四十五章 推进城乡基层治理制度创新和能力建设
第十二篇 促进巴蜀文化繁荣发展,建设文化强省
第四十六章 提高社会文明水平
第四十七章 提升公共文化服务效能
第四十八章 推动文化旅游产业高质量发展
第十三篇 筑牢长江黄河上游生态安全屏障,建设美丽四川
第四十九章 加强自然生态保护修复
第五十章 深入打好污染防治攻坚战
第五十一章 加快生产生活绿色低碳转型
第五十二章 健全生态环境治理体制机制
第十四篇 统筹发展和安全,建设更高水平的平安四川
第五十三章 强化经济安全保障
第五十四章 提升公共安全防控救援能力
第五十五章 维护社会安定和谐
第五十六章 统筹推进经济建设和国防建设
第十五篇 推进依法治省,加强社会主义民主法治建设
第五十七章 发展社会主义民主政治
第五十八章 提升法治四川建设水平
第十六篇 强化规划实施保障
第五十九章 坚持党对经济社会发展的全面领导
第六十章 健全统一规划体系
第六十一章 完善规划实施机制
“十四五”时期是我国全面建成小康社会、实现第一个百年奋斗目标之后,乘势而上开启全面建设社会主义现代化国家新征程、向第二个百年奋斗目标进军的第一个五年。四川省国民经济和社会发展第十四个五年规划和二〇三五年远景目标纲要,根据《中共四川省委关于制定四川省国民经济和社会发展第十四个五年规划和二〇三五年远景目标的建议》编制,明确经济社会发展的主要目标、重点任务和重要举措,是政府履行职责的重要依据,是市场主体的行为导向,是全省各族人民的共同愿景。
第一篇 开启全面建设社会主义现代化四川新征程
站在新的历史起点上开启全面建设社会主义现代化四川新征程,要主动适应国内外发展环境和条件的深刻变化,立足新发展阶段、贯彻新发展理念、融入新发展格局,推动高质量发展,为实现第二个百年奋斗目标奠定坚实基础。
第一章 规划背景
第一节 发展基础
“十三五”时期,是四川决战脱贫攻坚、决胜全面小康取得决定性成就的五年,是全面践行新发展理念、推动治蜀兴川再上新台阶具有里程碑意义的五年。省委、省政府团结带领全省各族人民,坚定践行习近平新时代中国特色社会主义思想,全面落实党中央、国务院各项决策部署,积极应对发展环境复杂变化、新冠肺炎疫情严重冲击等风险挑战,开创了转型发展、创新发展、跨越发展的新局面。经济实力迈上新台阶,提前实现地区生产总值、城乡居民人均可支配收入比2010年翻一番,“5+1”现代工业体系、“4+6”现代服务业体系、“10+3”现代农业体系发展壮大,经济高质量发展取得新成就。三大攻坚战纵深推进,脱贫攻坚取得决定性胜利,生态环境有效改善,防范化解重大风险取得积极成效。城乡区域发展更加协调,成渝地区双城经济圈建设开局良好,“一干多支”发展战略深入实施,新型城镇化水平持续提升,乡村振兴扎实推进,县域经济竞相发展。主要领域“四梁八柱”性改革进展顺利,供给侧结构性改革纵深拓展,要素市场化配置改革有力推进,全面创新改革试验系统开展,“放管服”改革持续深化。创新引领发展能力持续增强,创新资源加快集聚,科技成果加速转化。现代综合交通等基础设施建设全面提速,融入“一带一路”建设成果丰硕,“四向拓展、全域开放”新态势加快形成。民生福祉稳步增进,人民生活质量不断提升,新冠肺炎疫情防控取得重大成果。文化强省旅游强省建设融合推进,文化产业和文化事业持续繁荣发展。全面依法治省取得重大进展,民主法治建设迈出重大步伐,平安四川建设成效明显,社会保持和谐稳定。乡镇行政区划和村级建制调整改革顺利实施,城乡基层治理制度创新和能力建设全面加强。全面从严治党纵深推进,政治生态和发展环境持续优化。五年攻坚克难、砥砺奋进,“十三五”规划主要目标任务总体如期完成,全面建成小康社会胜利在望。
第二节 面临形势
从国际看,发展趋势凸显不稳定性和不确定性。当今世界正经历百年未有之大变局,全球政治格局、经济体系、贸易规则等重组步伐加快、调整力度加大,尤其是新冠肺炎疫情影响广泛深远,世界进入动荡变革期。传统经济增长动能持续减弱,全球经济衰退风险日益加大。中美之间战略博弈日趋激烈,推动世界格局发生深刻变革。全球单边主义和贸易保护主义盛行,推动国际经贸规则加速重构。新一轮科技革命和产业变革蓬勃发展,资源要素配置方式、生产组织模式和价值创造路径深刻变革,加快国际产业分工版图重塑。这些变化既增加了风险挑战,也为我国主动优化产业链战略布局、加快完善现代产业体系提供巨大空间。
从国内看,发展内涵发生深刻变化。当前和今后一个时期,我国发展仍处于重要战略机遇期,但机遇和挑战都有新的发展变化,将进入全面建设社会主义现代化国家的新发展阶段。大国消费的韧性、完整的产业体系、高效的治理能力,以及数字红利、人才红利、制度红利等优势,将为我国经济社会转型升级再上新台阶奠定坚实基础。坚定实施扩大内需战略,推动以国内大循环为主体、国内国际双循环相互促进的新发展格局加快形成。新型数字基础设施步入大规模“安装期”,数字经济引领新旧动能转换的主引擎作用进一步凸显。战略性产业供应链体系加速重构,持续强化固链、补链、强链能力,将成为新时代我国产业转型升级的主线。区域一体化进入全面融合升级版,区域经济社会将呈现多元化发展态势。社会治理体系和治理能力现代化建设全面加速,将迈向精细化协同化专业化治理的新阶段。
从我省看,发展水平迈上新台阶。“一带一路”建设、长江经济带发展、新时代推进西部大开发形成新格局、成渝地区双城经济圈建设等国家战略深入实施,将进一步提升我省在全国大局中的战略位势。区域空间布局整体优化,创新驱动新优势加快培育,内陆开放战略高地加速形成,现代产业体系发展壮大,基础设施建设迎来重大突破,高质量发展的牵引力推动力支撑力显著增强。治理体系和治理能力现代化加快推进,生态环境明显好转,底线民生、基本民生、质量民生持续改善,人均地区生产总值将突破1万美元,人民生活水平实现新跨越。同时,我省发展不平衡不充分问题仍较突出,产业体系不优、市场机制不活、协调发展不足、开放程度不深等问题仍然存在,公共服务、生态环保、社会治理等领域还有短板弱项,历史遗留问题和改革发展中的新问题相互交织,矛盾风险积累叠加。
综合判断,我省在全国有分量、发展有基础、未来有前景。面向未来,要坚持胸怀“两个大局”,辩证看待新发展阶段面临的新机遇新挑战,深刻认识社会主要矛盾变化带来的新特征新要求,把握发展规律,保持战略定力,努力在危机中育先机、于变局中开新局。
第二章 总体要求
第一节 指导思想
高举中国特色社会主义伟大旗帜,深入贯彻党的十九大和十九届二中、三中、四中、五中全会精神,坚持以马克思列宁主义、毛泽东思想、邓小平理论、“三个代表”重要思想、科学发展观、习近平新时代中国特色社会主义思想为指导,全面贯彻党的基本理论、基本路线、基本方略,深入落实习近平总书记对四川工作系列重要指示精神,统筹推进“五位一体”总体布局,协调推进“四个全面”战略布局,坚定不移贯彻新发展理念,坚持稳中求进工作总基调,以推动高质量发展为主题,以深化供给侧结构性改革为主线,以改革创新为根本动力,以满足人民日益增长的美好生活需要为根本目的,加快推动成渝地区双城经济圈建设,深入实施“一干多支、五区协同”“四向拓展、全域开放”战略部署,主动融入以国内大循环为主体、国内国际双循环相互促进的新发展格局,统筹发展和安全,推进治理体系和治理能力现代化,实现经济行稳致远、社会安定和谐,为全面建设社会主义现代化四川开好局、起好步。
第二节 重要原则
推动“十四五”时期四川经济社会发展,必须坚持党的全面领导、坚持以人民为中心、坚持新发展理念、坚持深化改革开放、坚持系统观念,重点把握好以下要求。
——全面推进社会主义现代化四川建设。坚持以全面建设社会主义现代化四川统揽经济社会发展全局,推动全面深化改革、全面依法治省、全面从严治党向纵深发展,确保“四个全面”战略布局在四川落地。始终把发展作为兴省之要,以新发展理念引领高质量发展,统筹推进经济建设、政治建设、文化建设、社会建设、生态文明建设,促进现代化建设各方面相协调。
——深度融入新发展格局。把实施扩大内需战略同深化供给侧结构性改革有机结合起来,突出改革开放和创新驱动,促进城乡循环、区域循环、产业链供应链循环和内外市场循环,着力建强支撑国内大循环的经济腹地、畅通国内国际双循环的门户枢纽。
——主动服务国家重大战略全局。积极参与和融入“一带一路”建设、长江经济带发展、新时代推进西部大开发形成新格局、黄河流域生态保护和高质量发展等国家重大战略,全面落实《成渝地区双城经济圈建设规划纲要》,深化拓展“一干多支”发展战略,推动区域空间布局整体优化、功能体系整体完善、发展能级整体提升。
——统筹推进发展、治理和民生。坚持发展是第一要务、人才是第一资源、创新是第一动力,深入推动质量变革、效率变革、动力变革。坚持以发展牵引治理、以治理保障发展,推进治理体系和治理能力现代化。坚持把改善民生作为价值取向,以发展之举增进民生福祉,以治理之效破解民生难题,实现高质量发展、高效能治理和高品质生活相得益彰。
——牢牢守住安全发展底线。坚持总体国家安全观,增强忧患意识,树立底线思维,不断提升经济竞争能力、市场监管能力、应急管理能力、防灾减灾能力、粮食和能源保障能力,有效应对各类风险挑战,为现代化建设筑牢安全保障。
第三节 实现路径
贯彻落实指导思想和重要原则,要坚持正确的策略和方法,重点把握以下实现路径。
——市场主导,政府引导。充分发挥市场在资源配置中的决定性作用,加快构建统一开放、竞争有序的市场体系,完善要素价格市场化决定机制,激发各类市场主体活力。加强和完善政府经济调节、市场监管、社会管理、公共服务、生态环境保护职能,更好地发挥政府作用。
——创新驱动,数字赋能。坚持创新在现代化建设全局中的核心地位,全面塑造发展新优势。牢牢把握新一代信息技术革命带来的战略机遇,充分发挥数据要素的聚合效应、倍增效应、叠加效应,加快新型数字基础设施全面普及,推动数字经济、数字社会、数字政府迈上新台阶。以数字化激活创新潜能、重构竞争优势,推动我省经济提质增效。
——极核带动,轴带支撑。深入实施成渝地区双城经济圈建设战略,推动成都东进与重庆西扩相向发展,发挥成都极核带动作用,促进成渝地区南北两翼协同联动。以轴带支撑带动全域发展,打造区域经济发展轴和流域经济发展带,加快形成优势区域重点发展、生态功能区重点保护的新格局。
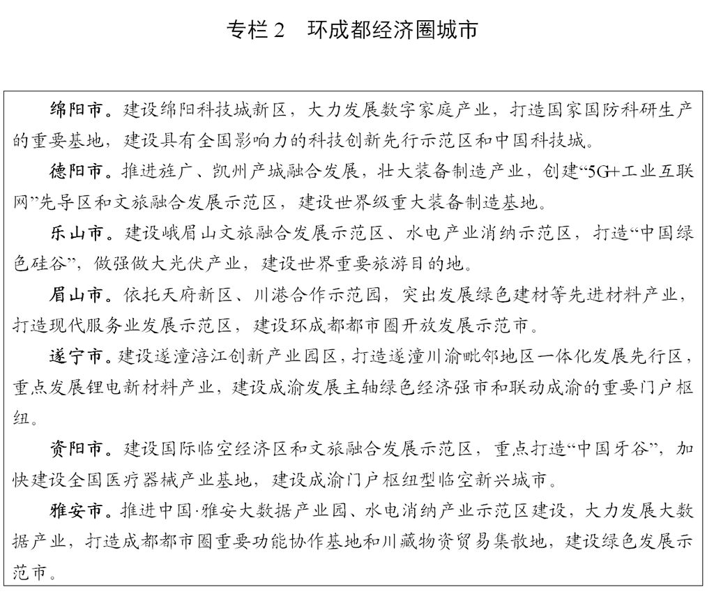
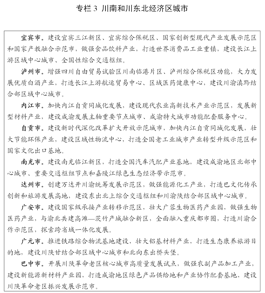
——“主干”做强,“多支”发展。强化成都主干功能,加快推进成德眉资同城化,促进全省发展主干由成都拓展为成都都市圈。推动环成都经济圈、川南经济区、川东北经济区、攀西经济区和川西北生态示范区协同发展。培育壮大区域中心城市,打造全省经济副中心。
——全域开放,扩大内需。实施立体全面开放合作,充分利用国内国际两个市场、两种资源,吸引产业、人口和创新要素流入。坚定实施扩大内需战略,大力培育中等收入群体,全面促进消费,拓展投资空间,使提振消费与扩大投资有效结合、相互促进。
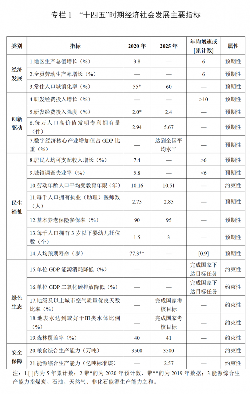
第三章 主要目标
第一节 “十四五”时期经济社会发展主要目标
锚定到二〇三五年与全国同步基本实现社会主义现代化,综合考虑国内外环境和四川发展阶段性特征,统筹短期和长远,兼顾需要和可能,今后五年我省经济社会发展要努力实现以下主要目标。
——经济实力大幅提升。经济持续平稳增长,经济总量再跨上两个万亿元台阶、年均增长6%,人均地区生产总值与全国差距进一步缩小,经济结构持续优化,发展质量和效益明显提升。现代产业体系加快构建,数字化智能化绿色化转型全面提速,农业基础更加稳固,常住人口城镇化率提升幅度高于全国,城乡区域发展协调性明显增强。
——发展活力充分迸发。重点领域和关键环节改革取得重大进展,高标准市场体系基本建成,市场主体更加充满活力。“四向拓展、全域开放”立体全面开放态势更加巩固,更高水平开放型经济新体制基本形成。科技创新对经济增长贡献显著增强,研发经费投入强度提升幅度高于全国,建成国家创新驱动发展先行省。
——社会文明不断进步。社会主义核心价值观深入人心,人民思想道德素质、科学文化素质和身心健康素质明显提高,社会文明风尚更加浓厚。公共文化服务体系和文化产业体系更加健全,人民精神文化生活日益丰富,文化强省旅游强省基本建成。
——生态环境持续改善。环境治理效果显著增强,能源资源配置更加合理、利用效率大幅提高,主要污染物排放总量持续减少。绿色低碳生产生活方式基本形成,大气、水体和土壤质量明显好转,城乡人居环境明显改善,长江、黄河上游生态安全屏障进一步筑牢。
——民生福祉明显提升。实现更加充分更高质量就业,居民收入增长和经济增长基本同步,城乡居民人均可支配收入增速高于全国,分配结构明显改善。基本公共服务均等化水平明显提高,全民受教育程度不断提升,卫生健康体系更加完善,多层次社会保障体系更加健全,人民群众对美好生活新期待得到更好满足。
——治理效能显著增强。社会主义民主法治更加健全,社会公平正义进一步彰显,更高水平的法治四川平安四川建设扎实推进。城乡基层治理制度创新和能力建设取得新成效,社会治理新格局加快形成。防范化解重大风险体制机制不断健全,发展安全保障更加有力。

第二节 二〇三五年远景目标
展望二〇三五年,我省经济实力大幅跃升,建成现代产业体系,经济总量和城乡居民人均可支配收入迈上新的大台阶,人均地区生产总值在二〇二〇年基础上翻一番。科技实力跻身全国前列,科技创新成为经济增长的主要动力,科技强省基本建成。治理体系和治理能力现代化基本实现,法治四川、法治政府、法治社会基本建成,平安四川建设达到更高水平。国民素质和社会文明程度达到新高度,巴蜀文化焕发新活力。生态环境更加优美,长江、黄河上游生态安全屏障更加牢固,美丽四川建设目标基本实现。交通强省基本建成,更高水平参与国际和区域经济合作,对外开放新优势明显增强。社会事业发展水平显著提升,基本公共服务实现均等化,人民生活更加美好,人的全面发展、全体人民共同富裕取得更为明显的实质性进展。
第二篇 以成渝地区双城经济圈建设引领“一干多支”建设,打造带动全国高质量发展的重要增长极和新的动力源
坚持以成渝地区双城经济圈建设为战略牵引,深化拓展“一干多支”发展战略,构建“一轴两翼三带”区域经济布局,引导重大基础设施、重大生产力和公共资源优化配置,提升全省区域协调发展水平,加快构建高质量发展的动力系统。
第四章 做强成渝发展主轴
第一节 增强成都极核和主干功能
以建成践行新发展理念的公园城市示范区为统领,厚植高品质宜居优势,提升国际国内高端要素运筹能力,构建支撑高质量发展的现代产业体系、创新体系、城市治理体系,打造区域经济中心、科技中心、世界文化名城和国际门户枢纽,加快现代化国际都市建设进程。打造世界级电子信息产业集群、数字经济发展高地,建设综合性科学中心、西部金融中心,增强全球性航空枢纽和国际铁路港功能,提升国家中心城市国际竞争力和区域辐射力。天府新区做强总部经济和商务会展、现代金融、文化创意等核心产业,提升科技创新能力,打造高质量发展引领区和公园城市先行区。成都东部新区发展航空经济、现代物流、国际消费、智能制造等现代产业,争创国家新型工业化产业示范基地。西部(成都)科学城创新建设模式,构建多层次科技创新体系,建设产业创新高地。
第二节 促进成都都市圈同城化发展
推进成都、德阳、眉山、资阳同城化发展,加快生产力一体布局,促进基础设施同网、公共服务共享、政务事务通办、开放门户共建,创建成德眉资同城化综合试验区,构建形成中心城市引领型、组团式多层次网络化空间结构。研究规划成都外环等连接成都与周边城市的城际铁路和都市圈市域(郊)铁路,探索中心城市轨道交通向周边城市延伸,促进轨道交通“四网融合”,提升铁路公交化运营水平,构建1小时通勤圈。协同推进“三区三带”建设,以成都国际铁路港大港区联动德阳共建成德临港经济产业协作带,以天府新区联动眉山共建成眉高新技术产业协作带,以成都东部新区联动资阳共建成资临空经济产业协作带。
第三节 推动成都东进与重庆西扩相向发展
强化成都都市圈与重庆都市圈互动,推进川渝自由贸易试验区协同开放,推动天府新区与两江新区、成都高新区与重庆高新区共建区域协同创新体系,协同打造世界级电子信息、装备制造产业集群和汽车及轨道交通研发生产基地。依托成渝北线、中线和南线综合运输通道,推动中心城市极核带动功能沿轴带扩散,支持德阳、眉山、资阳、遂宁、内江等城市优先承接功能疏解和产业外溢,协同发展通道经济和枢纽经济,夯实成渝地区中部支撑。发挥成都都市圈辐射作用,发展都市圈卫星城,打造都市圈功能协作基地,做强绵阳、乐山区域中心城市,建设雅安绿色发展示范市,带动成都平原经济区一体化发展。


第五章 带动两翼协同发展
第一节 推进南翼跨越发展
发展壮大泸州、宜宾区域中心城市,做强泸州—宜宾组团,促进内江自贡同城化,加快川南经济区一体化进程。突出南向开放大通道建设,做强产业、交通、教育、医疗等优势,大力发展临港经济和通道经济,建设现代产业集中发展区,建成南向开放重要门户和川渝滇黔结合部区域经济中心。推动川南、渝西地区融合发展,探索建立重大政策协同、市场主体联动机制,建设承接东部地区产业转移创新发展示范区,协同打造西部陆海新通道和长江经济带物流枢纽,带动成渝地区双城经济圈南翼跨越发展。
第二节 推动北翼振兴发展
积极培育南充、达州区域中心城市,发挥广安、广元、巴中重要节点作用,做强南充—达州组团,加快阆苍南一体化进程,促进川东北经济区振兴。以加快转型发展为重点,加强特色优势资源深度开发和加工转化,畅通出川综合运输大通道,建成东向北向出川综合交通枢纽和川渝陕甘结合部区域经济中心。推动川东北、渝东北地区一体化发展,加强规划、政策、项目统筹,在产业发展、公共服务、生态环保等领域探索建立共建共享机制,联合打造省际交界区域高质量发展引领区,带动成渝地区双城经济圈北翼振兴发展。

第六章 辐射三带联动发展
第一节 高质量构建成德绵眉乐雅广西攀经济带
依托西成高铁、宝成—成昆铁路和沿线高速公路构成的综合运输通道,强化成都辐射功能,发挥德阳、绵阳、眉山、乐山、雅安、广元、攀枝花和西昌支撑作用,带动沿线城镇协同发展,提升人口和经济承载能力。依托沿线产业基础,充分发挥高能级发展平台汇集、重大政策叠加的显著优势,建设西部科创大走廊,集聚发展电子信息、装备制造、航空航天、数字经济、商贸物流、旅游康养等产业,打造创新驱动的高质量发展示范带。
第二节 培育壮大成遂南达经济带
依托成达万高铁、达成铁路和沿线高速公路,发挥遂宁、南充、达州等城市支撑作用,织密城际干线运输网络,加快构建铁海联运新通道,塑造通道经济、枢纽经济新优势。加强重要功能平台建设,打造区域物流枢纽、国家级承接产业转移示范区,推进生产力沿高铁通道优化布局,推动能源化工、先进材料、机械汽配、绿色食品、丝纺服装等产业转型发展,建设东出北上开放大走廊。
第三节 优化提升攀乐宜泸沿江经济带
依托长江黄金水道及沿江高速公路、铁路,加强攀枝花、乐山、宜宾、泸州等城市紧密对接和分工协作,联动推进岸线保护开发和航道港口建设,协同重庆打造长江上游航运枢纽,加快提升沿江区位和港口优势。增强国家级开发开放平台功能,建设临港产业、先进制造业、现代物流、清洁能源基地和沿江绿色生态走廊,壮大世界级白酒产业集群和钒钛产业集群,打造长江上游绿色发展示范区和沿江生态型城市带。
第七章 促进区域协调发展
第一节 深化五区协同
充分发挥五大片区的比较优势,突出功能定位,推动差异化协同发展,强化片区间功能协作和产业配套,推动成都平原经济区与其他片区协同联动。提升区域中心城市发展能级,推动主导产业特色化集群化发展,加大城市空间、公共服务等资源供给,在环成都经济圈、川南和川东北经济区分别培育形成经济总量占比高、综合承载能力强、创新发展动能强、区域带动作用强的全省经济副中心。推动攀西经济区转型升级,加快安宁河谷综合开发,建设国家战略资源创新开发试验区、现代农业示范基地和国际阳光康养旅游目的地。推动川西北生态示范区绿色发展,建成国家生态文明建设示范区、现代高原特色农牧业基地和国家全域旅游示范区。

第二节 夯实县域经济底部基础
坚持做强县城、培育小镇、提升园区、振兴乡村,促进县域经济深度融入中心城市、城市群发展,全面提升县域综合实力和整体竞争力。城市主城区加快产城融合发展,推进高端要素集聚集成转化。重点开发区县促进优势产业成链发展,培育特色产业集群。农产品主产区县大力发展农产品精深加工,推动农村一二三产业融合发展。重点生态功能区县突出生态保护,大力发展生态经济和文化旅游。赋予县级更多经济社会管理权限,健全要素保障省市县统筹协调机制,开展县域集成改革试点,完善差异化分类考核评价办法。支持符合条件的开发区扩区升级,外引内培壮大县域民营企业。实施强县强区强镇培育行动,大力推进工业强县建设。支持有条件的地区撤县设市、撤县(市)设区。
第三节 强化川渝毗邻地区合作
共建川渝毗邻地区发展功能平台,探索全面融合、一体发展的体制机制。在成渝地区双城经济圈北翼,加快万达开川渝统筹发展示范区建设,共建合川广安长寿协同发展示范区、城宣万革命老区振兴发展示范区,打造高滩—茨竹产城融合新区、明月山绿色发展示范带。在成渝地区双城经济圈中部,共建遂宁潼南川渝毗邻地区一体化发展先行区、资阳大足文旅融合发展示范区。在成渝地区双城经济圈南翼,协同建设川南渝西融合发展试验区,共建内江荣昌现代农业高新技术产业示范区,支持泸州永川江津以跨行政区组团模式建设融合发展示范区。
第三篇 突出创新引领,建设具有全国影响力的科技创新中心
坚持“四个面向”,深入实施创新驱动发展战略,完善协同创新体系,增强创新资源集聚转化功能,建设全产业链创新提升区,深化新一轮全面创新改革试验,大力推动科教兴川和人才强省,塑造更多依靠创新驱动、更多发挥先发优势的引领型发展。
第八章 优化创新能力布局
第一节 高水平建设综合性科学中心
按照主体集中、区域集中、资源集中的原则,在天府新区布局建设综合性科学中心,筑牢科技创新中心内核。聚焦核能、航空航天、信息技术和生物医药等重点领域,按照国家统一规划部署,集聚建设重大科技基础设施、科教基础设施、交叉研究平台和科技创新基地。完善创新配套设施共建共管共用机制,招驻国内外顶尖高等院校、科研院所和高成长科技型企业,汇聚世界一流的科学家和科研团队。
第二节 完善西部(成都)科学城“一核四区”功能布局
成都科学城重点围绕网络安全、空天技术、先进核能等领域,打造原始创新策源地。新经济活力区重点发展人工智能、区块链等新经济新产业,建设国家自主创新示范区。生命科学创新区重点突破生物技术药物、高性能医疗器械等领域,建设重大新药创制国家科技重大专项成果转移转化试点示范基地。未来科技城夯实智能制造、航空航天等产业发展基础,打造中国西部智造示范区。新一代信息技术创新基地聚焦集成电路、网络通信等前沿技术,打造全球电子信息产业高端要素汇集区。
第三节 推动中国(绵阳)科技城突破性发展
坚持服务国家战略与经济社会发展紧密结合,聚焦创新驱动与融合发展,建设绵阳科技创新先行示范区。争取国家支持国防科研院所企业化改制、军工企业混合所有制改革、军工投资和资产管理改革。加快重点领域关键核心技术突破,建设国家国防科研生产的重要基地和成渝地区双城经济圈的创新高地。加快协同创新示范平台和高水平新型研发机构建设,推动技术转化应用和工业领域标准通用化,培育一批融合发展示范单位。实施高技术产业集聚发展工程,提升卫星导航、信息安全、智能装备等重点产业创新能力。制定绵阳科技城条例。
第四节 构建区域协同创新网络
整合全省创新资源,形成核心引领、多点支撑的全省创新网络,构建“研发+转化”“终端产品+协作配套”“总部+基地”的创新发展格局。推广成德绵全面创新改革试验经验,推动成德眉资一体化创新。支持成都与广安等地采取“双飞地”模式协同创新。加快攀西战略资源创新开发试验区建设,促进钒钛磁铁矿、稀土和碲铋资源综合利用。加快建设创新型城市,提升高新区、经开区、省级新区和双创示范基地等创新发展能力。
第九章 打造高能级创新平台
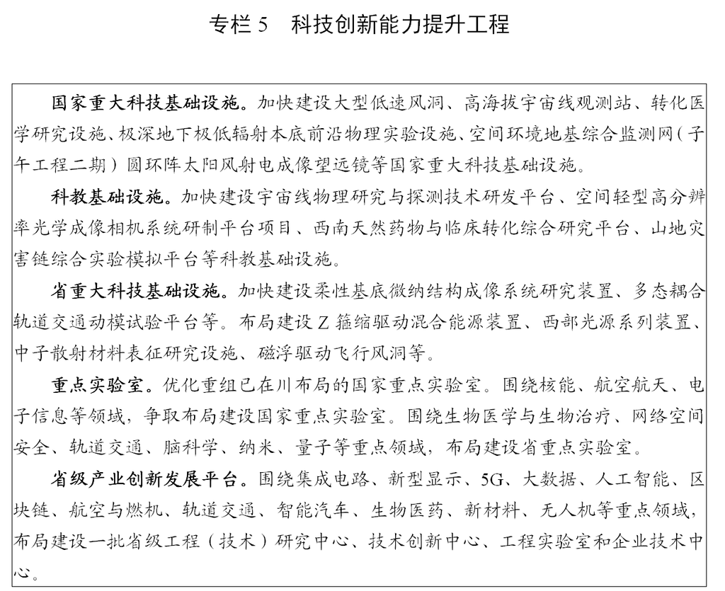
第一节 建设重大科技基础设施集群
以空间集聚和学科关联为导向,完善“五集群一中心”重大科技基础设施布局,打造世界一流的先进核能、空气动力、生物医学、深地科学、天文观测等重大科技基础设施集群,建设科学数据和研究中心。加快建设高海拔宇宙线观测站、转化医学、大型低速风洞等国家重大科技基础设施。集聚优势资源,积极争取建设重大科技基础设施等创新平台。启动建设新型空间光学研究装置、超高速轨道交通试验平台等前沿引领创新平台。
第二节 高标准建设重点实验室体系
依托在川高校、科研院所和骨干企业,大力建设国家和省重点实验室。优化重组高分子材料、牵引动力、电子薄膜与集成器件等国家重点实验室,提升基础设施和装备水平,创新营运管理和评价激励机制,突破一批重大原创性科学成果。围绕基础材料、生物医学与人类健康、农业生物遗传、环境系统与控制等领域,布局建设重点实验室、生物安全防护高等级实验室等。聚焦空天科技、生命科学、先进核能、电子信息等领域,加快组建天府实验室,积极参与国家实验室建设。
第三节 推动部省共建国家创新中心
强化创新链产业链协同,完善产业技术创新体系。创建精准医学、钒钛新材料等产业创新中心,川藏铁路、高端航空装备等国家技术创新中心,工业云制造、工业信息安全等国家制造业创新中心,突破行业关键共性技术。支持创建国家工程研究中心、国家企业技术中心,优化整合先进微处理器技术等国家工程化验证平台,突破新技术新工艺。培育建设一批省级产业创新发展平台。

第十章 提高创新链整体效能
第一节 加强基础研究
健全政府投入为主、社会多渠道投入机制,加大对基础前沿研究支持。发挥国家自然科学基金四川创新发展联合基金作用,支持重点领域基础研究和应用基础研究,加快建设四川国家应用数学中心。加强数学、物理学、化学、生命科学等基础学科建设,推进信息科学、材料科学、经济金融等应用领域和前沿交叉学科基础研究,支持基础算法、基础元器件、基础材料等研发。支持开展自由探索型基础研究,强化以学术贡献和创新价值为核心的评价导向,建立符合基础研究规律特点的评价机制。鼓励高校和科研院所开展基础研究,提升人才培养、学科建设、科技研发“三位一体”创新水平。
第二节 开展关键核心技术攻关
紧紧围绕经济社会发展重大需求实施重大科技专项,聚焦集成电路与新型显示、工业软件、航空与燃机、钒钛资源、轨道交通、智能装备、生命健康、生物育种等领域,着力突破关键核心技术,研发重大战略性创新产品,提升产业链供应链科技支撑能力。集中梳理一批产业基础能力提升类项目,持续开展系统攻关,解决制约产业发展的“卡脖子”问题。支持企业与科研院所、高校共同承担国家和省级重大科技项目。
第三节 促进科技成果转化
加快建设成德绵国家科技成果转移转化示范区,大力引进和培育技术转移示范机构和示范企业。设立四川院士科技创新股权投资引导基金,推动“两院”院士和中央科研单位科技成果在川转移转化,开展中试放大、技术熟化、工程化配套和产业化示范。加速科技成果大规模应用和迭代升级,培育具有核心竞争力的高新技术产业集群。依托国家技术转移西南中心,建设成渝地区一体化技术交易市场。培育壮大技术经纪人队伍,建立完善对成果转化人的激励机制。依托川藏铁路等重大项目、重大工程,带动科技成果转化和关联产业发展。加快推动高分、北斗卫星技术成果在防灾救灾、应急管理等领域转化应用。
第十一章 提升企业技术创新能力
第一节 强化企业技术创新主体地位
健全政府引导、企业主导的创新机制,大力发展高新技术企业、科技型中小企业。加强重点企业创新能力建设,支持企业建立企业技术中心、工程(技术)研究中心、技术创新中心等创新平台,鼓励企业建设院士(专家)工作站、博士后科研工作站、创新实践基地,引进知名企业来川建立研发中心。鼓励企业参与制定重大技术创新计划和规划,支持企业积极参与国际创新合作、国际标准制定。
第二节 鼓励企业加大研发投入
鼓励企业加强自主创新,引导具有条件的企业设立基础研究基金。支持企业以多元化市场化方式,集聚社会资本投入研发创新。推进重点工业企业研发活动全覆盖,健全规模以上工业企业研发投入报告、考核制度。推动骨干企业融入全球研发网络,积极布局建设海外研发(设计)中心。完善引导企业加大研发投入的财政资金支持方式,开展企业研发投入后补助。落实研究开发费用税前加计扣除等政策措施。
第三节 支持企业开展协同创新
推动产学研用深度融合,支持大中小企业和各类主体融通创新。支持行业领军企业牵头建立创新联合体,推广“定向研发、定向转化、定向服务”研发组织模式。鼓励中小企业围绕上下游产业链和价值链,开展专业化协作、联合攻关,在细分领域掌握一批关键核心技术和产品。支持企业与科研院所、高校共建高水平研发机构、中试基地、成果转化基地。建立完善创新资源开放共享机制,推动大企业和高校院所通过市场化方式向中小企业开放创新产品应用场景、仪器设备等资源。
第十二章 优化政策环境
第一节 完善科技创新体制机制
深化科技项目和经费管理改革,扩大科研单位和领军科技人才自主权,开展科研经费“包干制”试点,实行重大科研项目“揭榜挂帅”制度。构建覆盖科技创新全过程的财政资金支持引导机制,探索建立科研项目跨省组织机制。深化赋予科研人员职务科技成果所有权或长期使用权改革,调整职务科技成果资产评估备案管理程序,探索适应科技成果转化规律的国有资产管理模式,推动形成高校和科研院所职务科技成果退出或部分退出国有资产管理清单。建设开放创新体系,建立“一带一路”科技合作区建设机制,形成与国际规则相适应的体制机制与政策体系。
第二节 建设西部创新人才高地
深化人才发展体制机制改革,创新人才培养、发现、引进、使用和评价、流动、激励机制,充分依靠市场机制,发挥用人单位主体作用,激发人才创新创造活力。以“天府英才”工程为统揽,实施海内外高层次人才引进计划、高层次人才特殊支持计划等,加快集聚培养高精尖短缺人才和高水平创新团队。搭建人才发展平台,深化拓展省校(院、企)战略合作,常态化举办“两院院士四川行”活动。完善人才工作体系,强化人才服务保障,健全国际人才管理机制,创建国家级人才管理改革试验区。
第三节 加强知识产权保护运用
深化引领型知识产权强省建设,加强知识产权创造、保护、运用、管理和服务。加强知识产权司法保护,争取设立成都知识产权法院,推动重大知识产权案件跨区域审理。加强专利、商标等重点领域和环节的行政保护。探索实施知识产权恶意侵权惩罚性赔偿制度,全面推广知识产权刑事案件受理“双报制”。深化行政执法与刑事司法衔接,构建知识产权纠纷多元化解决机制,拓展仲裁、调解等社会治理渠道。培育高价值知识产权,推动知识产权转移转化。开展集专利快速审查、快速确权、快速维权于一体的一站式综合服务。探索创建知识产权金融生态示范区。
第四节 健全支持创新的金融政策
推进科技与金融深度融合,通过天使投资、风险投资、创业投资、科技信贷、科技保险等方式,提升科技创新融资能力。支持科技型企业上市融资。推动设立特色科技金融机构,鼓励商业银行开展专利权质押、商标质押贷款等服务,拓展科技型中小微企业融资渠道。建立健全科技创新企业融资风险共担体系,实施科技企业信贷风险分担和融资成本补助。发挥省级产业发展投资引导基金等作用,引导社会资本加大科技创新投入。
第五节 营造支持创新创业创造的良好生态
增强创新创业公共服务平台能力,拓展众创空间市场化、专业化服务功能,建设“孵化+创投”“孵化器+商业空间”“互联网+”等新型创新创业孵化器。完善科研人员等重点群体创新创业服务体系,探索“互联网+创业平台”新模式,实施社会服务领域双创带动就业示范工程。建设创新创业集聚区,发挥西部双创示范基地联盟引领带动作用,高水平建设国家双创示范基地,布局建设区域、高校、科研院所、企业等省级双创示范基地。优化创业投资政策环境,吸引更多创投企业投资初创期科技型企业。
第四篇 加快发展现代产业体系,建设具有全国影响力的重要经济中心
聚焦“5+1”现代工业体系、“4+6”现代服务业体系、“10+3”现代农业体系,引导资源要素向优势产业集中集聚,推动产业创新融合发展,延伸产业链稳定供应链,提升制造业比重,构建实体经济、科技创新、现代金融、人力资源协同发展的现代产业体系。
第十三章 深入实施制造强省战略
第一节 提升产业基础高级化和产业链供应链现代化水平
实施产业基础再造工程,构建高标准的产业基础体系。编制主导产业和重点产业核心基础零部件(元器件)、关键基础材料、先进基础工艺、产业技术基础清单。培育发展基础工艺中心、工业设计中心,打造高水平产业技术基础公共服务平台。实施产业链供应链稳定性和竞争力提升工程,围绕产业链全景图稳链、强链、补链、延链。依托产业链部署创新链,加大技术更迭、工艺优化、装备升级力度,大力开展质量提升行动,巩固提升传统产业链,塑造新兴产业链。开展产业链供应链安全风险评估,实施产业集群配套型和关联企业集聚型招引,推动产业链核心环节本土化、产业链供应链多元化。
第二节 加快推进制造业向数字化网络化智能化转型
推动制造业发展更多依靠数据、信息、技术等新型生产要素,促进数字技术与制造业融合发展,建设制造业大数据服务平台,提升数据采集存储和分析应用能力,积极应用大数据提升企业决策水平和经营效率。深化制造业与互联网融合发展,开展制造企业“上云用数赋智”行动,应用移动电子商务、线上到线下等新型业务模式,发展基于互联网的个性化定制、众包设计、云制造等新型制造模式,探索建立反向定制产业基地。深入实施智能制造工程,提高重大成套设备及生产线系统集成水平,大力发展智能制造单元、智能生产线,建设智能车间、智能工厂。
第三节 打造具有国际竞争力的先进制造业集群
培育产业生态主导型企业,加大垂直一体化整合力度,构建大中小企业配套、上下游企业协同的产业生态圈,推动优势产业集群发展,做强万亿级支柱产业。聚焦半导体、新一代网络技术、智能终端软件等领域,突出创新驱动,构建世界级电子信息产业集群。锚定航空航天、能源装备、燃气轮机、数控机床、工业机器人等重点领域,突出质量为先,打造世界级装备制造产业集群。推动优质白酒和精制川茶、饮用水、健康食品、精品服饰、特色轻工等创新发展,突出品牌制胜,培育世界级消费品产业集群。壮大钒钛、锂钾、铝基、晶硅、稀土、氟硅、玄武岩纤维等生产基地,形成全国重要的先进材料产业集群。大力发展清洁能源,促进大宗化工原料向精细化工转型,加快建设有国际竞争力的能源化工产业集群。以智能网联和新能源为主攻方向,建设高水平汽车产业集群。实施开发区“提扩培引”工程,重点支持千亿级园区和特色产业园区建设。继续支持老工业地区振兴发展和资源型地区转型发展。

第四节 实施降本减负行动
坚持阶段性政策与制度性安排相结合,多措并举推进降本减负行动,助力市场主体纾困发展。全面落实减税降费政策,严格执行涉企收费清单制度。推动大中型商业银行单列制造业信贷计划,增加制造业中长期贷款,支持企业扩大债券融资,运用供应链金融等方式扩大融资供给,降低融资成本。推动天然气“转供”改“直供”,降低用能成本。调整优化运输结构,提高物流运行效率,降低物流成本。降低企业社保缴费水平,缓解企业用工成本上涨压力。建立预防和化解拖欠中小企业账款问题长效机制。
第十四章 发展壮大战略性新兴产业
第一节 做强战略性新兴产业集群
深入实施战略性新兴产业集群发展工程,推进“产业园区+创新孵化器+产业基金+产业联盟”一体化发展。加快建设国家战略性新兴产业集群,提升生物医药产业集群发展能级,壮大轨道交通装备产业集群规模,促进节能环保产业集群创新发展。立足产业基础和资源禀赋,积极创建网络安全、集成电路、新型显示等国家战略性新兴产业集群。培育打造核能与核技术、高端装备制造、新材料等特色优势产业集群。
第二节 培育产业新增长点
精准实施技术攻关行动,聚力攻克光刻机、高端工业软件等关键核心技术,超前研发太赫兹通信等前沿技术,以丰富的应用场景为牵引,重点发展物联网、车联网等信息基础产业,以及超高清、工业设计等数字创意产业,构建新兴产业发展新基座。实施生物药、重大新药创制、高性能医疗器械等专项攻关,重点发展创新靶向药、创新疫苗和抗体药物、核医学、生物治疗与再生医学、脑科学与类脑智能等产业,培育合同研发服务、合同生产服务等新业态,建设西部大健康产业基地。面向产业技术前沿和新兴市场需求,重点培育人工智能、精准医疗、前沿新材料、核技术应用、高性能机器人、高端航空航天装备、氢能及燃料电池等产业,打造一批新兴产业未来增长引擎。
第十五章 加快发展现代服务业
第一节 推动支柱型服务业转型升级
加快建设贸易强省,实施商业贸易创新转型发展工程,开展高标准商品市场体系建设行动,打造优势产业交易和服务平台,推动品牌化连锁化智能化发展,大力发展新零售。实施物流降本增效工程,支持组建跨省市物流集团,推进物流大数据中心、物流金融服务平台、地方电子口岸、国际物流服务平台等建设,打造全国物流高质量发展示范区。加快建设西部金融中心,促进区域性金融功能总部集聚发展,支持开展私募股权投资基金和创业投资基金创新试点,大力发展科技、绿色、供应链等特色金融,打造金融科技发展高地。
第二节 促进成长型服务业做大做强
大力发展科技信息、商务会展、人力资源、川派餐饮、医疗康养、家庭社区等成长型服务业,促进现代服务业提速增量。推进科技服务业集聚区建设,建立完善跨领域、跨区域、全过程的技术转移集成服务体系。构建与国际接轨的商务服务体系,培育壮大会计审计、法律服务、安全环保等服务机构。开展会展品牌提升行动,发展智慧会展、云展览等新业态。实施人力资源服务提升工程,打造人力资源协同发展示范区。推动川菜传承与创新,打造美食地标,建设国际美食之都。做强“中国牙谷”“医美之都”,打造西部医疗康养高地。鼓励发展家庭社区服务,提升特色化标准化信息化水平,促进家政服务业提质扩容。
第三节 提升服务业供给质量
加快服务业标准化进程,创新服务质量治理。持续推进服务业“三百工程”建设,培育壮大市场主体,塑造行业标杆和服务典范,提升服务品牌核心价值。实施服务业标准领航工程,发展标准化服务机构,开展服务标准、服务认证试点示范。深入推进质量提升行动,分级建立质量管理认证和评价制度,健全质量责任追溯、传导和监督机制,实行市场主体信用评价差异化监管。加快建设成都服务业核心城市,支持有条件的城市开展先进制造业和现代服务业深度融合发展试点,推进现代服务业聚集区、服务业强市强县建设。

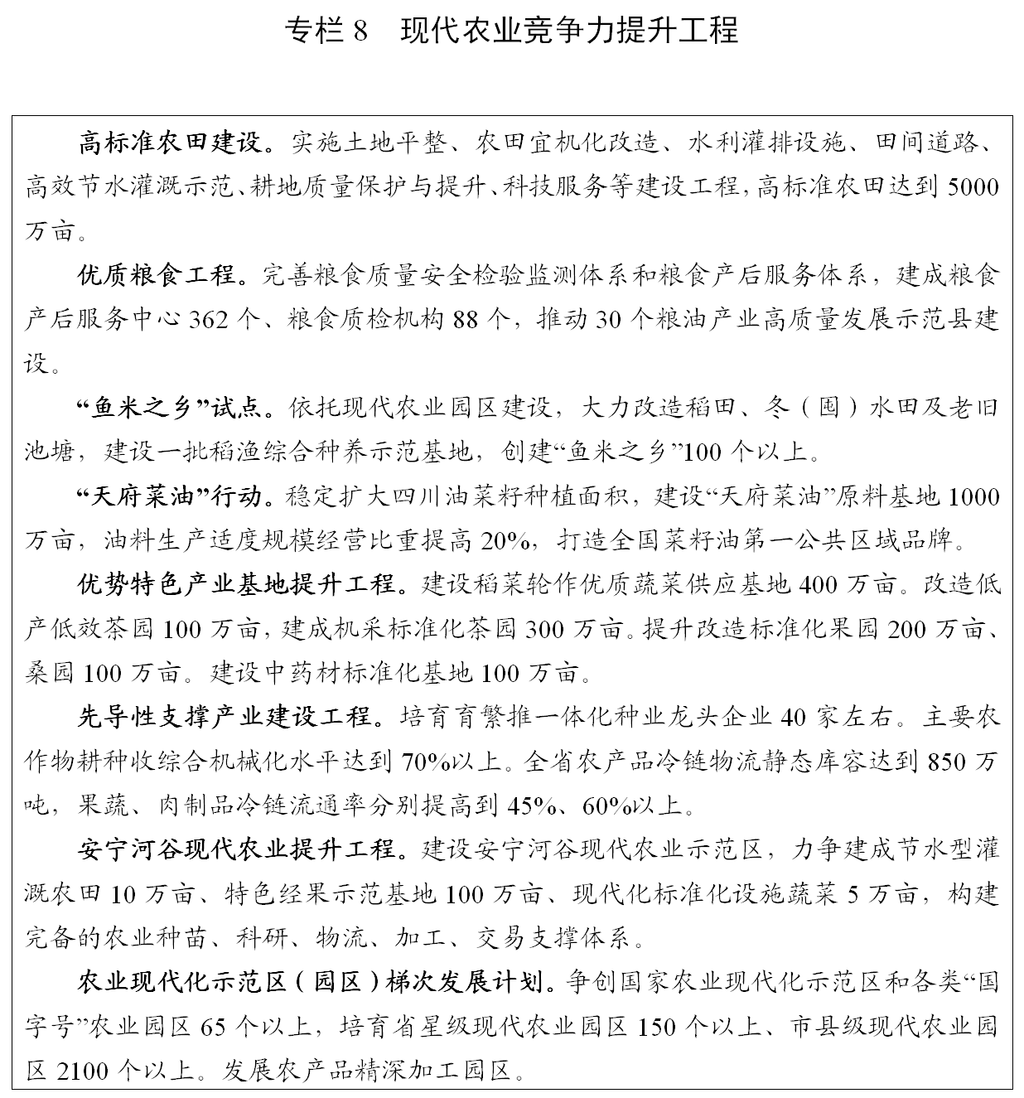
第十六章 大力发展现代农业
第一节 保障重要农产品有效供给
全面落实粮食安全和“菜篮子工程”责任制。实施高标准农田建设、耕地质量保护与提升工程,明确耕地利用的优先顺序,稳定粮食播种面积。开展优质粮食工程和“天府菜油”行动,布局建设“鱼米之乡”试点县、乡镇,确保粮食年产量稳定在3500万吨以上、油菜籽年产量超320万吨。推进生猪等畜禽标准化规模养殖,打造国家优质商品猪战略保障基地,生猪年出栏稳定在6000万头左右。实施“以草换肉”“以秸秆换肉奶”工程,实现牛羊肉基本自给。推进安宁河谷现代农业提升,打造我省“第二大粮仓”。加快建设成德眉资都市现代高效特色农业示范区,发展都市农业。严格落实耕地保护责任,坚决遏制耕地“非农化”、防止“非粮化”。完善重要农产品价格调控机制,保障市场供应和价格总体平稳。
第二节 建设现代高效特色农业带
依托区域农业资源禀赋,加快建设优势聚合、产业融合的现代高效特色农业带,打造有竞争力的优势特色产业集群,擦亮四川农业金字招牌。做优盆地外销加工蔬菜、盆周山区高山蔬菜、川南早春蔬菜和攀西冬春喜温蔬菜,打造优质蔬菜产业带。加大雅安、乐山、宜宾、广元和巴中等茶叶主产区低产低效茶园基地改造和品种改良力度,做强川西南名优茶产业带和川东北富硒茶产业带。加快品种更新和技术推广,做优长江上游晚熟柑橘产业带。建设安岳中国柠檬集散交易中心,提升中国柠檬核心产区市场影响力。做优苍溪、绵竹、蒲江等猕猴桃产业,建设世界红心猕猴桃之都。强化优质石榴和晚熟芒果品牌推广,培育攀西南亚热带特色水果产业带。依托四川盆地大宗药材、秦巴乌蒙山区特色药材、川西北高原民族药材等优势种植区,打造全国优质道地中药材产业带。
第三节 提升农业组织化程度
壮大新型农业经营主体,发展多种形式适度规模经营,提高农业集约化、专业化、组织化水平。加大家庭农场、专业合作社、龙头企业等培育力度,建立职业农民教育培训体系,支持组建农业产业化联合体。完善土地流转市场化服务体系和风险防范机制,合理引导土地向新型农业经营主体流转。推广生产托管、就业带动、保底分红、订单农业等合作模式,支持小农户与新型农业经营主体建立“收益分成”“资产入股”等利益联结机制。健全农业社会化服务体系,大力培育覆盖种养、加工、销售、科技、金融等环节的多元化经营服务实体,加强供销合作社为农服务综合平台建设,推动邮政等服务网点向产业基地延伸。
第四节 增强农业综合竞争力
创建国家农业现代化示范区和各类“国字号”农业园区,培育认定省级现代农业园区,推进国省市县四级园区梯次发展。建设国家级农业高新技术产业示范区,深化农业科研、开发和产业化合作,打造西部农业科技创新中心,发展现代循环农业和智慧农业。做强原产地初加工,发展品种专用、生产定制、产销对路的精深加工新模式,加快建设全球泡菜出口基地、川菜产业和竹产业基地。实施现代农业种业提升行动,建设四川南繁科研育种基地、国家种质资源库西部中心库。突出农业装备支撑,强化先进适用农机装备的自主研发和引进推广。支持农业烘干冷链物流体系建设,打造国家骨干冷链物流基地。加强绿色食品、有机产品、道地药材认证,打造农产品地理标志。做大做强天府菜油、天府龙芽等农产品区域公用品牌,建设西部农产品集散交易中心。

第五篇 推动经济社会数字化发展,建设数字四川
把数字牵引作为推动高质量发展的强劲动能,聚焦激活新要素、推进新治理、营造新生态,加速促进经济社会各领域数字化转型,加快建设网络强省、数字四川、智慧社会,打造西部领跑、全国领先的数字驱动发展高地。
第十七章 打造数字经济新增长极
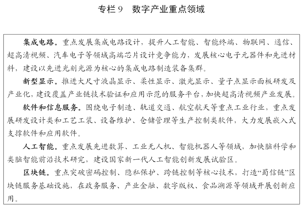
第一节 加快推进数字产业化
实施数字产业集聚升级计划,聚焦“芯屏端软智网”等核心产业和5G、超高清视频、区块链等新兴产业,建设具有国际竞争力的数字产业集群。加快建设集成电路“芯火”双创基地、国家集成电路产教融合创新平台,补齐研发设计、芯片制造等环节短板,打造集成电路产业基地。锚定柔性显示、高世代液晶、有机发光半导体等高端技术发展,构建贯通原材料、零部件、面板制造、整机集成的新型显示全产业链。重点发展工业软件、嵌入式软件和信息技术服务,打造软件与信息服务产业发展高地。加快建设成都国家新一代人工智能创新发展试验区和产业示范园区。
第二节 大力促进产业数字化
实施数字技术融合应用计划,创建数字化转型促进中心,推进新一代信息技术与实体经济深度融合发展,带动制造业、服务业、农业提质增效升级。加快推进工业制造体系建设与工业互联网升级改造有机融合,培育全产业链追溯、规模化定制、智能检测等工业互联网应用新模式。积极推动现代服务业数字化转型,构建线上线下联动服务网络,大力培育智能零售、平台经济等新模式新业态。加快物联网、地理信息系统、大数据等信息技术在农业全产业链的广泛应用,开展数字农业、智能农机应用试点示范。
第三节 高水平建设国家数字经济创新发展试验区
积极探索经济社会各领域数字化转型路径,构建与数字经济发展相适应的政策体系和制度环境。支持成都以智能化生产和社会化应用为重点,开展数字产业集聚发展模式创新、新型基础设施试验验证、超大城市智慧治理。鼓励区域中心城市和数字产业基础较好的地区聚焦智能制造、数字文旅、数字康养等特色优势领域开展试验。支持各地建设各具特色的数字经济创新发展产业园区。打造天府数字经济论坛品牌。

第十八章 全面推进数字政府建设
第一节 强化数字政府基础支撑能力
推进部门业务专网整合,全面完善和延伸统一高效的电子政务网络。优化升级省级政务云平台,推动跨区域共建共享,加快完善全省一体化政务云基础设施。建设大数据资源中心,完善人口、法人、自然资源和空间地理、电子证照、社会信用等基础信息库。完善权威高效的数据共享交换平台,实现跨部门数据资源互联互通。建设安全高效的政府数据开放平台,支撑政府部门数据的统一发布和管理。
第二节 提升政府数字化监管水平
建立数字化监管信息资源目录体系,整合各地各部门监管业务信息系统及数据资源,加快推进“互联网+监管”系统应用,构建监管事项全覆盖、监管过程全记录、监管数据可共享、监管结果可追溯的智慧监管体系。推进公共安全视频监控建设和联网应用,探索推行以远程监管、移动监管、预警防控为特征的非现场监管。完善信用监管体系,探索推行个人诚信分,加快实现全省各级各部门信用数据共享。
第三节 提高政府数字化服务效能
依托全省一体化政务服务平台,全面打通全省各地各部门政务服务办理系统。统一身份认证体系,提供电子证照、电子签章、公共支付、通知消息等共性服务,实现“一网通办”。打造“天府通办”四川政务服务品牌,推进政务服务“掌上办”。推动政务服务向基层延伸,充分利用社会第三方拓展办事渠道,实现政务服务“就近办”。构建全省统一的网络理政平台。深入推进政府网站和政务新媒体健康有序发展。
第十九章 加快数字社会建设步伐
第一节 促进公共服务数字化便捷化
建立健全适应数字化公共服务供给体制机制,提高公共资源配置效率和管理能力。加快居民健康信息平台建设,开展智慧医疗和健康医疗大数据应用示范,构建覆盖诊前、诊中、诊后的线上线下一体化医疗服务体系。拓展“四川云教”直播平台覆盖范围,开发内容丰富的在线教育资源。优化“智游天府”文旅公共服务平台,提供游前、游中、游后一站式服务。加快公共交通、养老托育、水电气等便民服务设施数字化改造。推动“天府蓉易办”等平台互认互通,率先实现成德眉资同城化公共服务对接共享。
第二节 推进智慧城市和数字乡村建设
探索数字孪生技术应用,构建全要素数据化的城市数字模型,建设智慧治理中心、城市信息模型平台,打造“城市大脑”。支持成都建设“智慧名城”。加快提升城乡通信基础设施一体化水平,持续推动乡村电信普遍服务和智慧广电网络建设,缩小城乡数字鸿沟。建立完善农业自然资源、农村集体资产等重点数据资源库,构建农村人居环境、重要农产品全产业链等智能监测预警体系和农业农村管理决策支撑体系。开展数字乡村试点示范。
第三节 提高社会生活数字化水平
构建云端集成、便捷高效的城镇社区智慧场景,提升数字普惠服务能力。支持数字化智能化生活平台和专业服务机构建设,拓展第三方互联网服务渠道和服务内容。加大数字化智能化生活服务产品开发供给,发展直播带货、共享住宿等生活消费新场景,积极培育流量经济、无人经济、共享经济、微经济等新业态新模式。加强数字技能培训,提升全民数字素养,引导公众适应数字技术全面融入社会交往和日常生活新趋势,主动融入数字社会。
第二十章 培育良好数字生态
第一节 营造包容审慎的政策环境
精简数字经济领域的行政审批事项,推进数字经济市场主体登记注册便利化,建立完善城市机会清单发布机制,有序放宽融合性产品和服务准入限制。加快转变数字经济行业管理方式,完善新兴行业引导和管理办法,鼓励龙头企业和行业协会主动参与制定产品和服务标准。坚持鼓励创新,分领域分类别完善监管规则,提升信息监测、证据保全、在线识别、源头追溯等能力,在严守安全底线的前提下为新业态新模式发展留足空间。
第二节 推动数据资源开放和保护
建立统一规范的数据管理制度,制定政府信息资源开放目录,推动医疗卫生、教育科技、文化旅游、交通环境、农业气象等政府数据向社会开放。引导企业、行业协会、科研机构等建设行业性数据资源平台,促进社会数据共享与流通。制定数据隐私保护和安全审查规范,加大对技术专利、数字版权、数字内容产品、个人隐私等的保护力度。加强宣传教育,进一步提高全社会数据保护意识。争取设立成都互联网法院。
第三节 健全数字安全保障体系
加强通信网络、重要信息系统和数据资源保护,增强关键信息基础设施可靠性和安全防护能力。夯实安全评测、电子认证、密码应用、应急防范等信息安全基础性工作,健全网络安全等级保护制度和信息通报预警机制。提升成都国家重要数据灾备中心功能,建设异地灾备数据基地。完善数据采集、传输、交换、存储、使用、销毁全过程安全管理机制,开展数字安全跨领域、跨行业、跨部门合作,加强数字平台治理。促进信息安全技术开发与利用,建设网络安全产业基地。
第六篇 构筑市场高地,畅通供需大循环
坚定实施扩大内需战略,充分激发巨大的市场活力和内需潜力,促进消费升级、扩大有效投资,实现需求牵引供给、供给创造需求的更高水平动态平衡。
第二十一章 促进消费提质升级
第一节 发展消费新主体新载体
深刻把握数字时代主流消费群体演变规律和趋势,培育形成一批特色消费、线上消费、品牌消费的新主体。深度挖掘历史、文化、景观等资源,打造数字时代集文创、旅游、餐饮、购物于一体的消费新载体。支持成都打造国际消费中心城市,形成一批线上线下、传统现代融合引领时代消费潮流的旗舰店、概念店、体验店、融合店,打造全国新型消费增长极。支持建设具有巴蜀特色的区域消费中心,打造一批特色鲜明、国内知名的现代商圈、商贸古镇、艺术重镇、时尚街区,形成一批“智慧街区”“智慧商圈”。发展智慧超市、智慧商店、智慧餐厅等,建设一批线上线下融合的信息消费体验中心,推进快递服务站、智能快件箱、无人售货机等智能终端设施建设和资源共享,引导零售企业智慧化转型。
第二节 培育消费新业态新模式
加快传统消费业态数字化,挖掘消费潜力,推广传统零售、餐饮、菜场、社区服务的交易、支付、物流、营销等数字化应用,促进传统消费线上化、品牌化、集约化、直供化。支持外卖配送、网约车、即时递送等新业态发展,培育“云逛街”“云购物”等网购新模式。丰富5G技术应用场景,开发数字景区、数字博物馆、线上演艺等新产品,推进超高清、虚拟现实与增强现实规模化应用,提升文博游、节会游、民俗游、工业游等文化体验和沉浸式体验,引导和培育网络消费、体验消费、智能消费等新模式。
第三节 构建消费新体制新机制
完善收入分配机制,增加低收入群体收入,扩大中等收入群体,推进实施重点群体增收激励计划,拓宽居民劳动收入和财产性收入渠道,提高居民消费能力。完善用工机制,鼓励发展新就业形态,探索“共享用工”等新模式。建立金融支持机制,提升金融对促进消费的支持作用,按照市场化方式支持新型消费综合服务和配套基础设施建设,积极创新消费金融产品,规范发展消费信贷。创新消费协同治理机制,推动跨部门联合监管,实现线上线下协调互补、市场监管与行业监管联接互动,加大对侵犯知识产权、虚假宣传、价格欺诈等行为的打击力度,着力营造放心舒心消费环境。
第二十二章 激发投资活力释放
第一节 开辟“两新一重”投资新领域
准确把握当前经济社会发展需求与基础设施新特征,统筹当前与长远、传统与新型、补短板与加长板关系,在新型基础设施、新型城镇化以及交通、水利设施等领域,实施一批全局性、基础性、战略性的重大工程项目,让投资更好地惠及群众、支撑发展。加大数字基础设施投资力度,优先实现5G网络在交通枢纽、产业园区、热门景区、核心商圈等热点区域深度覆盖。夯实新型城镇化发展新基础,加快城市公共设施、建筑、环保等领域智能化改造,推进污染源智慧环境监测监控设施、智慧管廊综合运营系统建设。提升交通、水利设施数字化智能化水平,以推动区域一体建设为重点,加快推动成德眉资同城化、成都平原经济区一体化、川南经济区一体化等轨道交通建设和数字化、智能化改造升级。
第二节 拓展社会投资新渠道
放宽民间投资准入领域,在城市基础设施、铁路、公路、机场、能源、水利、生态环保等投资领域,实施市场准入负面清单,给予各类市场主体公平参与的机会,为企业和社会资本拓宽投资渠道、放开投资限制。降低民间投资准入门槛,打破行业垄断、引入竞争机制、实行宽进严管,鼓励社会资本以多元主体、多种方式参与教育、医疗、养老、体育健身、文化、旅游等基础设施建设,支持民间资本通过参股、联合、联营、并购等方式进入投资公司或项目公司。创新投资方式,鼓励民间资本采取私募等方式发起设立主要投资公共服务、生态环保、基础设施等领域的产业投资基金,政府可通过投资补助、基金注资、担保补贴、融资贴息、股权投资、资本金注入等方式,引导民间资本参与重点领域的投资、建设和经营。更高质量利用外资,按照国家规定,在更多领域允许外资控股或独资经营。
第三节 构建政府投资新机制
健全政府投资决策机制,围绕“两新一重”等重点领域,突出政府投资在补短板、惠民生、促引导方面的作用,在公共基础设施、社会公益服务、农业农村、生态环境保护、社会管理和公共安全等方面,制订相关领域投资规划,建设常态化、制度化的项目推介、跟踪调度及后续服务长效机制。完善政府投资管理机制,严格执行政府投资相关法律政策,履行法定审批程序。强化政府投资监督机制,加强事中事后监管,完善依法审计机制,健全权责明晰、各司其职的政府投资监管体系,创新在线监测、现场核查等方式加强项目实施监督检查。建立政府投资社会监督评价机制,依法公开政府投资年度计划、审批、实施、检查等信息,完善政府投资重大项目的公众参与、专家评议、风险评估机制。
第二十三章 数字化驱动供需大循环
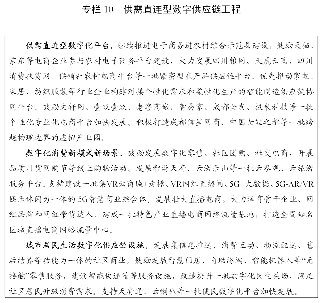
第一节 发展供需直连型数字供应链
面向消费需求个性化、场景化、实时化、互动化,引导零售、制造、农业等龙头和互联网企业构建端到端的数字化供应链体系,加快培育个性化定制、产地直销、网络直播等供需直连型新业态。打造跨越物理边界的虚拟产业园和产业集群,推进传统产业集群、产业带、农产品基地产品和服务的标准化、数字化改造,通过数字化平台,推动订单、产能、渠道等信息共享,以信息流促进上下游、产供销协同联动,实现产业供需调配和精准对接。

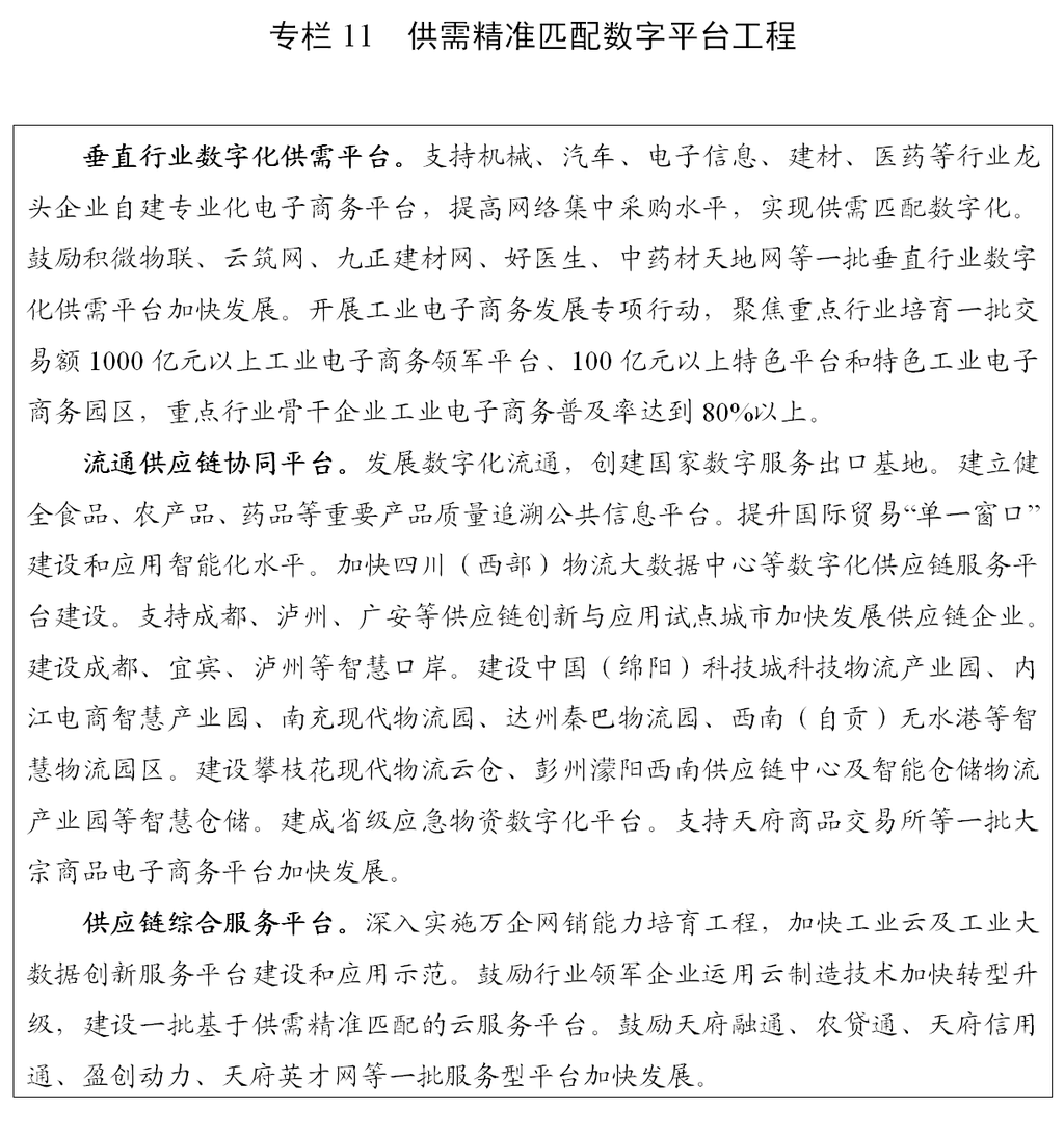
第二节 培育供需精准匹配数字平台
以数字化驱动供需精准匹配,在装备制造、电子信息、建材家居、卫生医药、鞋类服装、农特食品等行业建设垂直电子商务平台,推动农林产品、建材、汽配、矿产资源等大宗商品电子商务平台健康发展,培育电子商务示范基地。推进传统制造业领军供应链数字化,建立垂直行业数字化供需平台,整合行业线上线下交易资源,基于销售者精准洞察,建立营销、制造、物流等高效协同的生产流通一体化新生态。支持传统流通、物流企业采购、销售、服务的数字化、在线化,培育供需高效协同的平台型服务体系,重构流通体系和价值链,提升经济运行整体效率。

第七篇 深化重点领域改革,建设高标准市场体系
坚持和完善社会主义市场经济体制,推进创造型、引领型、市场化改革,加快建设统一开放、竞争有序、制度完备、治理完善的高标准市场体系,打造重大改革先行地,为高质量发展提供动力保障。
第二十四章 加大要素市场化配置改革力度
第一节 推进土地管理制度改革
稳妥推进集体经营性建设用地入市试点,加快建设城乡统一的建设用地市场。实施年度建设用地总量调控制度。争取中央赋予省级更大用地自主权,改革土地计划管理方式。推进耕地指标和城乡建设用地指标在省级统筹下实现跨区域流转,探索节余指标与长三角地区跨区域交易。强化土地利用全生命周期监管,开展工业用地“标准地”改革,推进“亩均论英雄”考核评价。健全低效用地盘活激励约束机制,实行盘活存量与下达增量相挂钩。探索土地用途兼容复合利用、点状供地等用地模式,适应新产业新业态用地需求。
第二节 引导劳动力合理畅通有序流动
建立户籍与居住登记并行的人口服务管理新机制,实行城镇教育、就业创业、医疗卫生等公共服务资源与常住人口挂钩。健全统一规范的人力资源市场体系,培育壮大人力资源服务市场主体,完善劳动力市场化、社会化流动机制,畅通人力资源跨所有制、跨区域流动渠道。完善人才共享机制,引导党政机关和国有企事业单位、社会组织之间的人才合理流动,促进人才向基层一线流动,提高人才配置效能。落实国家职业资格制度,动态管理职业资格目录,推进职业资格与职称制度有效衔接、职业技能等级证书与学历证书互通衔接。
第三节 提升资本市场化配置效率
增强资本市场枢纽功能,实施“五千五百”上市行动计划,提升上市公司质量,大力推进债券发行,提高直接融资比重,在天府(四川)联合股权交易中心开展制度和业务创新试点。支持地方商业银行增资扩股,深化农村信用社改革,促进村镇银行健康发展。在审慎监管前提下引导银行业金融机构创新产品和服务,扩大投贷联动业务规模。鼓励各地建立融资风险补偿基金,推广“政府+保险+担保+银行”等风险共担模式。
第四节 完善科技创新资源配置方式
健全职务科技成果产权制度,深化科技成果使用权、处置权和收益权改革。建设知识产权运营示范基地、高价值专利育成中心,促进自主知识产权市场化运营。建立市场化社会化的科研成果评价制度,健全科技成果常态化路演和科技创新咨询制度。探索科技成果资本化新路径,推广知识产权质押等融资方式。建立重大科研基础设施和大型科研仪器共享机制,促进科技资源高效配置和综合利用。
第五节 培育发展数据要素市场
健全公共数据开放和数据资源有效流动的制度规范,制定新一批数据共享责任清单,建立数据分类管理和报备制度,推动数据资源管理地方立法。建立社会数据开发利用机制,加大数据采集、加工、存储、分析和应用力度,促进数据价值增值。创新大数据应用模式,加快构建产业、城市管理、信用监管、公共资源交易等领域规范化数据开发应用场景。研究制定数据权属界定、流通交易规则,推动开展数据资产确权、评估、定价、质押、抵押。发挥数据经纪商等市场中介作用,扩大数据市场交易。探索数据跨境流动试点。
第二十五章 激发市场主体活力
第一节 深化国资国企改革发展
实施国企改革三年行动,做强做优做大国有资本和国有企业。加快国有资本布局优化和结构调整,聚焦主责主业推动国有企业战略性重组和专业化整合,向产业链价值链中高端、关系国计民生的重要行业和前瞻性战略性新兴产业集中。以发展公众公司作为主要形式,积极稳妥深化国有企业混合所有制改革,探索完善优先股制度,提高资产证券化水平。健全以管资本为主的国有资产监管体制,完善国有资本出资人管理职责,推进授权经营体制改革,充分发挥国有资本投资运营公司作用。健全完善国有资本动态补充机制,强化国有企业经营风险控制。
第二节 支持民营企业创新发展
强化民营企业产权保护和激励,完善企业合法权益受损的补偿救济机制,增强行业协会(商会)维权服务功能。保障不同所有制企业在资质许可、政府采购、要素获取等方面的公平待遇,全面落实促进民营经济健康发展政策措施。提升金融服务功能,强化金融机构对民营企业贷款激励考核。创建国家民营经济示范城市,搭建全省中小民营企业综合服务平台,支持建设改革发展标杆民营企业。实施四川民企雁阵培育计划和民营企业家梯队培育工程。鼓励川商回乡创业。
第三节 加强现代企业制度建设
推进国有企业完善现代企业制度,把加强党的领导和完善公司治理统一起来,建立企业党委(党组)落实党的领导融入公司治理制度,完善企业“三重一大”决策制度。推动“外大于内”董事会建设,完善董事会向经理层授权管理制度,推行经理层成员任期制、契约化管理和职业经理人制度。深化市场化经营机制改革,建立健全中长期激励约束机制。采用信息化智能化方式开展流程再造,推进管理体系和管理能力现代化。完善法人治理结构,支持企业整体上市或核心业务资产上市。引导民营企业健全经营决策、财务管理、内部控制等制度,提高规范运营水平。
第四节 健全社会信用体系
加快地方信用标准规范体系建设,构建社会信用信息“一张网”,完善全省统一的社会信用信息平台功能。推进各地区、各行业的信用信息归集、公开和共享,积极拓展“信用+”应用场景。规范“红黑名单”和信用修复管理,建立健全守信联合激励和失信联合惩戒机制。引导规范行业组织和第三方信用服务机构发展,大力培育信用服务市场,健全完善多元化信用服务体系。推进地方信用平台建设,促进信用、评级市场合规健康发展。推进社会信用立法,加强诚信宣传教育。
第五节 强化竞争政策基础地位
全面落实公平竞争审查制度,推动对新出台地方性法规、规章、规范性文件和其他政策措施应审尽审,保障涉及市场主体经济活动的政策措施体现公平竞争原则。优化审查机制,建立第三方评估制度。健全定期评估、动态清理长效机制,及时废除妨碍统一市场和公平竞争的政策措施。加强反垄断和反不正当竞争执法司法,建立举报绿色渠道。完善市场竞争状况评估制度。在自由贸易试验区开展强化竞争政策实施试点。
第二十六章 提升政府经济治理能力
第一节 优化经济运行调节机制
正确把握国家宏观政策取向,促进就业、产业、投资、消费、环保、区域等政策协同发力,统筹做好“六稳”“六保”工作。健全经济运行调度机制,重视预期管理,强化政策预研储备。加强苗头性倾向性潜在性问题研究,提升经济监测预警和风险防控能力。推进统计现代化改革,完善统计体系,发挥统计监督职能。加强经济治理数据库等建设,提升大数据等现代技术手段辅助治理能力。
第二节 健全现代财税金融体制
加强财政资源统筹,强化中期财政规划管理,增强重大战略任务的财力保障。深化预算管理制度改革,全面实施预算绩效管理,强化预算约束。健全省以下财政体制,建立权责清晰、财力协调、区域均衡的省与市县财政关系,增强基层公共服务保障能力。完善地方税体系,建立健全社会保险费、非税收入征管体系。加强财政金融互动和政策协调,优化政府引导基金体系,构建金融有效支持实体经济的体制机制。支持普惠金融发展,加快数字普惠金融体系建设,创建普惠金融改革试验区。
第三节 推进“放管服”改革向基层延伸
推动省市级行政权力向基层下放,减少省级部门具体审批事项。健全完善各级政府权责清单和服务清单,实行动态管理。完善省市县乡村五级政务服务体系,统一服务标准和规范。将部分审批、服务、执法等权限依法赋予乡镇,促进乡镇行政服务职能整合,建立综合治理、综合执法、公共服务、政务公开等功能集成统一平台。推进镇村便民服务中心、站点标准化建设,实现乡镇可办、村级代办、就近能办。
第四节 构建新型市场监管体系
坚持放管结合、并重推进,推动更多行政资源从事前审批转向事中事后监督管理,加快形成政府监管、企业自治、行业自律和社会监督的协同监管格局。全面推行“双随机、一公开”监管、跨部门联合监管、信用监管。制定全省新兴行业分类指导目录和监管规则,创新包容审慎监管。完善行政执法“三项制度”,集中开展市场监管重大执法行动。开展移动端执法、非现场执法,推动执法结果共享互认。
第五节 打造市场化法治化国际化营商环境
实施市场准入负面清单制度,深化“证照分离”改革,推行“不见面”办事,更大范围推动“一件事”集成办理和“一网通办”。制定实施四川省优化营商环境条例,落实四川省企业和企业经营者权益保护条例,健全企业参与重大涉企政策制定机制。贯彻外商投资法及其实施条例,实行高水平投资自由化便利化政策,支持地级及以上城市开展外商投资企业注册登记。深化行业协会、商会和中介机构改革。建立健全政策评估制度,支持争创国家营商环境创新试点城市。
第二十七章 探索经济区与行政区适度分离改革
第一节 探索一体建设的组织管理机制
建立跨行政区一体运行的领导机制,共同研究决定经济区规划、改革、项目、政策等重大事项。建立跨行政区对口职能部门共同参与的协调机制,整合行政审批和监管职能,集中推进经济区建设工作。建立统一高效的实施机制,探索以委托管理、成立管理公司等方式组建经济区管理运营主体。制定经济区独立考核的指标体系,创新绩效评价办法。
第二节 健全共建共享的公共资源配置机制
建立规划统筹机制,一体开展经济区国土空间、生态环境、基础设施、公共服务等规划编制和审定,推进多规合一。建立项目统筹机制,总体谋划、联合报批、共同实施经济区重大基础设施、重大公共服务项目建设。建立政策统筹机制,推进经济区公共服务政策体系对接、标准统一,搭建公共资源共管平台,促进“无差别受理、同标准办理”。
第三节 完善市场主导的产业协作机制
统筹规划经济区产业布局,明确主导产业,共同制定产业引导目录和产业地图,推进产业相互配套成链发展,培育优势产业集群。统筹建设经济区产业发展平台,创新跨行政区“一区多园”“飞地园区”等模式,集成优势资源打造高能级产业创新载体。统筹经济区产业支持政策,制定无差别化招商引资激励措施,推动经济区市场主体享受同等政策待遇。
第四节 建立互利共赢的利益联结机制
建立经济区财政协同投入机制,发挥省区域协同发展引导基金作用,支持地方联合设立区域性投资基金。探索重大工程项目财政支出跨行政区结算机制。建立经济区税收分享机制,推进税收征管一体化,合理划分跨行政区合作项目产生的财税收益。探索建立经济区独立统计核算制度。
第八篇 深化四向拓展,打造内陆开放战略高地
以“一带一路”建设为重点,全面深化对外开放合作,着力建设陆海互济、综合立体的国际大通道,构建内陆国际门户枢纽,推进高水平制度型开放,打造对外开放新前沿,加快形成“四向拓展、全域开放”立体全面开放新态势。
第二十八章 加快形成全域开放格局
第一节 突出南向,深度融入东南亚南亚国际市场
深化与北部湾经济区、渝滇黔协作,合力建设西部陆海新通道,全面对接21世纪海上丝绸之路和中国—中南半岛、孟中印缅经济走廊。深度对接粤港澳大湾区,拓展泛珠三角区域合作,深化川港川澳合作会议机制,共同开拓南向国际市场。主动参与中国—东盟框架合作,融入区域全面经济伙伴关系协定(RCEP)大市场,扩大与东南亚南亚国家经贸合作。积极拓展电力能源、交通运输、化工建材等领域工程承包市场,稳妥有序推动冶金建材、机械装备、医药化工、特色农业等行业优势企业“走出去”。
第二节 深化西向,加快融入新亚欧大陆桥经济走廊
加强与西北地区联动,强化西向“空中走廊”和中欧班列(成都)战略支撑。积极融入中国—欧盟、中国—中东欧合作机制,以中欧班列(成都)为纽带深化与波兰、荷兰、德国等合作,推动成都与法兰克福、阿姆斯特丹等城市互为亚欧航线合作重要节点,扩大与欧洲国家在生物医药、精密机械、航空制造、文化创意等领域高层次合作。支持省内企业参与中巴经济走廊能源、交通等项目建设,推进与以色列共建联合实验室及技术转移中心,拓展与哈萨克斯坦、白俄罗斯和非洲国家等交流合作。
第三节 提升东向,全面融入长江经济带发展
依托长江黄金水道和沿江铁路,构建通江达海、首尾互动的东向国际开放大通道,主动对接长三角一体化发展,积极融入亚太经济圈。提升川渝合作层次和水平,共同打造内陆开放高地和开发开放枢纽,引领带动西部地区更高水平开放。积极承接长三角产业转移,加强成都与上海资本市场融通发展,主动推进成德绵创新带与G60科创走廊协同联动。加强沿江港口、口岸合作,加密蓉甬、蓉沪等铁海联运班列,推进枢纽互通、江海联通,扩大与日韩和美洲地区经贸投资合作。
第四节 扩大北向,积极融入中蒙俄经济走廊
加强与关中平原、华北、东北地区交流合作,积极参与中蒙俄经济走廊建设。主动对接京津冀协同发展,推动建立天府新区与雄安新区合作交流机制。积极对接跨境经济合作试验区,鼓励有条件的企业参与“冰上丝绸之路”合作。依托东方经济论坛等重大平台和中俄“两河流域”地区合作机制,支持企业参与伏尔加河中上游地区经贸投资合作。提升经蒙古至俄罗斯中欧班列效能,打造木材、汽车等大宗商品贸易新通道。

第二十九章 打造高能级对外开放平台
第一节 高质量建设中国(四川)自由贸易试验区
深入实施自由贸易试验区引领性工程,统筹推进双向投资管理、贸易便利化、金融开放创新、区域协同开放、现代政府治理等制度体系创新。加大赋能放权力度,有序推进省级管理权限下放,高质量建设自由贸易试验区协同改革先行区。推进川渝自由贸易试验区协同开放示范区建设,争取国家赋予更大的改革自主权,试行有利于促进跨境贸易便利化的外汇管理政策。支持在自由贸易试验区设立人民币海外投贷基金。
第二节 着力提升开放口岸能级
推进机场、铁路和港口口岸开放,建设内陆口岸高地。提升成都双流国际机场口岸能级,加快建设成都天府国际机场、九寨黄龙机场航空口岸,争取在符合条件的地区布局更多航空口岸。支持成都国际铁路港、泸州港、宜宾港拓展口岸功能,创建更多进境产品指定监管场地。加快国际贸易“单一窗口”建设,拓展服务功能。积极引导综合保税区优势互补、错位发展,加强综合保税区绩效评估。支持符合条件的市(州)申建海关特殊监管区域(场所)。
第三节 务实建设国际(地区)合作园区
提升成都中法生态园、中德(蒲江)中小企业合作区、中意文化创新产业园、中韩创新创业园、新川创新科技园国际合作水平,打造国际合作园区建设样板。加快实施中日(成都)城市建设和现代服务业开放合作示范项目,建设全球药物供应链服务中心、先进医疗服务中心,构建中日合作枢纽。探索创新“两国双园”“一园多国”等新模式。高品质建设海峡两岸产业合作区、川港合作示范园,支持各地打造国际(地区)产业合作平台。
第四节 打造一流国际交往平台
高水平建设中国—欧洲中心,打造中国与欧洲开展投资贸易和科技合作的重要平台。扩大西博会影响力,搭建西部地区参与共建“一带一路”深化同世界各国交流合作重要平台。高标准举办“海科会”,架设中国西部与世界人才合作的重要桥梁。提升科博会、农博会、酒博会、锂业大会、四川航展等重点展会专业化国际化水平,办好中外知名企业四川行、川商发展大会、“一带一路”华商峰会等重大活动。主动承接国家主场外交活动和国际性会议,引进更多高层论坛对话、前沿品牌展会、国际赛事活动等。
第三十章 强化对“一带一路”建设的战略支撑
第一节 打造国际门户枢纽
支持成都建设国际门户枢纽城市,打造全球性航空枢纽、洲际航空中转中心和货运中心,建设中欧班列集结中心、西部陆海新通道区域物流组织中心,大力发展适欧适亚、适空适铁产业,构建参与国际竞争新基地。鼓励德阳、眉山、资阳共同发展临空临港经济,协同建设门户枢纽城市。支持宜宾、泸州、攀枝花、达州建设联接长江黄金水道和西部陆海新通道的枢纽节点。
第二节 推进中欧班列高质量发展
扩大成都国际铁路港多平台集成优势,加快形成经新疆、内蒙古、云南及北部湾港、长三角“多通道跨境、多口岸过境”的国际班列大通道。完善“蓉欧+”班列基地,创新“欧洲通”运营模式,打造“干支结合、枢纽集散”的高效集疏运体系。积极开展“一带一路”国际多式联运示范,推广多式联运“一单制”,做优跨境区块链金融平台,推动建立国际陆上贸易新规则。加强中欧班列与西部陆海新通道全面对接,构建以成都为主枢纽的国际班列网络。
第三节 深化与沿线国家交流合作
加强与“一带一路”沿线国家经济发展战略和政策规则标准对接,推动更多国家来川设立领事机构和办事机构等,发展更多国际友好城市和友好合作关系。开展“一带一路”金融服务,打造综合信息、贸易结算、跨境投融资服务和汇率风险管理平台。推进绿色丝绸之路建设,支持企业在沿线国家开展绿色工程、绿色投资、绿色贸易。广泛开展人文交流合作,促进健康丝绸之路建设。推进川渝共建“一带一路”科技创新合作区和国际技术转移中心。
第四节 培育外贸发展新动能
鼓励加工贸易向产业链两端延伸,支持发展保税维修、再制造、检测等业务。大力发展一般贸易,鼓励自主品牌产品和高新技术高附加值产品出口。扩大先进技术、关键设备及零部件、资源性产品等进口,促进研发设计、节能环保等生产性服务进口。大力发展市场采购贸易、外贸综合服务等新业态新模式,建设跨境电子商务综合试验区、进口贸易促进创新示范区、外贸转型升级基地,布局海外仓、国际营销服务平台、境外经贸合作区,打造“一带一路”进出口商品集散中心。全面深化国家服务贸易创新发展试点,建设国家文化、数字服务和中医药服务出口基地。
第九篇 强化支撑保障,构筑现代基础设施体系
坚持战略引领、适度超前,统筹增量和存量、传统和新型基础设施发展,构建集约高效、经济惠民、智能绿色、安全可靠的现代化基础设施体系,为高质量发展提供有力支撑。
第三十一章 加快构建现代综合交通运输体系
第一节 畅通出川战略大通道
以融入全国高速铁路网络为重点,加快建设“四向八廊”战略大通道。拓展川黔粤桂、川滇走廊,加快建设成自宜、渝昆高铁,争取将大理至攀枝花、宜宾至西昌至攀枝花等高铁纳入国家规划,实施隆黄铁路隆叙段、成渝铁路成隆段扩能改造等西部陆海新通道西线通道重点项目,推进宜攀、西香等高速公路建设,形成南向至粤港澳大湾区、北部湾、云南大通道。提升南北沿江综合立体交通走廊,加快建设成达万高铁,规划建设成渝中线高铁,实施广元经达州至万州港铁水联运新通道重点项目,加快开江至梁平、成南扩容、成渝扩容等高速公路建设,推进长江干线航道整治,形成东向至长三角、京津冀大通道。畅通川陕京、川陕蒙走廊,规划建设渝西高铁,推进镇巴至广安、成绵广扩容等高速公路建设,形成北向至京津冀、关中大通道。打通川甘青、川藏走廊,加快建设川藏铁路雅安至林芝段、西宁至成都铁路,建设马尔康至久治等高速公路,全面提升国道318线等川藏通道干线公路通行能力,形成西向至西藏、青海、新疆大通道。


第二节 提升全球性航空枢纽竞争力
强化国际航空门户枢纽功能,完善“干支结合、客货并举”的航空运输体系。高标准建成投运成都天府国际机场,提升成都双流国际机场运营保障能力,促进“两场一体”运营。完善支线机场布局,建设乐山、阆中、达州(迁建)机场,加快广安、遂宁、会东、甘洛、雅安等机场前期工作,研究论证相关机场迁建工作。优化国际航线网络,拓展与全球主要客货运枢纽航线高效衔接的洲际10小时、亚洲5小时航程圈,逐步开行全货机航线。加密国内航线航班,新增北京、上海、拉萨、广州、乌鲁木齐等全货机航点,开行省内机场间直飞航班。有序推进北川、金堂、长宁、巴塘、盐源、营山等通用机场建设,积极拓展商务出行、飞行培训、低空旅游、应急救援等通航服务。

第三节 优化综合交通网络体系
完善多层次轨道交通网络体系,织密高快速公路网络,全面提升城际、城乡互联互通水平。推进建设川南城际铁路内自泸段、汉巴南铁路南巴段、成巴等城际铁路。加快建设绵阳经苍溪至巴中、金口河至西昌、乐山至资中等高速公路。持续提升国省干线公路技术等级,完善城际快速通道网络,加快城镇过境段改造。推进灾害易发频发地区生命线通道和绕避工程建设。有序推进县乡道升级改造。推进岷江全线达标、嘉陵江全线复航、渠江全线渠化,促进沱江、涪江等新进高等级航道有序延伸,协同重庆组建长江上游港口联盟、共建长江上游航运中心。增强泸州—宜宾、攀枝花、达州、广元等全国性综合交通枢纽衔接牵引能力,培育区域性综合交通枢纽。

第四节 加快现代物流体系建设
支持成都、遂宁、达州、泸州、攀枝花等建设国家物流枢纽,打造宜宾、自贡、内江、广元、南充、乐山、绵阳等区域物流枢纽。建设以泸州、宜宾、乐山、广元、南充、广安为主要节点的长江水运物流网络。打造一批国家示范物流园区,建设成渝双城配送中心、国际公路货运中心,布局成都、广元、绵阳等高铁货运物流基地。统筹规划国际多式联运集疏系统,推进中国西部汽车物流、“空中+陆上”丝绸之路国际空铁公多式联运示范工程。建设铁路“无水港”。加密“蓉欧+”东盟铁海(铁)联运班列,常态化开行达州—万州江铁联运班列。培育巩固经广西、云南至东盟跨境道路货运线路,做大做强“东盟班车”。
第三十二章 完善现代能源网络体系
第一节 打造中国“气大庆”
实施中国“气大庆”建设行动,加强天然气产供储销体系建设,建成全国最大天然气(页岩气)生产基地,天然气年产量力争达到630亿立方米。大力推进天然气(页岩气)勘探开发,完善资源开发利益共享机制,加快增储上产,重点实施川中安岳、川东北高含硫、川西致密气等气田滚动开发,加快川南长宁、威远、泸州等区块页岩气产能建设。优化城乡天然气输配网络,加快重点区域天然气长输管道建设,延伸和完善天然气支线管道,天然气管道达到2.25万公里以上,年输配能力达700亿立方米。
第二节 有序推进可再生能源开发
科学有序开发水电,优先建设季以上调节能力水库电站,重点建设“三江”水电基地大中型水电站,推进白鹤滩、苏洼龙、两河口、双江口等大型水电站建成投产,加快建设拉哇、卡拉等水电站,开工建设旭龙、孟底沟、枕头坝二级等水电站。重点推进凉山州风电基地和“三州一市”光伏基地建设,加快金沙江流域、雅砻江流域等水风光一体化基地建设,因地制宜开发利用农村生物质能。
第三节 加强电网设施建设
加快四川电网主网架提档升级,构建电网中长期目标网架,建成四川特高压交流重点工程,启动实施攀西电网至省内负荷中心通道工程。推进四川水电外送第四回特高压直流工程建成投产,加快白鹤滩水电站外送特高压直流工程建设,规划建设金沙江上游川藏段水电送出工程。完善省内电力输配网,提高输电通道利用率和配网供电能力、质量。持续推进农村电网改造升级。推进用户“获得电力”优质服务。

第三十三章 加强水利基础设施建设
第一节 完善现代水利基础设施生态网络
深入推进“再造都江堰”水利大提升行动,构建水安全保障体系。完善“五横六纵”引水补水生态水网,建成蓬溪船山灌区等项目,加快推进向家坝灌区一期、大桥水库灌区二期、亭子口灌区一期等工程建设,争取开工毗河供水二期,深化论证引大济岷、长征渠引水等项目。稳步推进重点水源工程建设,建成李家岩水库等重大工程,加强城市应急备用水源、农村供水和中小型水源工程建设。加快已成灌区续建配套与现代化改造,健全完善灌排工程体系。
第二节 加强防汛薄弱环节建设
推进流域防洪控制性水库建设,建成土溪口、黄石盘水库等工程,开工建设青峪口、米市水库等工程,提高洪水调蓄能力。加快病险水库除险加固,推进主要江河重点河段堤防护岸工程建设,实施中小河流防洪治理、城市防洪排涝、山洪灾害防治等工程。完善水文站网与防汛非工程措施,加快信息化、自动化、智能化建设,提升监测预警和防洪调度能力,推进智慧水利建设。
第三节 促进水资源高效利用
实行最严格水资源管理制度,严格取水许可。实施节水行动,加强农业节水增效、工业节水减排、城镇节水降损,推进县域节水型社会达标建设。完善水资源监测体系,强化水资源统一调度。统筹企业和园区供排水、水处理及循环利用设施建设,推动企业间用水系统集成优化。推广海绵城市建设模式,加快城镇供水管网以及污水再生利用设施改造。深入推进农业水价综合改革,配套建设计量设施,健全节水激励机制。

第三十四章 着力推进新型数字基础设施建设
第一节 加快新一代网络基础设施建设
加快建设5G、光纤超宽带和第六代无线通信网络,推进跨行业共建共享、互联互通。推动建设“星河”智能卫星星座,打造卫星地基运控网及应用服务平台。积极稳妥推进量子保密通信网络建设。构建窄带物联网和5G协同发展的移动物联网综合生态系统,加强智能仓储、多功能路灯杆、综合管廊等新型物联网集成载体建设。实施产业功能区物联网全覆盖工程,推动智慧园区建设。
第二节 推动信息技术设施创新发展
开展人工智能创新应用示范,在制造、空管、金融、教育、医疗、文旅等重点领域推进“AI+场景应用”示范工程。建设统一区块链基础设施,在物流仓储、金融服务、产品溯源、城市管理、政务服务等领域开展创新应用。打造基于区块链技术的知识产权融资服务平台、智能合约产品设计平台和数字交易平台。建设区块链产业创新中心。
第三节 加快智能算力基础设施建设
汇聚整合交通物流、能源环境、科学研究、医疗健康、应急管理等领域数据资源,推动数据中心向规模化、绿色化、智能化、国产化方向发展。建设全国一体化大数据中心体系成渝枢纽节点。建设四川省大数据资源中心和调度平台。加快建设成都超级计算中心、鲲鹏生态基地等多层次算力平台,打造国家级超算中心。
第四节 促进传统基础设施数字化升级
推进工业互联网标识解析(成都)节点提档升级,加快工业互联网标识解析行业(区域)二级节点建设,争创成渝国家级工业互联网一体化发展示范区。加快交通、邮政等基础设施智能化升级,开展车联网和车路协同试验,建立4级驾驶自动化开放测试基地。发展智能物流服务平台,推进智能电网建设和能源互联网发展,加快布局公共服务区域公(专)用充电基础设施。

第十篇 推进新型城镇化和乡村振兴,促进城乡融合发展
深入推进以人为核心的新型城镇化,全面实施乡村振兴战略,建立健全城乡融合发展体制机制和政策体系,构建工农互促、城乡互补、协调发展、共同繁荣的新型工农城乡关系。
第三十五章 加快新型城镇化进程
第一节 提高农业转移人口市民化质量
成都市加快取消符合条件的重点人群落户限制,其他城市全面取消落户限制,推动成德眉资户籍准入年限累计互认、居住证互通互认。提高城市居住证发证量和含金量,推动未落户常住人口与户籍人口享有同等城镇基本公共服务。健全随迁子女入学入园政策,推动城乡居民养老保险与城镇社保体系之间无障碍转移。完善财政转移支付与常住人口挂钩机制,落实城镇化“人地挂钩”政策。切实维护进城落户农民在农村原有合法权益,建立依法自愿有偿转让退出农村权益制度。
第二节 促进大中小城市和小城镇网络化发展
构建以城市群为主体、国家中心城市为引领、区域中心城市和重要节点城市为支撑、县城和中心镇为基础的现代城镇体系,推动大中小城市和小城镇协调发展。支持成都主城有序疏解非省会城市核心功能,合理控制开发强度和人口密度。依托区域中心城市加快培育城区常住人口300万以上的I型大城市,依托重要节点城市积极培育城区常住人口100万以上的II型大城市。提升县城综合承载能力,开展中心镇“六大提升工程”,探索特大镇功能设置试点,培育打造县域副中心,支持条件成熟的镇设市。分类引导小城镇发展,将具有特色资源、区位优势的小城镇培育成为专业特色镇。
第三节 全面提升城市品质
实施城市更新行动,加强城市规划设计,强化城中村和城乡接合部的规划建设管理。建设韧性城市,提升城市建筑灾害防御能力,完善应急基础设施。建设绿色城市,打造生态休闲公园和绿色健身廊道,构建城市生态绿地系统,优化城市路网结构,提升绿色出行便利程度。建设智慧城市,推进社区治理、交通管理等领域智慧创新应用。建设人文城市,传承历史文脉,保护城市传统风貌,加强历史文化街区保护利用,建设文化休闲街区。改造老旧街区、老旧小区、老旧厂区,改善提升人居环境质量。推动智能建造、绿色建材与建筑工业化协同发展。
第四节 推进以县城为重要载体的城镇化建设
推进县城城镇化补短板强弱项,加快县域城镇化进程。推动公共服务设施提标扩面、环境卫生设施提级扩能、市政公用设施提档升级、产业培育设施提质增效,动态适应城乡居民在县城就业安家需求。优化完善县城教育卫生、养老托育、文化体育、广播电视、市政管网、农贸市场、快递配送、生活垃圾和污水收运处理、产业园区配套等设施,加强防洪、排涝、抗震、消防等设施建设。推进国家新型城镇化示范县(市)建设,有序开展省级试点示范。
第三十六章 深入推进乡村振兴发展
第一节 推动农村一二三产业融合发展
实施农产品加工提升行动,支持主产区发展农畜水林产品初加工和精深加工,加快建设一批农产品加工示范园。实施农业新型流通促进行动,建设一批重点网货生产基地和产地直播基地,建立多种形式产销联合体,扩大农村电商覆盖面。实施休闲农业和乡村旅游精品工程,建设休闲观光园区、森林人家、康养基地、乡村民宿、田园综合体。加快培育乡村共享经济、创意农业,鼓励在乡村投资兴办文化创意、概念设计、软件开发、博览会展等环境友好型企业。
第二节 推进美丽宜居乡村建设
强化国土空间规划管控,完善镇村规划,优化村庄布局,规范指引农村建筑风貌。深入推进宜居乡村建设,推广“小规模、组团式、微田园、生态化”模式,提升农房建设质量。突出乡土文化和地域民族特色,因地制宜推进川西民居、巴山新居、乌蒙新村及少数民族特色村寨、民族团结进步示范村建设。推进村容村貌提升“六化”工程,开展农村人居环境整治提升“五大行动”。推进农村公共文化普及和农村文化市场繁荣,彰显农耕文化、林盘文化、孝廉文化等优秀乡村文化魅力。
第三节 做好乡镇区划和村级建制调整改革“后半篇”文章
围绕优化资源配置、提升发展质量、增强服务能力、提高治理效能,巩固深化“两项改革”成果。统筹农村“五网”基础设施建设,推进撤并建制村与新村委会直连畅通、全省城镇以上智慧广电网络全覆盖,建立健全乡镇污水处理设施运行维护长效机制。完善便民服务设施,增强教育、卫生、文化、养老等公共服务保障和服务能力。盘活用好撤并乡镇学校、卫生院、敬老院等闲置资产,因地制宜加强乡镇干部周转房保障。创新社区治理,实施综合服务设施“补短板”工程。
第四节 实现巩固拓展脱贫攻坚成果同乡村振兴有效衔接
严格落实“四个不摘”要求,保持帮扶政策总体稳定,健全防止返贫监测和帮扶机制。持续改善欠发达地区发展条件,巩固提升义务教育、基本医疗、基本住房保障水平,提高低收入人口自我发展和增收致富能力。继续加强脱贫地区基础设施建设,支持脱贫地区乡村特色产业发展壮大,促进脱贫人口稳定就业。加强易地搬迁后续扶持,完善集中安置点配套基础设施和公共服务,强化社区治理和社会管理。强化扶贫项目资金资产管理和监督。深化东西部协作和对口支援、定点帮扶、社会力量参与等帮扶工作,完善产业合作、劳务协作、人才交流等协作机制。集中支持一批乡村振兴重点帮扶县。支持凉山州开展巩固拓展脱贫攻坚成果同乡村振兴有效衔接示范。
第三十七章 支持特殊类型地区发展
第一节 加快民族地区发展
支持民族地区加快交通基础设施建设,建设一批团结线、幸福路,实施民族地区国省干道改造升级,加快三州三级通县公路改造,推进都江堰至四姑娘山线、九寨沟世界遗产旅游线等山地轨道交通项目,研究加密支线机场。彰显民族文化魅力,厚植生态本底,发展全域旅游。建设特色优质农产品基地和生态种养业园区,打响“净土阿坝”“圣洁甘孜”“大凉山”等特色品牌,发展现代高原农牧业和民族医药产业。支持发展“飞地园区”。实施教育发展振兴计划和新一轮卫生发展十年行动计划,持续实施“学前双语教育推进工程”,推广普及国家通用语言文字,探索建立民族教育创新试验区。推进民族院校扩大规模、提高质量,促进干部人才双向交流。

第二节 支持革命老区振兴发展
加强革命遗迹遗址保护,打造提升红色教育基地,实施革命文物保护修复工程,修缮川陕革命根据地博物馆。推动红色村组织振兴,建设红色美丽村庄。规划建设长征国家文化公园(四川段),建设四川长征干部学院、大巴山干部学院、张思德干部学院。创建川陕革命老区综合改革试验区,支持巴中川陕革命老区核心城市高质量发展。加大革命老区转移支付力度。支持跨区域重大交通、能源等基础设施建设,加大重大基础设施、公共服务项目补助力度。推动天然气等矿产资源就地转化利用。
第三十八章 健全城乡融合发展体制机制
第一节 全面深化农业农村改革
深化承包地“三权”分置改革,落实第二轮土地承包到期后再延长三十年政策。深化农村集体产权制度改革。探索宅基地所有权、资格权、使用权分置实现形式,盘活利用闲置宅基地和闲置农房。完善城乡建设用地增减挂钩管理制度,有序推进全域土地综合整治。推动职称评定向乡村医生、教师倾斜,探索建立新型职业农民制度。健全农村金融服务体系,完善“农贷通”运营机制,优化农村融资担保政策,发展农业保险。创新财政投入方式,引导社会资本入乡。
第二节 推进城乡基础设施一体化发展
建立健全城乡基础设施统一规划、建设、管护机制,推动市政公用设施向乡村延伸。优化农村公路网络,推动“四好”农村路提质扩面,全面实施乡村客运“金通工程”,促进城乡客运一体化,畅通城乡交通运输微循环。健全城乡商贸物流配送体系,完善县城商贸中心设施,打造重点乡镇商贸流通节点,拓展县乡客运站物流服务功能,加快县城物流配送中心和建制村物流服务点建设。明确乡村基础设施产权归属,建立产权所有者管护制度,以政府购买服务等方式引入专业管护机构。鼓励社会资本参与城乡供排水、垃圾处理等准公益性项目建设运营。
第三节 促进城乡基本公共服务普惠共享
推进城乡基本公共服务标准统一、制度并轨。统筹配置城乡教育资源,深化义务教育阶段教师“县管校聘”管理改革,加强寄宿制学校建设,完善城乡教育信息化联动发展机制。支持城市医院与县医院开展对口帮扶、巡回医疗和远程医疗,鼓励县医院与乡镇卫生院建立紧密型县域医共体,改善乡镇卫生院和村卫生室条件,实行差别化医保支付政策。开展文艺下乡活动,引导农村居民自办文化。
第四节 建设城乡融合发展试验区
支持成都国家城乡融合发展试验区在生态价值实现、城乡产业协同、农村土地改革、农村金融服务、城乡人口迁徙等方面先行先试,建立地区生产总值和生态系统生产总值“双核算、双运行”的绿色经济考评体系,打造“碳惠天府”生态资源运营平台,协同共建农商旅产业功能区。有序开展省级城乡融合发展改革试点,坚持省级指导和自主选择相结合,深化重点领域改革探索。
第十一篇 增进民生福祉,打造高品质生活宜居地
坚持在发展中保障和改善民生,健全基本公共服务体系,推进公共服务资源合理布局、优化配置,扩大民生保障覆盖面,完善共建共治共享的社会治理制度,增强人民群众获得感、幸福感、安全感。
第三十九章 大力促进就业创业
第一节 全面落实就业优先政策
积极落实援企稳岗政策,支持企业稳定和增加就业岗位。完善创新创业扶持政策,大力支持自主创业,鼓励多渠道灵活就业。健全就业指标体系和监测体系,建立规模裁员和失业风险预警机制,有效防范系统性、规模性失业风险。建立重大产业、项目、投资就业吸纳能力考核评估机制。完善劳动关系三方协调机制,建立科学合理的最低工资调整机制,切实维护劳动者合法权益。
第二节 统筹推进重点群体就业
推进农民工服务保障战略性工程,完善农民工基础信息数据库,强化农民工服务平台功能,加强用工供需统筹,完善返乡入乡创业支持政策,鼓励就近就地创业就业。落实高校毕业生就业促进政策措施,鼓励到城乡基层和中小微企业就业,支持灵活就业和自主创业。拓宽退役军人就业创业渠道,加大教育培训力度,鼓励机关、事业单位、企业优先招录退役军人,探索设立退役军人创业基金。积极开发公益性岗位,加强就业困难人员托底帮扶,确保零就业家庭动态清零。
第三节 提供全方位公共就业服务
拓展公共就业服务平台信息化功能,推进公共就业服务标准化、智慧化、便民化。完善人力资源市场,建设一批人力资源服务产业园,实现职业介绍、职业指导、技能培训、就业援助等一站式服务。健全终身职业技能培训制度,大力发展技工教育,加快公共实训基地建设,全面推行新型学徒制,加强高技能人才培养。鼓励社会资本参与公共就业服务设施建设和运营管理。

第四十章 建设高质量教育体系
第一节 推进公共教育优质均衡发展
全面落实立德树人根本任务,健全学校、家庭、社会协同育人机制,大力发展素质教育。实施学前教育提质扩容工程,加强公办幼儿园和小区配套幼儿园建设,规范发展民办幼儿园。实施义务教育能力提升工程,推动学区制管理,系统建设优质数字教育资源平台。实施高考综合改革推进工程,推动高中普及攻坚,逐步化解大校额问题,推动普通高中多样化特色发展。加强中小学教书育人名师、名校长、名班主任、名辅导员示范队伍建设,深化校长职级制改革,保障中小学教师工资待遇,持续推进教师安身安心工程。建好用好管好特殊教育资源,推动实施特殊教育暖心工程。
第二节 大力发展现代职业教育
深化职普融通、产教融合、校企校地合作,建立职业启蒙教育、中等职业教育、专科层次职业教育、本科层次职业教育和应用型本科教育、专业学位研究生教育纵向衔接的培养体系。实施中职“双示范”、高职“双高计划”。开展国家产教融合建设试点,创建产教融合示范区,打造高水平专业化产教融合实训基地。培育示范性职业教育集团和产教联盟,支持行业企业参与职业院校办学。强化职业院校“双师型”教职队伍建设,加强“订单式”、定制式人才培养,推行职业技能等级证书,开展“1+X”证书制度试点。
第三节 促进高等教育内涵式发展
实施高等教育高质量发展行动,建设国家高等教育新高地。加快推进“双一流”建设工程,加强基础学科建设,优化学科布局,带动地方高校和特色学科跻身国内一流。全面振兴本科教育,深入实施“六卓越一拔尖”计划,加强一流专业建设,推进新工科、新文科、新医科和新农科协同发展。加强高校重点研究基地建设,支持驻川部属高等院校开展战略性研究,鼓励地方高等学校开展应用性研究。加强高等学校实习实践基地建设,推动高校办学条件达标升级。开展高质量中外合作办学,引导民办高校健康发展。优化高等教育布局,建设四川应急管理职业学院,发展公安、农业农村、互联网等高水平特色学院。
第四节 建设学习型社会
推动“学分银行”建设,落实学习成果认证制度,完善终身教育体系。健全企业职工综合教育机制,强化职业学校和高等学校的继续教育、社会培训服务功能,鼓励社会力量举办职业培训。整合各类教育资源,多元化发展社区教育和老年教育。开展学习型城市、乡镇(街道)、社区、机关、企业、家庭等创建活动。加强继续教育专兼职教师、终身学习服务志愿者等队伍建设。办好各级开放大学。

第四十一章 推进健康四川建设
第一节 深化医药卫生体制改革
深化医疗、医保、医药联动改革,健全完善基本医疗卫生制度。加快建设分级诊疗体系,优化医疗资源区域布局,推进医疗联合体建设,强化家庭医生签约服务。加强公立医院建设和管理考核,完善医疗服务价格、人事薪酬等政策。巩固国家基本药物制度,深化药品耗材和医疗器械采购使用改革。完善医疗卫生行业综合监管制度,健全卫生健康全行业、全过程信息化监管体系。推进医保支付方式改革,建立管用高效的医保支付机制。
第二节 完善公共卫生防控救治体系
推进疾病预防控制机构建设达标和能力提升,加强省级生物安全三级实验室和市县生物安全二级实验室建设,提升检验检测能力。强化医疗机构公共卫生职责,加快建设省公共卫生综合临床中心和区域重大疫情防控救治基地,补齐市县医院传染病区(科)短板,加强乡镇、社区“哨点”医院公共卫生和传染病防控能力建设。完善精神卫生服务体系。强化艾滋病、包虫病综合防治,有效落实结核病防治重点措施,推进血吸虫病、麻风病及地方病消除达标,巩固消除疟疾成果。
第三节 提升医疗卫生服务水平
争创国家医学中心和区域医疗中心试点,规划建设省级医学中心和区域医疗中心,加强医学高层次人才培养和引进,建设西部医学高地。实施疑难病症诊治能力提升工程,支持高水平医学重点专科(学科、实验室)建设,促进医研结合创新发展。加强全方位全生命周期健康服务,推动优质医疗资源扩容下沉,健全“互联网+医疗健康”服务体系。加强市县级医院提标扩能,支持县域医疗卫生次中心建设,完善基层医疗卫生机构管理运行机制,加强基层全科医生队伍建设。
第四节 促进中医药传承创新发展
健全中医药服务体系,加强中医医疗机构建设。规划建设省区域中医医疗中心,打造中医药科技创新平台。加强中医药活态传承和中医典籍研究利用,推进师承教育制度化,培养高层次、复合型、紧缺型中医药人才。提升中医药应对突发公共事件能力。推进中医药产业高质量发展,做优做强中医药健康服务产业,多元化发展中医药服务贸易。改善民族医院办院条件,提升民族医药综合服务能力。推进中医药文化普及,促进海外传播。
第五节 加快建设体育强省
完善全民健身公共服务体系,加强城乡全民健身设施建设,推动体育场馆设施免费或低收费开放,打造“15分钟健身圈”。推进社会体育指导员队伍建设,广泛开展群众性赛事活动。开展国民体质监测,保障各类人群体育健身权利。深化体教融合,加强竞技体育后备人才培养,推动足球、篮球、排球“三大球”振兴,积极发展冰雪运动。积极申办重大体育赛事,筹办好2021年成都第31届世界大学生夏季运动会和2025年世界运动会。培育健身休闲、竞赛表演、体育培训等业态,大力发展体育产业。
第六节 深入开展爱国卫生运动
建立爱国卫生工作长效机制,推动从环境卫生治理向全面社会健康管理转变。推进卫生城市、卫生乡镇创建,逐步实现省级卫生城镇全覆盖。持续开展城乡环境卫生整治,统筹推进“厕所革命”。加强病媒生物防制,健全监测检测网络。推进健康城镇试点,实施“健康细胞”建设工程。强化健康促进和健康教育,倡导文明健康生活方式。

第四十二章 健全多层次社会保障体系
第一节 进一步完善社会保险制度
深入实施全民参保计划,推进灵活就业人员、新业态从业人员参加社会保障。构建基本养老保险、职业(企业)年金与个人储蓄性养老保险、商业保险相衔接的养老保险体系。深化机关事业单位养老保险制度改革,稳步提升城乡居民基础养老金标准。推动完善职工基本医疗保险门诊共济保障机制,进一步扩大异地就医结算范围,研究推进医疗保险省级统筹,完善重大疫情医疗救治医保支付政策。加强医疗保障基金监管,维护基金安全。巩固完善大病保险,加快发展商业健康保险。稳步实施企业职工基本养老保险省级统筹,积极推动失业保险省级统筹,完善工伤保险制度体系。
第二节 优化社会救助和慈善制度
健全分层分类、城乡统筹的新型社会救助体系,加强基本生活救助与专项救助、急难救助相衔接。完善最低生活保障制度,落实特困人员救助供养和临时救助政策,实现应保尽保、应救尽救。全面落实资助重点救助对象参保缴费政策,健全医疗费用救助机制。完善流浪乞讨人员救助管理政策和服务体系。推进社会福利服务设施建设投资多元化。全面落实公益性捐赠税收优惠政策,鼓励发展慈善事业,加强慈善组织监督管理。落实绿色惠民殡葬政策,实现基本殡葬服务普惠均等。
第三节 健全住房保障体系
建立健全租购并举的住房保障制度,实现城镇低保低收入住房困难家庭应保尽保,解决新市民为主的常住人口阶段性住房困难。实施保障标准动态调整和进入退出审核监管,规范发展公租房。完善长租房政策,探索支持利用集体建设用地按照规划建设租赁住房,扩大保障性租赁住房供给。重点改造完善小区配套和市政基础设施,力争基本完成2000年底前建成的需改造城镇老旧小区改造任务。因地制宜发展共有产权住房,稳妥推进棚户区改造。
第四节 强化退役军人服务保障
建立健全退役军人组织管理体系、工作运行体系和政策制度体系,提升服务保障水平。加强退役军人服务中心(站)建设,推进服务保障事业单位改革发展。健全退役军人移交安置机制,完善待遇保障制度,落实抚恤优待政策。推动优抚医疗服务、学历教育优待、职业技能培训等关爱帮扶政策落实。强化褒扬激励。实施褒扬纪念设施提升工程,推进军人公墓建设。做好双拥工作,加强军供保障。
第四十三章 保障重点群体基本权益
第一节 促进妇女全面发展
深入贯彻落实男女平等基本国策,依法保障妇女合法权益,全面实施妇女发展纲要。增强全社会性别平等意识,促进妇女平等参与经济社会建设、共享经济社会发展成果。持续提高妇女技能素质,促进妇女就业创业,推动妇女居家灵活就业。建立健全家庭和谐文明政策保障和教育指导服务体系,发挥妇女在家庭生活中的独特作用,促进形成社会主义家庭文明新风尚。培养家庭工作专业人才队伍。建设省妇女儿童中心。
第二节 提升未成年人关爱服务水平
坚持儿童优先原则,完善保障未成年人权利法规政策体系和制度机制,全面实施儿童发展纲要。健全未成年人关爱服务体系,完善监测预防、强制报告、应急处置、评估帮扶、监护干预“五位一体”未成年人保护机制。实施“童伴计划”项目,创建友好型城乡社区儿童之家,加大政府购买儿童关爱服务力度,培育引导社会组织参与儿童工作。全面实施四川省中长期青年发展规划,健全青年发展政策体系、工作体系、保障体系,建设省级青少年校外活动综合阵地。
第三节 大力发展残疾人事业
完善残疾人社会保障制度和服务体系,保障残疾人生命健康权、生存权、发展权。建立残疾预防和康复工作机制,完善康复托养设施,强化残疾人基本康复服务。健全困难残疾人生活补贴和重度残疾人护理补贴制度,完善照护和托养服务机制。保障残疾人平等教育和就业权利,发展残疾人文化体育事业。加强精神卫生福利机构建设,推进精神障碍社区康复服务。加强无障碍环境建设。培育发展助残社会组织。

第四十四章 积极应对人口老龄化
第一节 推动实现适度生育水平
完善产假、生育保险、生育津贴等政策措施,降低生育、养育、教育成本,引导全省生育水平提升并稳定在适度区间。完善综合性医院妇产科、儿科服务体系,规划建设省儿童医学中心。加强出生缺陷综合防治,推进优生优育全程服务。完善0—3岁婴幼儿照护服务体系,支持社会力量发展普惠托育服务。健全人口监测预警机制。
第二节 完善养老服务体系
实施养老服务“七大工程”,建立居家社区机构相协调、医养康养相结合的养老服务体系。发展普惠性养老服务和互助性养老,加强社区养老服务综合体建设,建立家庭喘息服务机制。完善农村养老三级服务网络,加强农村特困人员供养服务设施建设,健全农村留守老年人关爱保护机制。推进公办养老机构改革,促进民办养老机构规模化、连锁化、专业化发展,满足多层次多样化养老服务需求。规划建设老年医院、康复医院、护理院和安宁疗护机构,发展医养结合型机构,加快建设全国医养结合示范省。探索建立社会福利、救助和保险相衔接的长期照护保障制度。加强养老护理员技能培训,培育为老服务公益组织,健全养老服务综合监管机制。推广“时间银行”互助养老模式。
第三节 构建适老宜居的社会环境
加强人口老龄化国情省情教育,引导树立积极老龄观。推动公共基础设施和公共场所适老化改造,健全老年人优待制度。广泛开展老年教育、文化、体育活动,丰富老年人精神文化生活,推动解决老年人智能技术应用困难,充分调动老年人社会参与积极性。积极开发老龄人力资源,发展银发经济。健全复合型老龄产业体系,丰富老年居家、食品药品、健康监测、康复辅助等产品供给。

第四十五章 推进城乡基层治理制度创新和能力建设
第一节 创新和完善现代乡村治理制度
规范完善乡镇机构设置,制定权责清单,推进乡镇扩权赋能。强化乡镇便民服务功能,把乡镇建成服务农民的区域中心。建立健全协同高效的乡镇工作运行机制,开展乡镇治理现代化试点示范。完善农村基层组织体系,健全村党组织领导村级自治体制机制。深入实施优秀农民工回引培养工程,探索村党组织书记专职化管理。健全村级集体经济组织运行机制,提升管理集体资产、发展集体经济、服务集体成员等能力。健全村级民事代办制度。
第二节 健全街道社区管理和服务机制
深化街道管理体制改革,建立街道职责准入制度,引导街道集中精力抓党建、抓治理、抓服务。健全党组织领导下的社区治理机制,构建党建引领、协同联动的小区治理架构。推动人财物和责权利对称下沉,推动社区减负增效,扩大社区自主权。完善社区议事协调机制,推广院落、楼门栋等“微自治”,规范物业服务。整合各类网格资源,构建“一网统筹”的网格化服务管理体系。实施社区建设示范工程,开展党群中心“亲民化”改造,完善社区智慧生活配套服务,推进“三社”联动、社区服务项目化创新试点。推动社区与驻区单位资源共用、阵地共建、活动共办。加强社区专职工作者职业化体系建设。
第三节 加强城乡基层治理能力建设
健全城乡基层治理领导机构和运行机制,构建省市县联动推进的工作格局。强化基层人才支撑,健全基层公务员、事业单位人员、乡村人才等选育用管机制。构建长期稳定的城乡基层治理投入机制,健全以财政为主的村级组织运转经费保障制度,建立正常增长机制。深化城乡基层治理示范创建,创新基层治理模式。完善党员干部联系群众制度,创新互联网时代群众工作机制,加强网络综合治理体系建设。加强基层群众性自治组织法治化、规范化建设,提升群众自治能力。建立健全社区社会组织孵化机制,建设社会组织孵化基地,推动社会组织高质量发展。构建基层社会工作服务体系,通过政府购买服务、直接资助和公益创投等方式,拓展社会组织参与社会治理发展空间。实施社会工作专业人才万人培养工程。
第十二篇 促进巴蜀文化繁荣发展,建设文化强省
坚持以社会主义核心价值观为引领,自觉承担举旗帜、聚民心、育新人、兴文化、展形象的使命任务,大力发展文化事业和文化产业,构建现代舆论传播高地,不断增强巴蜀文化传播力和影响力,高水平建设文化强省旅游强省。
第四十六章 提高社会文明水平
第一节 培育和践行社会主义核心价值观
深入实施时代新人培育、红色基因传承、公益宣传平台传播三大工程。贯彻落实新时代爱国主义教育实施纲要,打造提升一批爱国主义教育基地,加强爱国主义、集体主义、社会主义教育。推进理想信念教育常态化制度化,加强党史、新中国史、改革开放史、社会主义发展史教育,强化社会主义核心价值观教育引导、实践养成和制度保障,加强时代楷模、道德模范、“最美人物”等先进典型选树宣传和礼遇帮扶,突出抓好未成年人思想道德建设和大学生思想政治教育。实施公益传播“千媒万屏”计划,建立健全报、刊、视、听、网和户外大屏公益广告刊播联动机制。
第二节 推进哲学社会科学创新发展
坚持马克思主义在意识形态领域指导地位的根本制度,深入推进习近平新时代中国特色社会主义思想研究阐释和宣传普及,用党的创新理论成果统一思想、凝聚力量。实施哲学社会科学创新工程,推进一流学科、人才体系、研究平台建设,推出更多具有四川特色的学术研究精品,推动哲学社会科学“走出去”。加强新型智库建设,建立健全决策咨询制度。发挥高校、党校(行政学院)、社科院等社会科学研究机构阵地作用。支持省委党校、小平干部学院等提升综合能力。
第三节 传承发展优秀传统文化
普查整理传统文化资源,推进历史名人、巴蜀文明、藏羌彝文化、古籍文献等保护传承和创新发展重点工程,发展文博事业。建设四川名人馆、四川博物院新馆。加强遗址遗迹等文物保护,建设三星堆国家文物保护利用示范区,实施石窟寺及石刻文物保护展示工程,推进文化遗产数字化保护项目,提高古镇古村落古民居保护利用水平。传承发展川剧曲艺、传统工艺、武术文化,打造传统节庆品牌,建设非遗保护传承基地和文化生态保护区,扩大中国成都国际非物质文化遗产节影响力。实施文化走出去“六大工程”,建设四川国际传播中心。促进档案资源保护利用,推进档案数字化建设。加强地方志工作。
第四节 持续提升公民文明素养
深入实施公民道德建设工程,扎实开展道德教育实践活动。深化群众性精神文明创建活动,推进文明创建提升工程、移风易俗教育实践工程和连片创建示范工程,实施文明专项行动。加强家庭、家教、家风建设。加强网络文明建设。提倡科学精神,普及科学知识,抵制迷信和腐朽落后文化。推进志愿服务制度化常态化,加强志愿服务站点建设。建设县(乡、村)新时代文明实践中心(所、站)和“扫黄打非”进基层示范点。
第四十七章 提升公共文化服务效能
第一节 加强文艺精品创作生产
实施文艺作品质量提升工程,振兴出版、影视、川剧和曲艺。建设数字化出版和版权综合服务平台、民族语言文字出版基地。建设现代高科技摄影棚,打造影视剧拍摄“一站式”服务平台。扶持川剧经典剧目和精品剧目创作,举办四川艺术节、中国川剧节和曲艺专业赛事活动。实施网络文艺精品创作和传播计划。加强文艺理论和评论工作,完善文艺精品奖励扶持办法,规范改进文艺评奖。壮大文艺院团、影视演艺企业,发展新文艺群体、名家工作室,培养聚集专业人才。
第二节 完善公共文化服务体系
实施基层公共文化设施提档升级、公共文化服务提质增效和公共数字文化整合创新等工程,构建覆盖城乡、便捷高效的现代公共文化服务体系。布局建设省级重大公共文化设施和区域性文化中心,建设省工人文化宫。推动市县级公共图书馆、文化馆补短板、强弱项。高质量建设乡镇综合文化体、幸福美丽新村文化院坝、乡镇数字电影院、农家书屋等基层文化服务阵地。加强公共数字文化、智慧广电、应急广播体系建设。推动公共文化场馆扩大免费开放范围和项目,广泛开展群众性文化活动。
第三节 推动媒体融合发展
打造新型主流媒体,推进省市县媒体融合“一张网”建设,开展媒体深度融合示范,构建现代传播体系。加快省级媒体转型,重点建设省级技术平台和区域性传播平台,打造特色新媒体品牌。推进市级媒体融合发展,探索建设单一融媒体中心、传播平台。增强县级融媒体中心基层主流舆论阵地、综合服务平台和社区信息枢纽功能。推进广电5G一体化建设,加快有线无线卫星智能协同覆盖,建成兼具宣传文化和综合信息服务特色的新型融合网络。
第四节 深化文化体制改革
深化文化行政审批制度和文化市场综合行政执法改革,建立健全市场准入和退出机制。完善党委政府监管有机结合、宣传部门有效主导的国有文化资产管理模式,促进管人管事管资产管导向相统一。深化国有文艺院团和省属国有文化企业(单位)改革,完善文化企业坚持正确导向履行社会责任制度,推进公共文化机构建立以理事会为主要形式的法人治理结构,健全文化企业社会效益综合评价体系。深化新闻、出版、广电、艺术等领域职称制度改革,激励专业人才职业发展。
第四十八章 推动文化旅游产业高质量发展
第一节 健全现代文化产业体系
推动出版发行、广播影视、演艺文博、创意设计、文化装备等传统文化产业转型升级,加快发展网络视听、高新视频、电子竞技等新兴业态。实施省属国有文化企业振兴计划、市(州)骨干文化企业培育计划、重点民营文化企业扶持计划,开展文化产业领军企业培育工程。打造国家文化和科技融合示范基地、国家广播电视和网络视听产业基地,推动彩灯展览、川版图书、动漫游戏、曲艺影视等文化出口提质增量。
第二节 深化文化和旅游融合发展
打造大九寨、大峨眉、大熊猫、大遗址等“十大”文旅精品,构建巴蜀文化旅游、藏羌彝文化、茶马古道、长征红色旅游“四大”走廊。建设天府旅游名县名镇名村,培育名店名品名导等。创建全域旅游示范区、文旅融合发展示范区。完善文化和旅游融合发展体制机制,创新“文旅+”融合发展模式,打造文旅综合体,发展度假旅游、康养旅游、音乐旅游、体育旅游、研学旅游等新业态,推动传统技艺、传统饮食、表演艺术等项目集聚转化。举办旅博会、旅投会、文创会等重大活动,扩大“天府三九大·安逸走四川”品牌形象和文化影响力。
第三节 高水平建设巴蜀文化旅游走廊
依托独特资源禀赋,围绕“吃住行游购娱”等要素,推动巴蜀文化旅游走廊全域环境整体提升,打造具有国际范、中国味、巴蜀韵的世界重要文化旅游目的地。协同开发和整体推广世界遗产地、环龙门山、环龙泉山等文旅资源,提升环成都文旅圈国际化发展水平。串联古栈道、剑门关、白马关、三星堆、武侯祠、摩崖石刻等历史文化遗址,支持蜀道联合申遗,做优蜀道文化旅游带。深度挖掘长江源头酒、灯、盐、茶、竹文化价值和“三线”工业基地人文底蕴,做强沿长江休闲度假旅游带。整合红色文化、巴文化资源,打造伟人故里、大巴山旅游环线和嘉陵江、涪江诗画长廊,贯通川东北渝东北生态文化旅游带。加强民族文化保护开发,用好攀西阳光和大渡河、金沙江峡谷等独特自然资源,培育南方丝路文化旅游带。

第十三篇 筑牢长江黄河上游生态安全屏障,建设美丽四川
坚持践行“绿水青山就是金山银山”理念,贯彻落实长江保护法,持续加强生态省建设,促进经济社会发展全面绿色转型,深入实施主体功能区战略,构建国土空间开发保护新格局,形成安全高效的生产空间、舒适宜居的生活空间、碧水蓝天的生态空间。
第四十九章 加强自然生态保护修复
第一节 构建生态安全战略格局
全面构建“四区八带多点”生态安全战略格局。加强川滇森林及生物多样性、若尔盖草原湿地、秦巴生物多样性、大小凉山水土保持和生物多样性4大重点生态功能区建设,保护修复森林、草原和湿地等自然生态系统。加强长江—金沙江、黄河、嘉陵江、岷江—大渡河、沱江、雅砻江、涪江、渠江等江河生态带保护和修复,保护江河源头生态,整治修复滩涂湿地,建设江河岸线防护林体系和沿江绿色生态廊道。创建全国绿色发展示范区。

第二节 实施重点生态工程
加强山水林田湖草系统治理,统筹实施青藏高原生态屏障区生态保护和修复、长江重点生态区(含川滇生态屏障)生态保护和修复、自然保护地建设及野生动植物保护、生态保护和修复支撑体系建设等国家重大生态工程。深入开展国土绿化行动,持续推进高原牧区减畜计划和退化草原生态保护修复,继续实施天然林保护等重点生态建设工程,科学推进荒漠化、石漠化、水土流失综合治理,有效保护修复自然生态系统。推进历史遗留废弃矿山生态修复。
第三节 健全自然保护地体系
全面建设大熊猫国家公园,推动建设若尔盖国家公园,加强各级自然保护区规范管理。有序推进自然保护地确权登记,维持和恢复珍稀濒危野生动植物种群数量及栖息环境,提高生物多样性保护能力。有序推进森林公园、湿地公园、地质公园等各类自然公园建设,有效保护珍贵自然景观资源、地质地貌、古树名木,及其所承载的自然资源、生态功能和文化价值。严格落实长江十年禁渔计划,完善生物多样性观测监测预警体系。
第四节 强化森林草原灾害防控
构建“天空地人”一体化监测监管平台,开展生态状况监测评价。健全林草有害生物监测预警体系,加强松材线虫病等重大有害生物防控,严防重大林草有害生物入侵。提升人工影响天气装备水平,强化生态气象保障。加强林草科研平台建设,开展生态保护修复基础研究、技术攻关和装备研制。全面推行“林长制”。

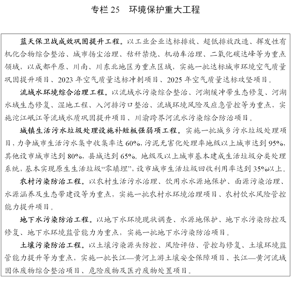
第五十章 深入打好污染防治攻坚战
第一节 持续推进大气污染防治
构建“源头严防、过程严管、末端严治”大气污染闭环治理体系。加强细颗粒物和臭氧协同控制、多污染物协同减排,推进“散乱污”企业整治,严控工业源、移动源、面源排放。推进重点行业挥发性有机物综合治理,加快非道路移动机械污染防治和道路堆场扬尘治理。整治秸秆露天焚烧。完善大气组分自动监测体系,严格落实重污染天气应急预案,强化区域大气污染联防联治,基本消除重污染天气。实施城乡宁静工程,治理噪声污染。
第二节 深化流域环境综合整治
强化河(湖)长制,划定河湖管理范围,加强涉水空间管控,建立水环境管理控制单元体系,推进湖库水环境综合整治和流域岸线保护。巩固提升岷江、沱江等重点流域水质。加强赤水河等省际跨界河流、川西北黄河流域综合治理。推进工业集中发展区污水集中处理设施及管网建设,实施城镇生活污水处理提质增效和管网排查整治攻坚行动,全面消除劣V类国省控断面,开展县级以上城市建成区黑臭水体整治,消除地级及以上城市黑臭水体。加强畜禽养殖污染防治,完善农村污水和垃圾收集处理体系。加强优良水体和饮用水水源地保护和管理,建立地下水环境监测体系。深入推进长江经济带生态环境突出问题整改。
第三节 强化土壤环境风险管控
开展耕地土壤和农产品协同监测与评价,完善农用地分类管理。严格控制在永久基本农田等优先保护区周边新建涉重金属行业企业,严格执行重点行业重金属污染物“减量置换”原则,加强矿山尾矿库污染综合治理。推进化肥农药减量增效,提升农膜回收利用率。开展建设用地污染地块重点管控,定期更新公布建设用地土壤污染风险管控和修复名录。开展污染地块监督管理,优先推进高风险地块土壤污染治理。强化生活垃圾无害化处理,加快补齐医疗废物、危险废物处置设施短板。

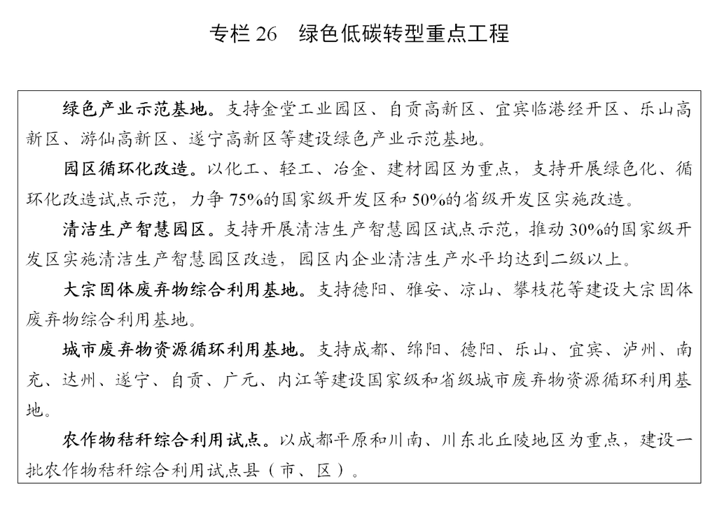
第五十一章 加快生产生活绿色低碳转型
第一节 推动生产服务绿色化
深化完善项目节能审查、环境影响评价制度,严格控制高耗能、高污染行业增长,加强重点用能单位节能管理。深入推动绿色制造示范单位创建,推行绿色设计,构建绿色制造体系。实施重点行业节能和绿色化改造,全面推行清洁生产。加快发展节能环保、清洁能源等绿色产业,建设绿色产业示范基地。健全绿色生产消费法规政策体系,构建市场导向的绿色技术创新体系,推行产品全生命周期绿色管理。
第二节 促进资源节约集约循环利用
完善能源、水资源消耗和建设用地总量与强度“双控”制度,加快建立节能型工业体系、交通网络和建筑模式。创新土地矿产要素供给,健全低效利用土地退出机制。加强建筑垃圾等固体废物分类处置和资源化利用,建设城市废弃物资源循环利用基地。推进产业园区绿色化、循环化改造,加强工业“三废”、余热余压和农业废弃物资源综合利用。发展再制造产业,推广应用再生产品,加强城市再生水综合利用。
第三节 开展绿色生活示范创建
实施绿色家庭、绿色学校、绿色社区、绿色商场、绿色建筑创建行动,开展节约型机关和公共机构示范单位创建。建立完善推行绿色生活方式的政策制度,坚决制止餐饮浪费行为,普遍推行居民生活垃圾分类,促进塑料垃圾源头减量,治理白色污染。提高公交出行分担率,完善新能源汽车政策,统筹布局电动汽车配套设施。推广环境标志产品、有机产品等绿色产品。
第四节 积极应对气候变化
有序推进二〇三〇年前碳排放达峰行动,降低碳排放强度,推进清洁能源替代,加强非二氧化碳温室气体管控。健全碳排放总量控制制度,加强温室气体监测、统计和清单管理,推进近零碳排放区示范工程。加强气候变化风险评估,试行重大工程气候可行性论证。促进气候投融资,实施碳资产提升行动,推动林草碳汇开发和交易,开展生产过程碳减排、碳捕集利用和封存试点,创新推广碳披露和碳标签。

第五十二章 健全生态环境治理体制机制
第一节 压实环境治理主体责任
实行最严格的生态环境保护制度,建立健全环境治理的领导责任体系、企业责任体系和全民行动体系。完善省负总责、市县抓落实的环境治理工作机制,明确各级政府支出责任,加强生态环境保护督察考核,落实责任终身追究制。完善环境保护、节能减排约束性指标管理,全面落实排污许可证制度,推动企业环境信用评价和治理信息公开,健全生产者责任延伸制度。健全重大政策、重大项目环保论证公众参与机制,推进生态环境公益诉讼。
第二节 创新环境治理模式
建立健全“污染者付费+第三方治理”机制,引导社会资本参与环境治理,积极推行第三方治理一体化服务模式。建立排污企业“黑名单”“白名单”制度,实行差别化环境监管。在环境高风险领域探索建立环境污染强制责任保险制度,鼓励发展重大环保装备融资租赁,支持企业发行绿色债券。构建环境资源权益交易体系,加快推动西部环境资源交易中心建设。建立多元化市场化生态保护补偿机制,开展生态综合补偿试点,积极探索生态产品价值实现机制。
第三节 加强监管体系建设
完善“三线一单”生态环境分区管控体系,实施长江经济带发展负面清单管理。加强生态环境监测能力、监管网络、预警指挥体系建设,研究完善地方环境标准。推进环境风险防控常态化管理,完善环境应急处置体系,维护核与辐射环境安全。落实监测监察执法垂直管理制度,整合部门环境保护执法职责,推行统一执法,加强司法保障。
第十四篇 统筹发展和安全,建设更高水平的平安四川
贯彻总体国家安全观,坚持预防为主、综合施策,加强安全体系和能力建设,建立健全经济社会重大风险协同防控化解机制,提高防范和抵御安全风险能力,筑牢治蜀兴川事业发展安全屏障。
第五十三章 强化经济安全保障
第一节 提升粮食和重要物资保障能力
深入实施国家粮食安全战略,打造中国西部粮食和物资储备综合保障枢纽。建设重点产区粮食现代储备基地和现代粮油加工配送基地,实施粮食现代物流工程,补齐三州仓储设施短板。优化调整粮食和重要物资储备品种规模和布局结构,健全收储动用轮换机制。打造综合性现代粮食应急保障中心,实施救灾物资储备基础设施能力提升工程,健全应急保障网络体系。
第二节 加强能源安全保障
提高储气规模和应急调峰能力,重点推进牟家坪、老翁场、中坝、沈公山、黄家场等地下储气库建设,建成国家西南天然气储备基地。规划建设成品油入川管道和国家航油储备基地,加强成品油供应保障。完善电力调峰机制,科学布局天然气调峰电站。继续做好规划内核电厂址保护。推进煤矿现代化改造,建设煤炭储备基地,健全煤炭保障体系。
第三节 防范化解系统性金融风险
完善现代金融监管体系,健全金融风险预防、预警、处置、问责制度体系,积极防范化解信用风险、流动性风险、新兴金融业态风险等,守住不发生系统性风险底线。严格省内法人金融机构市场准入管理,完善公司治理结构,增强风险管理能力。严厉查处非法金融机构和非法金融活动,持续推进互联网金融风险专项整治。提升金融风险监测预警平台功能,完善风险应急处置预案。推动建立专业化金融审判机构。
第四节 促进房地产市场平稳健康发展
坚持房子是用来住的,不是用来炒的定位,实施“一城一策”,落实城市主体责任,完善住房市场体系。构建“人、地、房”联动调节机制,保障住宅用地供应。优化不同类型城市住房供应结构,提高成都市公租房、共有产权房和租赁住房占比。培育和发展住房租赁市场,健全租赁服务体系,规范交易服务管理。鼓励房地产开发企业转型发展。
第五节 加强政府债务管理
落实政府债务管理责任,科学确定政府债务限额,构建管理规范、风险可控、发展可持续的政府举债融资机制。优化债券品种和投向结构,完善债券项目库管理,建立专项债券全生命周期管理机制,提高债券资金使用绩效。加强政府债务风险监测评估、预警和应急处置,积极稳妥化解债务风险。推进政府债务信息公开,严肃问责处理违法违规举债。
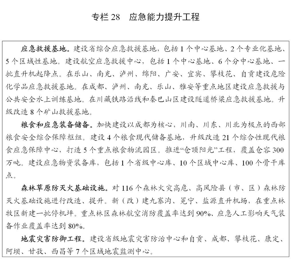
第五十四章 提升公共安全防控救援能力
第一节 增强防灾减灾能力
健全自然灾害防治体系,完善自然灾害综合监测预警机制,持续开展灾害风险调查和重点隐患排查、自然灾害监测预警体系构建、地质灾害综合治理和避险搬迁、地震易发区房屋设施加固等自然灾害防治重点工程建设。建设防灾减灾综合应急保障基地和应急避难场所。深入开展森林草原防灭火专项整治,加强森林草原防灭火基础设施建设及防扑火能力建设,建立健全科学高效的预防体系和快速反应的扑救体系。创建综合减灾示范县、示范社区。
第二节 严格食品药品安全监管
落实食品药品安全责任,实施食品药品安全监管行动计划,创新监管机制,健全技术支撑体系和监测评估体系,强化抽检监测。开展农产品市场改造提升行动,完善分级分类管理制度体系。构建药品风险防控和疫苗安全监管体系。完善投诉举报体系和奖励制度,健全联合惩戒机制。持续开展“双安双创”活动,推进食品安全社会共治。

第三节 提高安全生产水平
强化安全生产党委政府领导责任和部门监管责任,落实企业主体责任。加强危险化学品、煤矿、非煤矿山、建筑施工、交通运输、特种设备及消防等重点行业领域和商场、旅游景区等人员密集场所安全风险防范,全面推行安全生产清单制管理,健全落实安全风险分级管控和隐患排查治理“双重预防”机制,深入开展专项整治行动。建设安全发展示范城市。
第四节 完善综合应急救援体系
健全应急指挥体系,强化应急通信保障,完善救援现场应急处置工作机制。健全应急力量体系,推进应急救援队伍标准化,建设专业应急救援基地,推进国家西南区域应急救援中心建设,支持引导社会力量参与应急救援。加强应急物资产能保障,健全救灾物资储备网络体系,在重点风险区域布局建设综合应急物资装备储备库(点)。健全应急预案,加强应急演练。

第五十五章 维护社会安定和谐
第一节 健全平安建设体制机制
加强维护国家政治安全工作体系建设,扎实开展反渗透、反颠覆、反分裂、反邪教、反恐怖和意识形态领域斗争,加强专门力量及配套建设,坚定维护国家政权安全、制度安全、意识形态安全。完善平安建设工作协调机制,构建党委领导、政府负责、民主协商、社会协同、公众参与、法治保障、科技支撑的社会治理体系。扎实开展市域社会治理现代化试点,大力推进公安工作现代化。推进综治中心规范化建设,深化网格化服务管理,加快“六无”平安村(社区)建设。建设四川政法大数据平台,加强“天网工程”“雪亮工程”“慧眼工程”建设和联网运用。
第二节 预防和化解社会矛盾风险
坚持和发展新时代“枫桥经验”,建立健全诉源治理机制,加强矛盾纠纷源头防范,健全社会矛盾预警、诉求表达、协商沟通、权益保障、救济救助等机制,完善社会稳定风险评估体系。加强省市县乡四级矛盾纠纷多元化解协调中心建设,加强矛盾纠纷动态排查、防范化解,健全社会心理服务体系和危机干预机制,完善矛盾纠纷多元预防调处化解综合机制。强化信访工作责任制,推进信访工作信息化智能化建设,落实领导干部定期接待群众来访、下访和包案制度,健全联动调解工作体系。深入开展重大风险化解攻坚行动,有效防范化解、依法稳妥处置群体性事件。
第三节 加强社会治安防控体系建设
健全公共安全隐患常态化排查整治和预警应急处置机制,加强新业态新领域监管,科学实施网络空间治理。完善立体化智能化社会治安防控体系,建设社会治安防控体系标准化城市、示范城市。健全扫黑除恶长效常治机制,严厉打击各类违法犯罪。深入开展禁毒人民战争。优化治安防控力量布局,加强派出所等基层基础和警力储备基地建设,推进省际、市际、重点县际公安检查站、治安卡点规范化和街面联勤警务站建设,构建圈层防控网络。加强流动人口、特殊人群服务管理和青少年违法犯罪预防工作。
第五十六章 统筹推进经济建设和国防建设
第一节 推进重点区域、重点领域和新兴领域协调发展
强化区域内统筹协调,深化资源要素共享,加强政策制度协调,助力构建一体化国家战略体系和能力。衔接国防科技工业发展布局,推动实施国防领域重大工程,提升国防科技自主创新、原始创新能力。优化重大项目建设布局,建立完善重大基础设施共建共用机制。整合物资储备,推动重要物资共享、联合保障协同。
第二节 优化完善国防动员体系
健全国防动员制度,激励社会资源参与国防动员。加强动员与应急力量一体化建设,推动国防动员系统、政府应急系统与相关系统资源融合共享。统筹国防动员能力建设,提升重点领域、重点企业动员能力。加快新质动员力量和专业保障力量体系建设。建立完善国防动员潜力统计指标体系。加强国防教育,巩固发展军政军民团结。
第十五篇 推进依法治省,加强社会主义民主法治建设
坚持党的领导、人民当家作主、依法治国有机统一,长期坚持、不断发展社会主义民主政治,制定实施法治四川建设规划,一体推进法治四川、法治政府、法治社会建设,不断夯实治蜀兴川民主法治根基。
第五十七章 发展社会主义民主政治
第一节 加强人民当家作主制度保障
充分发挥人民代表大会制度优势,支持和保证人大及其常委会依法行使职权。坚持科学立法、民主立法、依法立法,推动协同立法。坚持正确监督、有效监督,推进联动监督、协同监督,健全人大对“一府一委两院”监督制度。坚持依法开展重大事项决定和选举任免工作。坚持代表主体地位,健全代表联络机制,适当增加基层代表名额,完善人大代表更加紧密、经常性联系人民群众制度,更好发挥人大代表作用。健全人大组织制度和议事规则,完善论证、评估、听证、询问、评议制度,加强人民代表大会制度理论和实践研究。
第二节 发挥社会主义协商民主独特优势
坚持和完善中国共产党领导的多党合作和政治协商制度,统筹推进政党协商、人大协商、政府协商、政协协商、人民团体协商、基层协商以及社会组织协商。规范各层级、各领域协商规则和程序,完善协商议政内容和形式。发挥人民政协作为协商民主重要渠道和专门协商机构作用,优化界别设置,加强委员队伍建设,坚持建言资政和凝聚共识双向发力,提高政治协商、民主监督、参政议政水平。广泛听取民主党派、工商联、无党派人士、人民团体和社会各界意见,保证人民在日常政治生活中有广泛持续深入参与的权利。
第三节 巩固和发展爱国统一战线
支持民主党派按照中国特色社会主义参政党要求加强自身建设、更好履职尽责。以铸牢中华民族共同体意识为主线,全面深入持久开展民族团结进步创建工作,加强各民族交往交流交融。全面贯彻党的宗教工作基本方针,积极引导宗教与社会主义社会相适应。加强对党外知识分子和新的社会阶层人士的团结引领和有效组织。加强工商联建设,促进民营经济健康发展和民营经济人士健康成长。发挥侨联独特优势,广泛团结联系港澳台侨人士,加强经贸合作和文化交流。切实发挥工会、共青团、妇联等人民团体作用,把各自联系的群众紧紧凝聚在党的周围。
第五十八章 提升法治四川建设水平
第一节 切实加强地方立法
构建完善党委领导、人大主导、政府依托、各方参与的立法工作格局,统筹做好与国家法律法规衔接配套的实施性立法和体现地方特色的创制性立法。健全立法立项、起草、论证、协调、审议机制,完善法规规章草案公开征求意见和公众意见采纳情况反馈机制,建立健全常态化立法协调机制。坚持立改废释并举,加快推进重点领域和新兴领域立法,逐步健全地方性法规规章体系。加强备案审查,切实维护法制统一。
第二节 全面推进依法行政
持续加强法治政府建设,建立权责统一、权威高效的依法行政制度机制。严格落实重大行政决策程序,加强行政决策执行和评估。深化行政执法体制改革,建立行政执法工作标准,规范行政执法裁量权,严格落实行政执法公示制度、执法全过程记录制度、重大执法决定法制审核制度,推进执法重心下移。稳妥推进行政复议体制改革,依法加强行政监督,深入推进政务公开。严格落实行政执法责任制,完善行政执法与刑事司法衔接机制。深化府院联席会议制度,推动行政争议源头预防、实质化解。
第三节 着力保证公正司法
深化司法责任制综合配套改革,推进以审判为中心的刑事诉讼制度改革,开展民事诉讼程序繁简分流改革试点,推进行政诉讼管辖改革,推动解决执行难,加快建立完善公正高效权威的司法体制。强化司法公开,完善司法权责清单制度,健全适应互联网司法特点的监督管理机制,加快构建与新型司法权力运行模式相适应的制约监督体系。
第四节 深入开展普法依法治理
制定实施“八五”普法规划,深化拓展“法律七进”,一体推进法治宣传、法律服务和依法治理。落实“谁执法谁普法”普法责任制,健全完善普法责任清单,统筹开展法治示范创建,推行“以案释法”制度。完善媒体公益普法机制,加强新媒体新技术在普法中的运用,推进“互联网+法治宣传”行动。加快推进天府中央法务区、公共法律服务平台建设,均衡配置法律服务资源,建立“全生命周期”法律服务供给机制,健全覆盖城乡的现代公共法律服务体系。
第十六篇 强化规划实施保障
坚持用习近平新时代中国特色社会主义思想武装头脑、指导实践、推动工作,全面加强党的领导,强化政府主体责任,广泛动员全社会力量,确保实现“十四五”规划和二〇三五年远景目标。
第五十九章 坚持党对经济社会发展的全面领导
充分发挥各级党委总揽全局、协调各方的领导核心作用,增强“四个意识”,坚定“四个自信”,做到“两个维护”,不忘初心、牢记使命,完善上下贯通、执行有力的组织体系,推动党中央各项决策部署落地落实。贯彻党把方向、谋大局、定政策、促改革的要求,完善党委研究经济社会发展战略、定期分析经济形势、研究重大政策措施的工作机制。全面贯彻新时代党的组织路线,分层级全覆盖开展干部教育培训,加强对敢担当善作为干部的激励保护,以正确用人导向引领干事创业导向,建设高素质专业化干部队伍。纵深推进全面从严治党,锲而不舍落实中央八项规定精神,持续纠治形式主义、官僚主义,切实为基层减负。健全完善监督体系,强化对公权力运行的制约和监督,推进廉洁政府建设,坚定不移惩治腐败,着力营造风清气正的政治生态和良好发展环境。
第六十章 健全统一规划体系
第一节 强化发展规划统领作用
更好发挥省发展规划战略导向作用,强化空间规划、专项规划、区域规划对本规划实施的支撑。按照本规划确定的国土空间开发保护要求和重点任务,制定实施省空间规划,为重大战略任务落地提供空间保障。聚焦本规划确定的战略重点和主要任务,编制实施省级专项规划,细化落实发展任务,明确时间表和路线图。根据本规划确定的重点区域发展方向和任务,制定实施一批省级区域规划。加强市县规划对本规划确定的发展战略、主要目标、重点任务、重大工程项目的贯彻落实。
第二节 加强规划衔接
加强与国家发展规划、空间规划、区域规划、专项规划的有机衔接,在重大政策、重大改革、重大项目等方面争取国家更大支持。报请省委、省政府批准的规划及市(州)发展规划报批前须与本规划进行衔接,确保省级空间规划、专项规划、区域规划等各类规划与本规划在主要目标、发展方向、总体布局、重大政策等方面协调一致。
第六十一章 完善规划实施机制
第一节 加强规划目标考核
本规划提出的预期性指标和产业发展、结构调整等任务,主要依靠市场主体自主行为实现,要激发人民群众参与规划实施的主人翁意识,形成全省人民群策群力的生动局面。本规划确定的约束性指标和重大工程项目、重大政策、重大改革任务,要明确责任主体,落实进度要求,确保如期完成。
第二节 加强规划实施监督评估
本规划经省人民代表大会审查和批准,由省人民政府组织实施。省人民政府依据本规划制定实施国民经济和社会发展年度计划,安排年度目标和主要任务,并向省人民代表大会报告,自觉接受人大监督、审计监督和社会监督。加强规划实施的财政保障和金融支持。加强规划实施统计监测,完善数据质量管控体系。建立重大工程项目、重大政策、重大改革任务督导评估机制,按规定程序开展规划实施情况评估,加强对形势环境变化和困难风险演化的动态分析。需对本规划进行调整时,由省人民政府提出建议,报省人民代表大会常务委员会批准。

| 编辑: | 李寒冰 |
| 校对: | 毛佳莉 |
| 责编: | 郭扬 |

