网友都看吐了!强制关停,全国排查!
时间:2021-03-17 11:06:59 来源:封面新闻

“福州曼玲粥店将吃剩排骨再下锅”
的消息登上微博热搜,曼玲粥店线下门店超过千家。
近日,福州当地媒体记者展开卧底调查。在月销量过万的曼玲粥店宝龙分店中,记者被告知可以直接上岗“大胆做”。在店内,记者发现多名员工在长时间未洗手的情况下徒手抓取食材,在后厨操作台吸烟的状况也时有发生。更过分的是,晚饭后店员将当晚吃剩的排骨捞出回收后加入了给顾客的山药排骨粥中。记者向多位店员反映,店员均表示没有大碍。在三米粥铺温泉店内没有健康证的记者成功应聘,店长表示现在办不办健康证都可以,可以等人来检查时再去办。在该家店店员未洗手就徒手抓食材的现象比比皆是:整理完货架徒手分拣榨菜、干完一系列杂活儿嬉笑打闹之后,店员紧接着就徒手捏起了皮蛋,为皮蛋瘦肉粥备料。
曼玲餐饮于3月15日晚在其官方微信公众号发布声明称,就2021年3月15日,曼玲粥店福州宝龙店发生的食品卫生问题,曼玲总部作出整改措施:强制关停曼玲粥店福州宝龙店的第三方外卖平台账户和线下实体店铺,对该店铺进行全面彻查,主动向政府监管部门汇报整改情况;线上线下全面排查全国曼玲粥所有门店卫生、食品安全问题;主动为全国曼玲粥所有加盟门店进行卫生制度管理培训、食品安全、卫生操作培训,为期3个月完成。

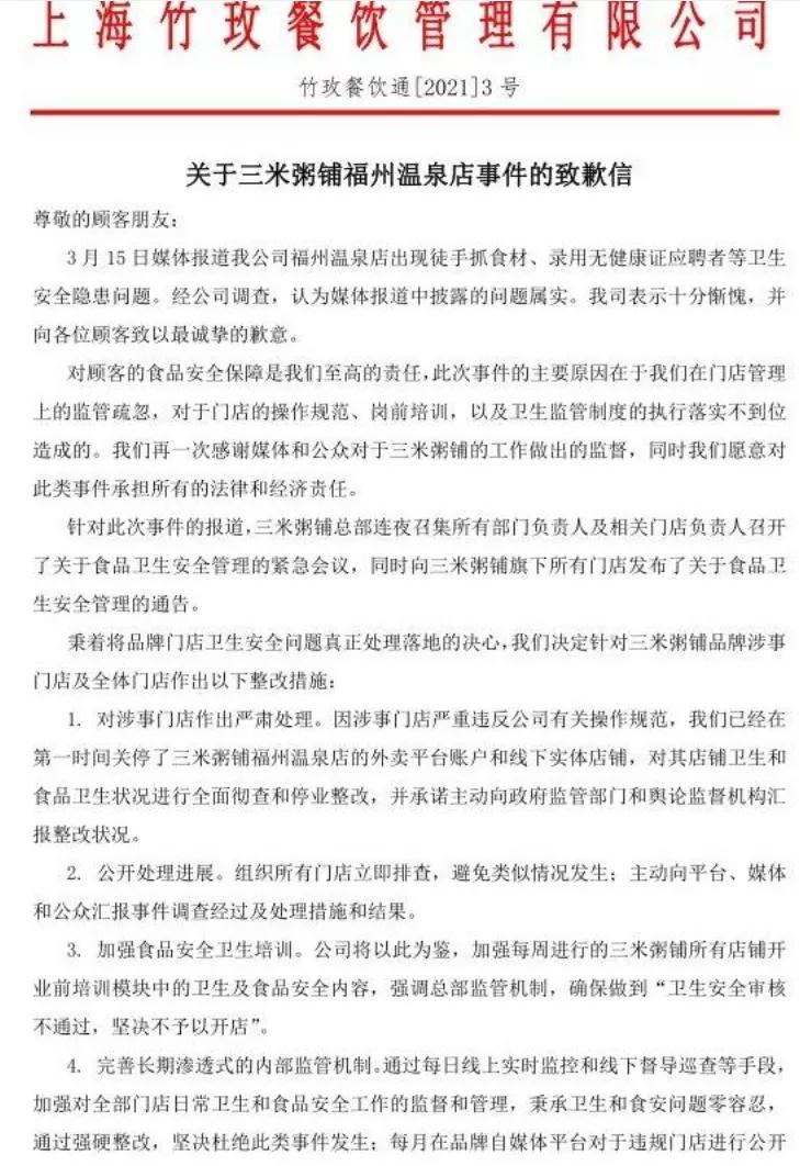
在网上简单查询一下,相关平台上能搜到的曼玲广州门店,就有十几家。天眼查App显示,曼玲餐饮关联公司为上海艺荣餐饮管理有限公司,该公司成立于2014年4月,注册资本100万人民币,法定代表人为罗文英,经营范围包括餐饮企业管理、餐饮服务。该公司于2019年被上海市宝山区庙行镇人民政府罚款人民币贰佰元整,处罚事由为单位未按照规定分类投放生活垃圾 。此外,另一家粥店也陷入舆论漩涡。记者调查了知名连锁外卖品牌,三米粥铺的后厨卫生情况。没有健康证的记者成功入职,成为帮厨,发现了后厨人员边吸烟边装菜,米未清洗直接下锅的情况。店内的招牌皮蛋瘦肉粥,皮蛋竟是在后厨人员没洗手没带手套的状态下徒手捏碎的,各种不良卫生状况令人担忧。3月16日,三米粥铺在其官方微博上道歉,表示已经在第一时间关停三米粥铺福州温泉店的外卖平台账户和线下实体店铺,对其店铺卫生和食品卫生状况进行全面彻查和停业整改,同时加强食品安全卫生培训,完善长期渗透式的内部监管机制,配合监管全面升级软硬件配套等。天眼查App显示,三米粥铺关联公司为上海竹玫餐饮管理有限公司,该公司成立于2018年8月,注册资本100万人民币,法定代表人为徐金厂,经营范围包括餐饮企业管理,企业管理咨询,品牌管理等。股东信息显示,该公司由上海华馔餐饮管理有限公司100%持股。司法风险显示,该公司涉及多条法律诉讼,案由包括特许经营合同纠纷,不正当竞争纠纷等。

也有网友认为,“仅靠315这几天和零星的媒体暗访”是远远不够的,“食品安全刻不容缓了”。
