喜讯!内江唯一,为这家医院点赞!
时间:2025-09-25 11:06:10 来源:内江市第一人民医院

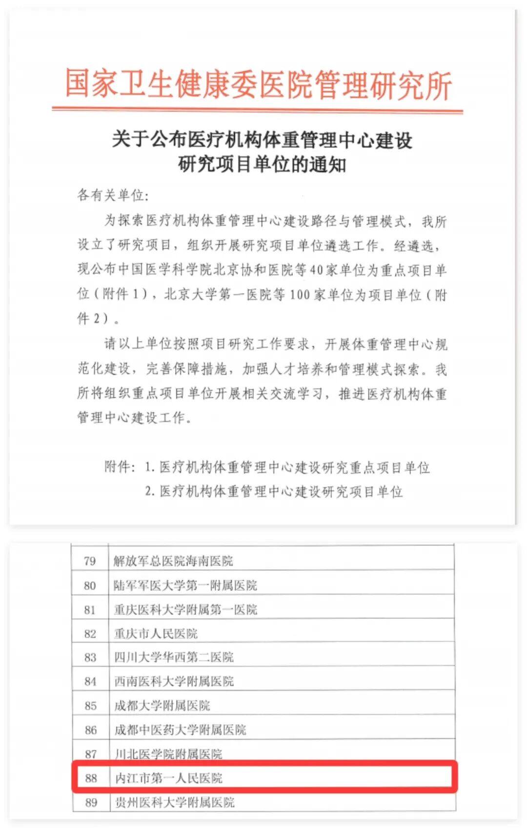
9月12日,国家卫生健康委医院管理研究所公布了获批医疗机构体重管理中心建设研究项目单位的名单,内江市第一人民医院体重管理中心项目成功获批国家体重管理中心建设研究项目。


据悉,本次国家卫生健康委医院管理研究所遴选40家单位为重点项目单位,遴选100家单位为项目单位。四川省入选项目单位共6家,分别是四川大学华西第二医院、西南医科大学附属医院、成都大学附属医院、成都中医院大学附属医院、川北医学院附属医院,当然,还有内江市第一人民医院。
和四川省内大牛医院些同批次入选,粉丝儿朋友些,你品,你细品这个含金量~~当然,获得这个建设研究项目的背后,更多的是责任。

随着现代生活节奏加快,超重、肥胖已成为影响公众健康的重要因素。2024年,国家卫生健康委员会正式启动“体重管理年”计划,呼吁全民关注肥胖问题,倡导科学减重。
国家都喊你来减重啦~~为了美,更为了身体健康,响应国家号召的同志们也不少。但是自己一口一口亲自吃上去的体重,又怎会轻易瘦下来呢?减重路上,或许不是你不够努力,也不是你减重的决心不够顽强,而是你选择的减重方式和脂肪对抗力度不够~~减重这条路,或许你需要我们陪你一起走。

为提供专业的、个性化减重治疗方式,内江市第一人民医院目前已经创新建立了“1+X”的多学科诊疗模式!!由博士带头坐诊,并匹配了专业的多学科团队、精准的检验检查、科学的评估手段。接下来,大脸猫儿就带你简单了解我们的体重管理中心专业实力。
体重管理中心包含了营养、内分泌、胃肠、心理、康复、中医、儿科、产科、老年病、健康管理等学科门类齐全的医师、技师和护理人员,项目组拥有博士3名。中心将秉承“科学减重、健康为本”的理念,打造高水平、规范化、个性化、全程化的体重管理新模式。
重庆医科大学内科学博士,美国堪萨斯大学医学中心访问学者,2023年被四川省卫健委评为四川省“卫生健康英才计划”中青年骨干人才。
目前担任四川省糖尿病防治协会理事、糖尿病防治协会肥胖专业委员会副主任委员、内分泌暨糖尿病专委会委员、医师协会内分泌代谢科青年委员会委员、老年内分泌暨糖尿病专委会委员;内江市糖尿病防治中心主任、内分泌质控中心主任、骨质疏松专委会主任委员、内分泌暨糖尿病专委会副主任委员。
曾在北京协和医院进修学习1年。擅长代谢疾病及复杂肥胖并发症管理。擅长骨代谢疾病,垂体肾上腺疾病及儿童生长发育等内分泌疑难病的诊治;对糖尿病、甲亢、肥胖等常见病拥有丰富的诊治经验。
获内江市科技进步二等奖,主持市级课题1项,在美国临床内分泌医师协会官方杂志发表SCI 1篇,中文期刊6篇。
福建医科大学协和医院胃外科专业在读博士。
四川省医学传播学会食管胃结合部肿瘤专委会常务委员、四川省医学科技创新研究会肥胖与代谢性疾病分会常务委员、四川省医学传播学会胃食管反流病委员会常务委员、四川省医师协会肥胖与减重代谢外科专业委员会委员。
尤其擅长减重代谢微创手术。擅长胃肠道恶性肿瘤的外科微创手术及综合性治疗、腹壁疝微创手术、食管裂孔疝胃食管反流病微创手术。
发表SCI论文2篇,主持内江市科技计划项目课题2项,内江市新技术1项,院内新技术4项;第二届“大中华胃癌腹腔镜手术”西部赛区(中华胃肠外科杂志主办)决赛三等奖、四川省医学会肥胖与代谢性疾病学组西部地区减重手术视频大赛优秀奖。
毕业于泸州医学院,持有健康管理师、营养指导员专业资质,专业背景扎实。
现任四川省预防医学会食药同源健康研究会委员、内江市心衰中心联盟委员。
曾先后在四川省华西医院、四川省妇幼保健院进修学习,长期专注于临床营养疾病筛查、评估、诊治工作,紧跟前沿营养医学知识与实践技术,在营养减重方面积累了丰富的临床经验,能为患者提供针对性的营养支持减重解决方案。
医学营养干预:长期开设营养减重门诊,根据患者的身体指标、饮食习惯和减重目标,开展精准营养代谢评估,制定个体化、标准化医学营养膳食减重方案(含代餐应用),并提供饮食指导。
微创减重手术干预 :目前内江市第一人民医院是全市唯一能够开展减重手术的医疗机构,胃肠外科拥有减重手术资质的医师共5名。团队开展的减重技术成熟,围手术期管理规范,术后随访体系健全。
自2021年8月开始在全市率先开展了腹腔镜袖状胃切除术(LSG)、胃旁路术(RYGB)、胃转流支架置入术等微创外科减重手术后,团队已为40余名患者实施外科减重手术,减重效果明显。2025年我院成为首批加入由中华中青年肥胖代谢外科医师联盟牵头的肥胖与减重代谢性疾病专科联盟单位。

接下来,内江市第一人民医院即将开设减重MDT门诊,打造集检查、评估、干预、随访为一体的全程化、一站式体重管理中心。中心拥有150平方米左右的独立区域,环境舒适,实现从初诊评估到后期随访,专属健康管理师全程跟踪。

体重管理
您是认真的,而我们是专业的
何不妨用专业、安全、可持续的方式
找回您的健康体态
如果您还有体重管理的相关疑惑
可以电话咨询
0832-2082932、2111319
具体挂号可以关注内江市第一人民医院的微信公众号
每周五中午11:30后放下一周的号
在挂号系统找准以下门诊就可以啦~~
内分泌肥胖减重门诊
每周二全天,城南病区
营养减重门诊
每周三全天,医院新区
| 编辑: | 张琼丹 |
| 审核: | 曾媛 |




