4月15日起!内江这些地方将增设交通固定监控设备
时间:2024-04-10 15:39:02 来源:弘资中江粉儿从弘资中了解到,4月15日起,资中县公安局交通警察大队将在内江资中县境内启用一批交通监控设备,详情如下:
资中县公安局交通警察大队
关于启用新增固定式交通技术监控设备的通告
为有效遏制驾驶人不规范驾驶等交通违法行为,保障道路交通有序、安全、畅通,根据《中华人民共和国道路交通安全法》、《道路交通安全违法行为处理程序规定》等相关法律法规,资中县公安局交通警察大队定于2024年4月15日起,在资中县境内启用一批交通监控设备,对驾驶员驾驶时拨打接听手持电话、驾驶人未按规定使用安全带、驾驶机动车不按规定车道行驶、机动车违反道路交通信号灯通行、机动车违反禁止标线指示、机动车违反禁止标志指示、机动车逆向行驶、机动车超速等违法行为进行抓拍取证并依法予以处罚,现将新增交通技术监控设备相关情况通告如下:

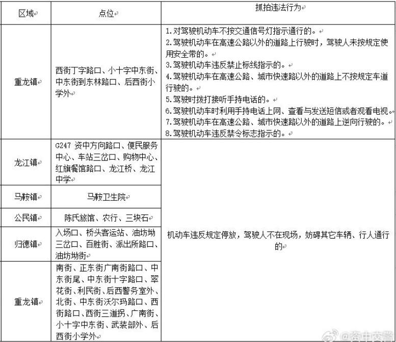
▲点击查看大图
资中县公安局交通警察大队
2024年4月9日
| 编辑: | 杨珩 |
| 校对: | 刘桂莲 |
| 责编: | 郭扬 |
| 审核: | 彭川 |
评论
只对有牌照的小车,大车,实行,还得管一下共享单车,电瓶车,三轮车,摩托车,这些才是造事的主要车辆。
新闻推荐

