公告!事关内江经开区城区小学一年级新生招生
时间:2023-06-16 09:49:03 来源:内江经开区江粉儿从“内江经开区”获悉,内江经济技术开发区社会事务局发布关于2023年城区小学一年级新生招生的公告,详情如下。
内江经济技术开发区社会事务局
关于2023年城区小学一年级
新生招生公告
根据《中华人民共和国义务教育法》《四川省〈中华人民共和国义务教育法〉实施办法》《内江市教育和体育局关于做好2023年全市普通中小学招生入学工作的通知》(内教基〔2023〕8号)《内江市关于进一步做好进城务工人员随迁子女接受义务教育工作的指导意见的通知》(内教基〔2016〕430号)等法律法规及文件精神,现就经开区2023年城区小学一年级新生报名入学相关事宜公告如下:
一、招生原则
划片招生、就近入学、户籍优先、统筹安排。
二、招生对象
2023年8月31日前(含8月31日)年满六周岁(即2017年8月31日及以前出生)符合以下条件之一且未注册全国义务教育学籍的适龄儿童。
(一)户籍生。户籍属于经开区的适龄儿童。户籍迁入时间:与父母(或法定监护人)同一户籍迁入的截止时间为2023年4月30日前;其他特殊情况迁入的截止时间为2022年12月31日前,户籍迁入时间不在规定时限内的,将被统筹安排。
(二)征转安置生。适龄儿童户籍属于经开区,且在经开区范围内已征地拆迁,其父母(或法定监护人)与镇人民政府(街道办事处)签订拆迁协议或还房协议。
(三)政策优待生。烈士子女、现役军人子女、援藏援疆干部子女、抗疫一线医务人员子女、政府引进人才子女等符合国家政策性照顾入学的适龄儿童。
(四)有房无户生。适龄儿童户籍不在经开区,但其父母(或法定监护人)在经开区有房屋产权证明的适龄儿童。有房无户认定必须同时满足两项条件:一是房主是适龄儿童的父母(或法定监护人),并能提供房产证、网签的购房合同、不动产登记中心开具的房产信息证明(三者之一即可);二是适龄儿童户籍与父母(或法定监护人)在同一户口本上或提供适龄儿童与父母(或法定监护人)关系的证明。
(五)随迁生。适龄儿童户籍不在经开区,但其父母(或法定监护人)在经开区范围内务工或经商。
三、报名方式及材料
所有小一新生均需通过“全省招生系统”进行网上报名。报名资料需拍照上传进行系统审核,审核不通过的需在报名结束前修改提交或撤回重新提交。
(一)报名方式
家长下载“川教通”APP或关注“川教通”微信公众号,选择对应学段的升招报名入口→填写学生信息→绑定家长手机号码→完善学生信息→去报名(具体操作详情请认真阅读《2023年全省招生系统学生端操作手册》)。

▲扫描识别二维码下载
《2023年全省招生系统
学生端操作手册》PDF
(二)报名所需材料
1.户籍生:提供适龄儿童与法定监护人同一户籍的户口簿(户口簿首页、户主页、父母页和适龄儿童页)。
2.征转安置生:提供适龄儿童与法定监护人同一户籍的户口簿(户口簿首页、户主页、父母页和适龄儿童页)、征地拆迁协议或还房协议或征转地镇人民政府(街道办事处)出具的相关证明材料。
3.政策优待生:提供适龄儿童与法定监护人同一户籍的户口簿(户口簿首页、户主页、父母页和适龄儿童页)、相关优待文件规定的证书、证件、证明等原件。
4.有房无户生:提供适龄儿童与法定监护人同一户籍的户口簿(户口簿首页、户主页、父母页和适龄儿童页)、适龄儿童父母或其他法定监护人在经开区的住房材料,以下三者之一即可:①《房屋所有权证》或《不动产权证》;②网签的购房合同和在该房居住产生的水电气缴费发票;③不动产登记中心开具的房产信息证明和在该房居住产生的水电气缴费发票。
5. 随迁生:提供适龄儿童与法定监护人同一户籍的户口簿(户口簿首页、户主页、父母页和适龄儿童页)。
以上五类适龄儿童少年户主或法定监护人不是父母的,需提供出生证等证明材料原件。条件中的房产用途(性质)须为住房。社区或单位建设的小产权房需提供社区或单位出具的产权证明。
(三)申请学位流程
1.网上申请:2023年6月20日—7月3日,符合城区小一入学条件的适龄儿童,由法定监护人登录“全省招生系统”进行学位申请。
2.网上审核: 2023年6月21日—7月4日,区社事局组织人员对城区小一报名学生进行网上审核。审核未通过的,法定监护人务必在7月4日下午17:00前重新申请学位。
特别提示:确因条件限制无法进行网上报名的,家长可于网上报名登记时间内,持报名登记资料到就读幼儿园或招生学校,由学校协助报名登记。报名系统关闭后,家长将不能再次提交申请。网上提交了入学学位申请的家长,请务必再次进入系统,关注审核结果是否通过。
3.录取:2023年7月5日-12日,区社事局对审核通过的学生进行录取和统筹调配。各招生学校公布录取结果和学生报到及入学事宜。
4.正式入学:家长根据招生学校的报到通知和要求到校办理入学事宜。(入学时间以内江市教育和体育局公布的2023-2024学年度校历规定为准)。
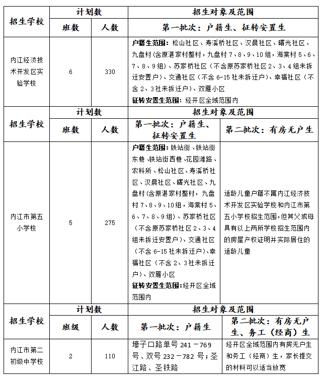
四、招生计划

▲图片双击可放大
五、重要说明
(一)片区内登记学生人数少于学校招生计划的全部录取;超过学校招生计划的,采取随机派位(电脑摇号)的方式确定学位。如随机派位仍未被录取的由经开区社事局统筹安排到有空余学位的学校入学。
(二)“全省招生系统”已与公安、房产等数据信息关联,申请人网上录入的信息必须与户口簿、房产证明材料原件一致,提交的材料和填报的信息必须真实有效,区社事局教体股同时会组织线下审核,提供虚假材料的,申请无效。
(三)法定监护人所留电话将用于审核询问和录取时学校通知,请确保电话号码准确无误并保持电话畅通,因电话无法接通导致的后果由法定监护人自负。
(四)每名适龄儿童只能申请一所符合条件的学校,如因申请多校扰乱招生秩序的,原则上统筹调配到指定学校就读。
(五)政策优待生统一到经开区社事局教体股线下办理。
(六)未按时进行网上申请的适龄儿童法定监护人,于8月24日-25日按招生要求到经开区社事局教体股进行线下审核登记,原则上统筹调配到有空余学位的学校。
六、咨询电话
内江市第五小学校:0832-2080330
内江经济技术开发区实验学校:0832-2207058
内江市第二初级中学校:0832-2083303
经开区社事局教体股办公室:0832-2070296
内江经济技术开发区社会事务局
2023年6月14日
| 编辑: | 唐晓萃 |
| 校对: | 毛佳莉 |
| 责编: | 郭扬 |
| 审核: | 彭川 |

