抓拍点位公布!内江这些地方将更新一批交通监控设备
时间:2023-06-14 10:15:20 来源:资中交警江粉儿从资中县公安局交通警察大队了解到,6月18日起资中县将更新一批固定监控设备,详情如下。
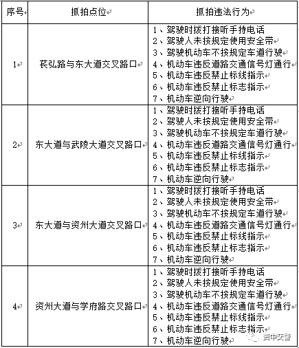
为有效遏制驾驶人不规范驾驶等交通违法行为,保障道路交通有序、安全、畅通,根据《中华人民共和国道路交通安全法》《道路交通安全违法行为处理程序规定》等相关法律法规,资中县公安局交通警察大队定于2023年6月18日起,在资中县城区更新一批交通监控设备,现将更新交通技术监控设备相关情况通告如下:

同时,资中县公安局交通警察大队定于2023年6月26日起,在球溪镇场镇启用一批交通监控设备,对机动车违反规定停放的违法行为进行抓拍取证并依法予以处罚。具体点位如下:

请广大驾驶人,严格遵守道路交通安全法律法规,安全、文明驾驶,共同维护有序、安全、畅通的道路交通环境。
| 编辑: | 杨珩 |
| 校对: | 毛佳莉 |
| 责编: | 郭扬 |
| 审核: | 彭川 |
评论
新闻推荐

