注意!今日起,资中这些事项在县行政审批局集中办理
时间:2023-02-27 09:03:32 来源:资中融媒江粉儿从“资中融媒”获悉,2月27日起,资中这些事项在县行政审批局集中办理,详情如下:
资中县行政审批局
关于部分事项划转的公告
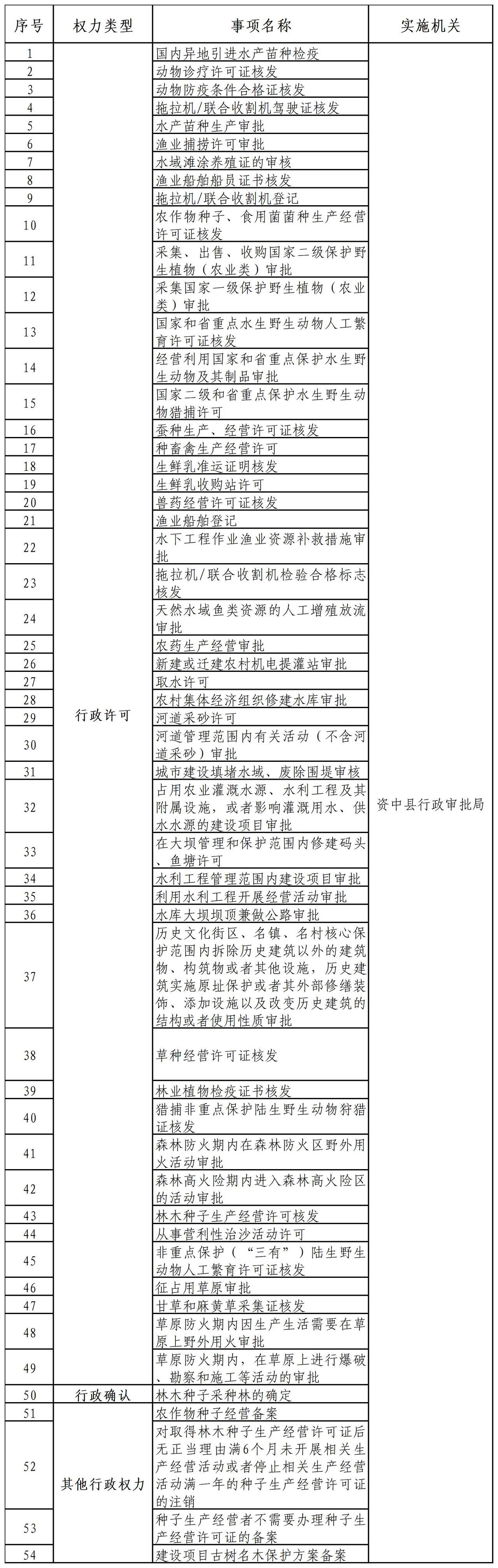
为进一步简化审批流程,提高审批效率,不断优化全县营商环境,根据《中共资中县委 资中县人民政府关于印发〈资中县相对集中行政许可权改革工作实施方案>的通知》(资委办发〔2021〕73号)文件精神和相关要求,我局与县农业农村局、县水利局、县自然资源规划局等3个单位就国内异地引进水产苗种检疫、取水许可、草种经营许可证核发等49项行政许可事项、1项行政确认事项和4项其他行政权力事项共计54项事项完成划转交接。自2023年2月27日起,以上事项由县行政审批局集中办理。现将事项划转情况公告如下:
一、事项划转清单

二、从2023年2月27日起,上述事项启用“资中县行政审批局审批专用章”,事项由县行政审批局办理,原审批部门不再行使审批职能。
三、办理地址:资中县政务服务中心二楼89号窗口(资中县水南镇资州大道南二段304号)。咨询电话:0832-5951916。
特此公告
资中县行政审批局
2023年2月26日
| 编辑: | 唐晓萃 |
| 校对: | 刘桂莲 |
| 责编: | 郭扬 |
| 审核: | 程云 |
评论
新闻推荐

