最新最全!内江四区核酸采样点位公布
时间:2022-10-12 16:02:57 来源:内江广播电视台为进一步做好内江市应对新型冠状病毒肺炎疫情常态化工作,落实疫情防控措施,发挥核酸检测筛查预警作用,满足群众常态化核酸检测需求,内江市市中区、东兴区、经开区、高新区公布现有常态化核酸采样点位信息,详情如下:
四区核酸采样点位汇总表
(2022.10.12更新)
市中区核酸采样点位
↓↓↓

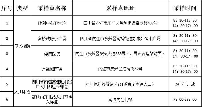
东兴区核酸采样点位
↓↓↓

内江经开区核酸采样点位
↓↓↓

内江高新区核酸采样点位
↓↓↓

>>想要了解更多疫情实时动态,下载“大内江APP”,进入【关注新型冠状病毒肺炎疫情】专区了解!
| 编辑: | 邓裴琳 |
| 责编: | 刘桂莲 |
| 审核: | 郭扬 |
下一篇:然哥说文旅 | 观英滩镇
评论
收费不
你可以点开图片 放大看
这樣的看不清楚
新闻推荐

