免费混检!内江威远新增39个便民核酸采样点
时间:2022-10-02 08:37:44 来源:威远融媒
当前,全国疫情防控形势仍然严峻复杂,省内外疫情多源、多点、散发,为持续做好常态化核酸检测,及时发现潜在传播风险,内江市威远县自10月2日起,在县城主要公共场所、各场镇主要街道、村民聚居点,新增39个便民核酸采样点,为广大居民提供免费核酸混检服务。
至此,威远县核酸采样点增加至104个,将极大方便群众就近就便获得核酸检测服务。
城区工作时间:8:30—11:30,14:30—17:30
农村工作时间:8:30—11:00,14:30—17:00
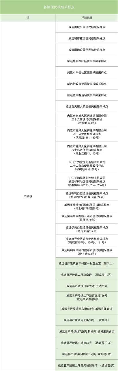
威远县便民核酸采样点一览表



▲绿色部分为新增便民核酸采样点


(一)采样时需出示健康码,无智能手机的老人、儿童出示身份证或户口簿。
(二)凡是红黄码、居家隔离、居家健康监测、三天三检、三天两检等人员,不得自行前往便民采样点采样,由各镇实行上门采样。
(三)如出现发热、干咳、乏力、咽痛、嗅(味)觉减退、腹泻等新冠肺炎相关症状的人员,请勿直接前往便民采样点采样,应主动提前向村(社区)报备,服从社区统一安排,点对点就近到发热门诊就医采样。
(四)采样期间,务必全程规范佩戴口罩,排队时保持1米间隔,不交谈、不扎堆,防止发生交叉感染。采样后自行离开,不逗留、不聚集。
>>想要了解更多疫情实时动态,下载“大内江APP”,进入【关注新型冠状病毒肺炎疫情】专区了解!
| 编辑: | 李夏娇 |
| 责编: | 郭扬 |
| 审核: | 程云 |
评论
新闻推荐

