国庆期间,市中区这些地方可以测核酸!(附点位)
时间:2022-10-01 00:44:42 来源:中区融媒内江市市中区国庆期间
便民核酸采样点通告
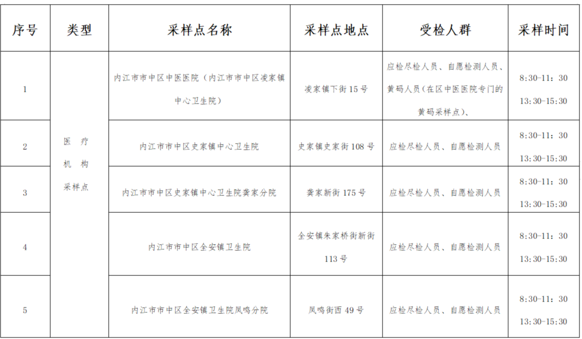
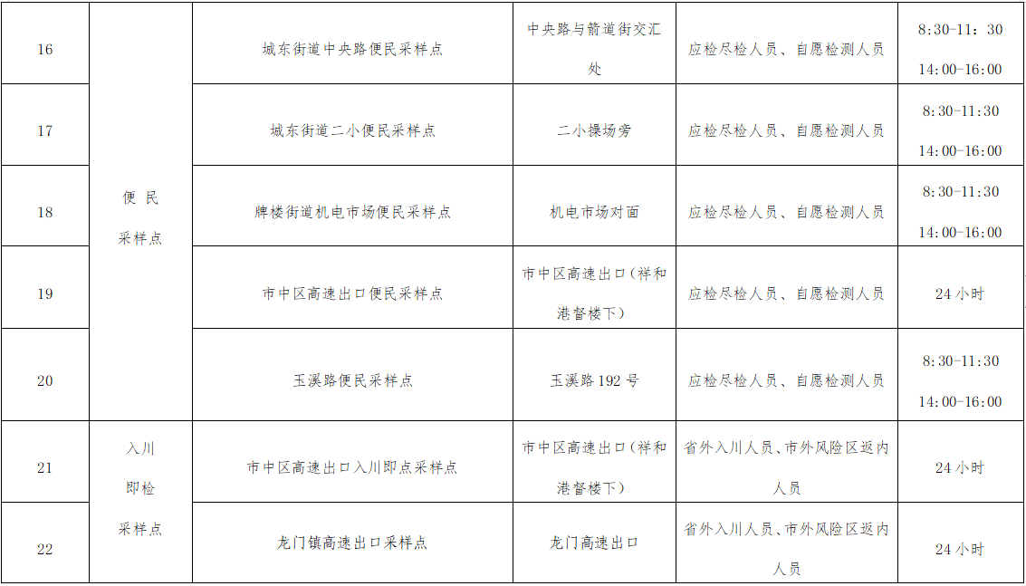
国庆期间,为进一步做好内江市应对新型冠状病毒肺炎疫情常态化工作,落实疫情防控“五早”措施,发挥核酸检测筛查预警作用,满足群众常态化核酸检测需求,市中区在原有29个固定便民采样点的基础上,增设19个机动点位。现将我区48个点位及相关事宜通告如下:
一、检测对象
非管控的应检尽检人员、自愿检测人员、入川即检、入内即检人员,黄码人员。(48小时内接种过新冠病毒疫苗的人员不参加采样)
二、开放情况
采样地点和开放时间见下图。后期将根据需要和疫情形势变化动态调整,请及时关注采样点公布信息。









三、注意事项
(一)请有需要的市民自愿前往采样点进行采样,现场出示本人天府通健康码,或携带本人身份证(户口本)采样。
(二)国庆期间新增核酸采样点采样对象必须为绿码人员。黄码人员请前往黄码指定医院完成核酸检测。尚在居家隔离、居家健康监测等人员不得到常态化采样点检测。
(三)有发热、干咳、乏力、咽痛、嗅(味)觉减退、腹泻等新冠肺炎相关症状的人员,不得到常态化采样点采样,请做好个人防护,及时主动到设置发热门诊的医院、就诊,避免乘坐公共交通工具。
(四)请全程佩戴口罩,按现场指引有序排队,与他人保持“1米线”距离,不交谈、不扎堆、不插队、不乱扔垃圾、不随地吐痰,不触碰采样点物品,保持良好秩序,严防交叉感染。
(五)采样点等候采样的市民与正在采样的市民须保持2米以上距离,前一个采样市民结束采样起身离开后,等候采样的市民方可上前接受采样,不要提前靠近,不要提前摘口罩。
(六)国庆期间新增采样点检测方式为混检;如需进行单检,请前往医疗机构检测点进行单管自费检测。
>>想要了解更多疫情实时动态,下载“大内江APP”,进入【关注新型冠状病毒肺炎疫情】专区了解!
| 编辑: | 邓裴琳 |
| 责编: | 郭扬 |
| 审核: | 程云 |
评论
新闻推荐

