客户端
举报
跟帖评论自律承诺
首页
强档
看电视
听广播
热点
微视
生活
县区
专题
理论
首页
››
内江本地
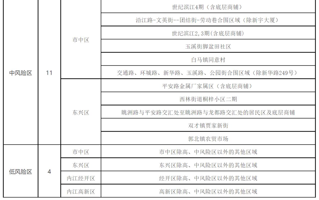
9月17日,内江市已划定高中风险区95+11!
时间:2022-09-18 00:09:06 来源:健康内江
内江市已划定高风险区95个,中风险区11个
,市中区、东兴区、内江经开区、内江高新区除高、中风险区以外其余地区为低风险区。
内江市高中低风险区一览表
编辑:
陶丽萍
校对:
毛佳莉
责编:
冯峰
审核:
彭川
上一篇:
明日起,隆昌31个便民核酸采样点恢复
下一篇:
城市烟火气回来了!内江这些地方有序恢复生产生活秩序
扫描二维码,下载大内江APP
评论
甘松涛
评论来源于 微信
内江加油!
新闻推荐
省人大常委会副主任、党组成员刘坪深入内江开展执法检查
市委常委会召开会议
伊犁哈萨克自治州人民政府与内江市人民政府签署战略合作框架协议
范长江流动大讲堂“长江自有后来人”专题巡讲走进东兴区
四川富乐德三期项目开工仪式举行 李丹出席并宣布开工 贺贤汉致辞
奋斗吧,内江青年!这封信请查收
内江经开区:小区电梯未定期检验,罚款3万元!
保护知识产权,习近平强调了这几个要点
习近平为网络强国“强心固体”
关于公布2020年全市已建水库水电站 安全管理和安全度汛责任人名单的通告
热门栏目
坐公交去春游!内江公交多条赏花线路便民
“职引未来 就在内江”2026年高校毕业生春季专场招聘会将于4月25日举行
内江市政协开展加快建设“农村基本具备现代生活条件”先行区专题协商
评论|以法治护渔、以生态兴城,让一江清水永续奔流
内江启动第五届“大千画派”青少年书画传习大赛
中国互联网不良信息举报中心
涉企虚假不实信息举报
涉未成年人网络生态乱象举报
四川省互联网举报中心
涉自媒体乱象举报专区
涉生活服务类信息内容举报专区
网上虚假宣传制售“特供酒”举报
涉病态、低俗话题侵扰热搜榜单举报
涉企侵权举报专区
网络侵权举报
川预审P4FD-R04F-062D-80J0号 | 网络视听许可证2306165号 | 新闻信息服务许可证51120210005号 | 川新备 06-090011 |
蜀ICP备08002296号
|
川公网安备 51100202000151号
@ 2005 - 2022 www.scnj.tv
关于我们
用户协议
隐私政策
跟帖评论自律管理承诺书
涉本网站违法和不良信息举报:
链接
| 电话 0832-2119960 | 邮箱 sc-njtv@qq.com