速看!事关主城四区就医,内江发布重要公告
时间:2022-09-17 00:31:34 来源:内江市应对新型冠状病毒感染肺炎疫情应急指挥部内江市应对新型冠状病毒感染肺炎疫情应急指挥部办公室
关于市中区、东兴区、经开区、高新区加强社会面疫情防控期间就医流程的公告
居民朋友们:
为满足市中区、东兴区、经开区、高新区人民群众在加强社会面疫情防控期间的就医需求,现将就医流程提示如下:
一、总体要求
(一)坚持人民至上、生命至上。
(二)全市医疗机构正常运转,维护正常医疗秩序。
(三)严格执行首诊负责制和急危重症抢救制度。各医疗机构及时转运、妥善处置急危重症患者,畅通急救绿色通道。
(四)不得以查验核酸阴性证明作为急危重症患者进出小区就医、转运病人和接诊的限制,任何医疗机构不得以疫情防控为由延误治疗或推诿急危重症患者。
(五)对不能排除新冠病毒感染但急需紧急救治的急危重症患者,医疗机构在过渡手术室、过渡病房等缓冲区域积极抢救,同步开展核酸检测,排除新冠感染后转入普通病房。
(六)所有发热门诊原则上不停诊,重症医学、血液透析、肿瘤放(化)疗、手术室、产科、新生儿科等重点科室要连续性提供服务。
(七)社区卫生服务中心等基层医疗卫生机构应确保基本诊疗(配药)服务连续稳定。
(八)医疗机构、药店等根据辖区居民用药需求,确保药品供应稳定。
(九)街道社区根据人口底数,组建转运队伍,配备转运车辆,协助预约和闭环转运就诊。
二、分类就医:不同人员适用不同就医流程
(一)在加强社会面疫情防控期间,确需外出就诊,就诊前需提前联系社区及医疗机构,经社区同意后,由社区组织就诊。所在社区做好车辆安排、转运就诊等协调、指导工作;外出就诊患者严格实行闭环管理,诊疗结束后,由社区安排车辆接回。
(二)急危重症患者由本人或社区联系120救护车转运就诊;如联系不到120救护车,所在社区应安排转运车就诊。血液透析、肿瘤放(化)疗患者按照“原就诊医院优先救治”原则进行就诊,或由原就诊医院负责协调安排后续治疗。有急诊抢救医疗需求的孕产妇,由本人或家属拨打120急救电话,同时联系社区工作人员;由社区工作人员对接120救护车及对应的定点医疗机构,明确告知120转送医院。
三、配药购药服务
(一)可通过社区安排的志愿者到社区卫生服务中心、二三级医院等医疗机构等代配药,或到附近营业的零售药店代购药。
(二)医疗机构优化服务流程,开辟绿色通道,为患有多种疾病的慢性病患者提供长期处方服务。
(三)可通过各互联网医院等方式进行复诊及咨询。
附件:
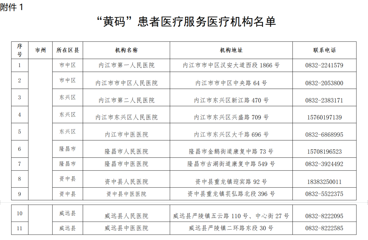
1.内江市“黄码”患者医疗机构名单(根据实际情况动态更新)
2.内江市发热门诊名单(根据实际情况动态更新)
3.内江市应急状态下特殊重点人群医疗服务保障医院名单(根据实际情况动态更新)



>>想要了解更多疫情实时动态,下载“大内江APP”,进入【关注新型冠状病毒肺炎疫情】专区了解!
| 编辑: | 代勇 |
| 校对: | 黄小梅 |
| 责编: | 郭扬 |
| 审核: | 张峻峰 |

