速看!内江核酸采样点位汇总来了
时间:2022-09-09 12:11:09 来源:中区融媒 东兴融媒 隆昌融媒 弘资中为方便市民核酸采样
现将内江市核酸采样点位汇总如下
↓↓↓
▼市中区核酸检测点▼

▼东兴区核酸检测点▼

▼隆昌市核酸检测点▼

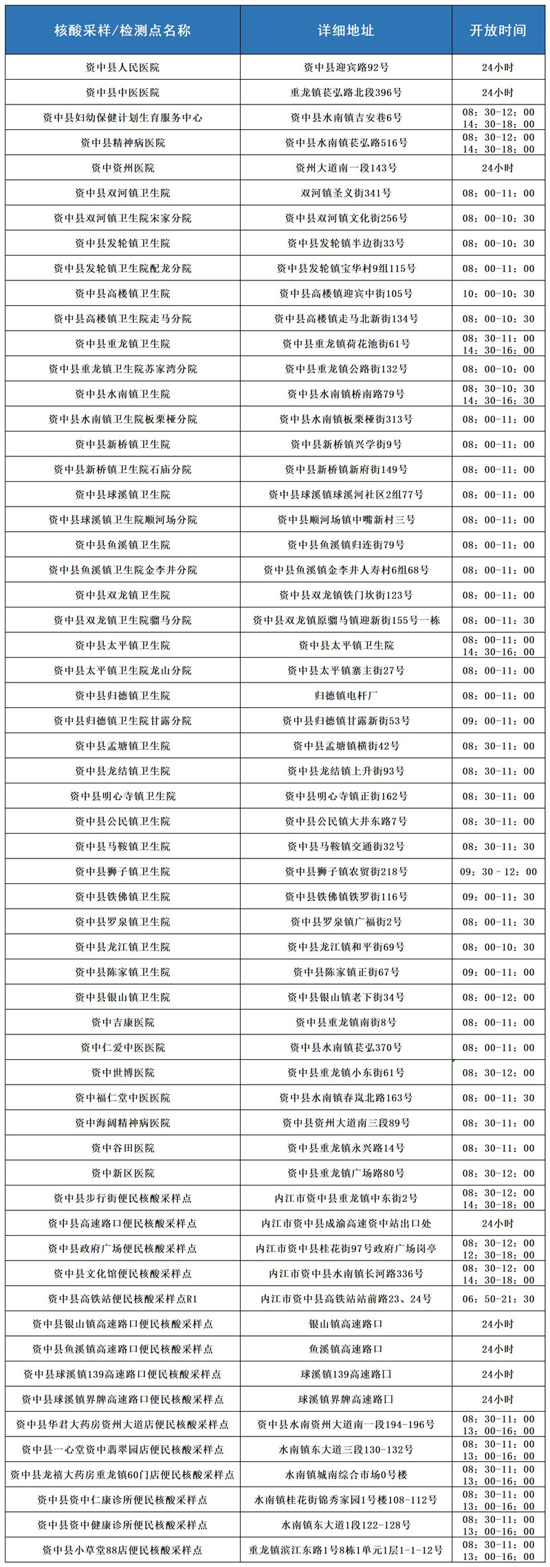
▼资中县核酸检测点▼

>>想要了解更多疫情实时动态,下载“大内江APP”,进入【关注新型冠状病毒肺炎疫情】专区了解!
| 编辑: | 邓裴琳 |
| 责编: | 毛佳莉 |
| 审核: | 刘桂莲 |
评论
新闻推荐
为方便市民核酸采样
现将内江市核酸采样点位汇总如下
↓↓↓
▼市中区核酸检测点▼

▼东兴区核酸检测点▼

▼隆昌市核酸检测点▼

▼资中县核酸检测点▼

>>想要了解更多疫情实时动态,下载“大内江APP”,进入【关注新型冠状病毒肺炎疫情】专区了解!
| 编辑: | 邓裴琳 |
| 责编: | 毛佳莉 |
| 审核: | 刘桂莲 |