严格控制各类聚集性活动!内江发布重要提醒
时间:2022-05-09 09:52:00 来源:内江疾控内江疾控健康提示
新增重点关注2地
(2022年5月8日)

新增重点关注地区2地
河南省新乡市延津县,广东省中山市
5月7日0—24时,31个省(自治区、直辖市)和新疆生产建设兵团报告新增本土确诊病例319例,新增本土无症状感染者4065例。公众要密切关注上海、广州、北京、杭州、郑州、许昌、无锡、营口、丹东等地疫情情况。同时,及时关注我市官方发布的相关信息。
公众需注意
一、做好自我健康监测
市外返回人员主动进行7天的自我健康监测,密切关注自己、家人及假期同行人员的健康状况,7天内不聚餐、不聚集。即便发热、咳嗽、乏力等症状比较轻微也不要自行购药服用,应报告单位并尽快到发热门诊就医,就医时一定要戴好口罩,避免乘坐公共交通工具,排查无异常后再返岗上班。
二、防范公厕疫情传播风险
近期,浙江、北京两地分别通报公厕传播链导致多人感染新冠肺炎的情况。公共卫生间人流量大,来往人员健康状况复杂,普遍存在咳痰、擤鼻涕等行为,冲洗活动易导致飞溅,门把手、冲水按钮、水龙头等各类设施被高频率接触。
公众进入公厕后要全程佩戴口罩,不要摘下口罩抽烟、咳痰等;尽量与他人保持1米以上间距;避免用手接触公共设施表面,可使用纸巾等隔离操作;便溺入坑、及时冲水;用过的纸巾尽量折叠包裹后丢弃入篓;如厕后及时清洁手部;减少停留时间;尽量不使用手机,若使用,则用消毒湿巾等对手机进行消毒。
三、防范公路服务区疫情传播风险
进入服务区时,要配合落实查验行程卡、亮码、扫码、测温等防控措施;吸烟时与他人保持一米以上距离,不扎堆聚集;不在服务区餐厅内堂食;上卫生间或进入服务区其他室内场所时要全程规范佩戴口罩;如要更换口罩,请将废弃口罩放入专用回收箱;不乱扔垃圾;减少在服务区室内场所的停留时间。
主动报备
一、市外来(返)内人员,在抵内前3天,须主动向所在村(社区)、单位和入住酒店报备,或通过“甜城个人主动报备系统”进行线上报备(报备链接http://www.tcyqbb.cn/,或在微信小程序搜索“甜城个人主动报备系统”,或扫描二维码),或拨打0832-12345进行报备咨询,积极配合所在村(社区)做好疫情防控措施。

二、请4月25日以来有郑州东站经停史的人员主动向社区、单位或入住酒店报备,并实施7天居家隔离医学观察。
不主动申报、刻意隐瞒信息或拒绝接受隔离医学观察,造成疫情传播或有传播严重危险的,根据《中华人民共和国传染病防治法》《中华人民共和国刑法》等有关规定,将依法追究当事人法律责任。
最新来(返)内政策

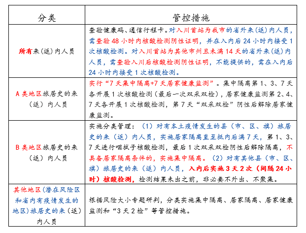
A、B及其他地区具体名单及相应管控措施请点击链接查看。
点击查看:内江市疫情防控重点地区提示表(2022年5月8日)
重要提醒
一、落实川外旅居史人员扫“入川码”、查行程卡及“落地检”
全市所有铁路客运站、高速公路收费站出站口和普通国省干线省界入口处查验点要查验所有川外来(返)内人员的通信行程卡、并要求扫“入川码”。
对省外返回的人员进行核酸采样,入内后严格按“内江市疫情防控重点地区提示表”落实防控要求。对上海等重点地区来内返内人员配合属地执行闭环转运,落实集中隔离。铁路客运站要对上海市来内列车(人员)设置专用出站通道,配合属地闭环接返,转运至集中隔离。
二、加强风险人员排查
各地要对辖区内所有居民小区和提供住宿服务的场所认真排查,加强小区门岗管理,将通信行程卡有“上海市”的人员摸排到位。农村地区按要求同步实施。
各类企事业单位要加强往来人员旅居史、接触史排查,督促相关人员按照当地要求落实核酸检测等各项疫情防控措施。
三、各类公共场所要严格落实查验行程卡、扫场所码
酒吧、歌舞厅、洗浴场所、棋牌室(麻将馆)、网吧、电子游艺厅、密室逃脱、剧本杀、民宿、网约房等空间密闭、人员聚集性和流动性强、外来人员较多的场所,要查验进入人员的通信行程卡、健康码,测量体温,督促其扫场所码。特别是发现有A、B类地区旅居史人员时,要立即向属地社区(村)报告,要第一时间识别出通信行程卡有“上海市”的人员,并落实相关防控措施。
四、重点行业、重点人群来(返)内提示
请支援上海等省市的保供人员、建设方舱医院和隔离点的所有工作人员等,返内前及时向目的地社区(村)报备并配合落实相关疫情防控措施。
五、严格控制各类聚集性活动
暂停举办大规模线下会议、培训、论坛、庆典、演出、展览展销等聚集性活动。按照“非必要不举办”“能线上不线下”的原则,严控50人以上的线下会议活动。餐饮服务经营单位不得承办50人以上集体性聚餐、宴席(含农村自办群体性宴席)。提倡“红事缓办、白事简办”,家庭聚会不超过10人。
六、加强居家隔离管理,做到真居家、真隔离
居家隔离最好单独居住,如无单独居住房屋,选择通风较好的房间作为隔离。居家隔离房间,尽量使用单独的卫生间,避免与其他家庭成员共用卫生间。居家隔离人员的日常生活、用餐尽量限制在隔离房间内。隔离期间拒绝一切探访,不得外出。隔离人员在社区管理人员的指导下进行居家隔离,共同居住者也要遵守居家管理要求。
为了您和家人的健康
外出归来24小时内主动开展核酸检测
7天内不聚餐、不聚集、少外出
让自己安心,让家人放心。

| 编辑: | 毕凯旋 |
| 责编: | 刘桂莲 |
| 审核: | 郭扬 |



