严峻!全国新增感染者单日破万,内江发布重要提示
时间:2022-04-04 07:41:52 来源:内江疾控严峻!全国新增感染者单日破万,
省内多地出现疫情
内江疾控4月3日发布健康提示:
清明祭扫踏青,疫情防控勿放松

新增排查26地
江西省抚州市;山西省太原市小店区、大同市浑源县;广东省揭阳市揭东区、深圳市宝安区;江苏省泰州市兴化市、镇江市润州区;云南省昆明市官渡区、呈贡区;山东省青岛市城阳区、济南市商河县;四川省成都市双流区、郫都区、高新区、金牛区、资阳市雁江区,广西壮族自治区玉林市容县、恭城瑶族自治县;安徽省蚌埠市蚌山区,淮北市相山区;福建省厦门市同安区、翔安区;河南省郑州市中牟县;湖北省黄石市下陆区,武汉市东西湖区;陕西省宝鸡市陈仓区


为落实“外防输入、内防反弹”的总策略和“动态清零”总方针,有效控制和降低疫情传播风险,内江市疾控中心温馨提示您:
特别提醒
加强上海市、吉林省等地风险人员排查
各地各部门要及时组织开展对3月19日以来有上海市和吉林省旅居史来(返)内人员的再排查。
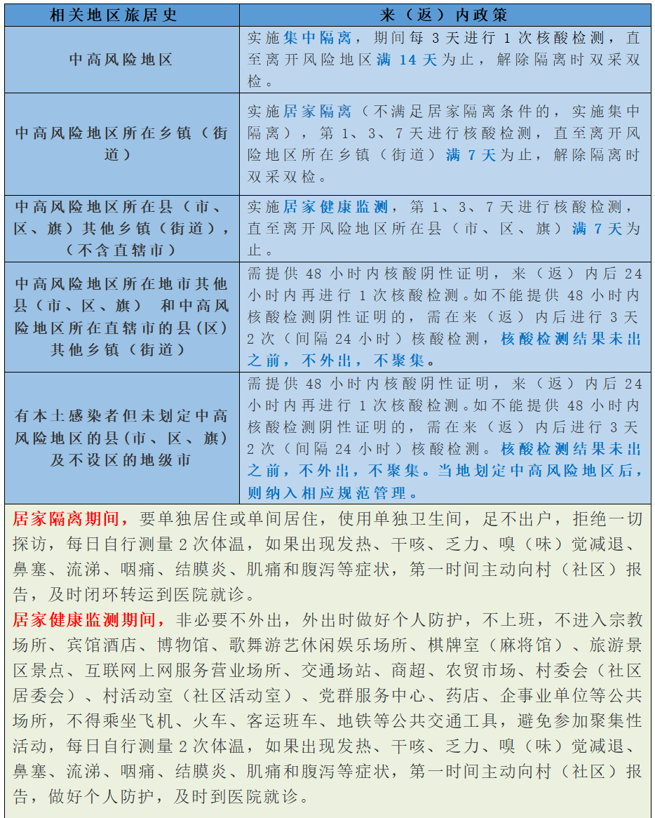
1.对上海市、吉林省中高风险地区来(返)内人员一律实施14天集中隔离医学观察。
2.对3月19日至23日有上海旅居史的来(返)内人员要补齐“3天2检”核酸检测措施。
3.对3月24日至28日期间有上海市旅居史的来(返)内人员,实行7天居家隔离医学观察+7天居家健康监测,对未严格落实居家管控措施的,从即日起实施居家隔离直至离开上海市满14天为止(不满足居家隔离条件的,实施集中隔离,居家隔离的要做好上门采样服务)。
4.对3月29日以来,有上海市除中高风险地区以外旅居史的来(返)内人员,实行7天居家隔离或集中隔离+7天居家健康监测。
5.对3月25日以来,有吉林省除中高风险地区以外旅居史的来(返)内人员,实行7天居家隔离+7天居家健康监测(不满足居家隔离条件的,实施集中隔离,居家隔离的要做好上门采样服务)。
6.对经上海入境,于3月29日零时及以后解除集中隔离的来(返)内人员,入内闭环转运至目的地后,立即实施7天集中隔离+7天居家健康监测。
严格落实行程卡查验
各级各类宾馆、酒店、旅馆、民宿、商住楼、农家乐等提供住宿服务的场所,要查验入住人员的通信行程卡,如入住人员有上海市或吉林省旅居史,要立即向属地社区(村)报告,并落实相关疫情防控措施。
切实落实来(返)内落地核酸检测
铁路部门要加强旅客“通信大数据行程卡”途中查验,对来自上海市或吉林省带有“*”标记人员做好信息登记,设置专用出站通道,配合属地进行核酸采样。
在省际高速公路入内服务区设置核酸检测服务点,对进入服务区人员查验“通信大数据行程卡”,对来自上海市或吉林省且“通信大数据行程卡”带有“*”标记的人员进行核酸采样。
重点行业、重点人群来(返)内
请支援吉林、上海等省市建设方舱医院和隔离点的所有工作人员,返内后立即主动报备并及时进行核酸检测,遵从社区管理。
尽快报备 配合防疫
对3月29日(含)以来,有成都市武侯区、青羊区、成华区、锦江区、金牛区、双流区、郫都区、高新区旅居史的来(返)内人员实施3天2检,检测结果未出之前,不外出、不聚集。
成都市近两日发现的多例阳性病例都曾在太古里S·19club酒吧(锦江区东大街下东大街段119号睿东中心C座)活动,存在较高的感染风险。为了您和他人的安全,请3月31日20:00-4月1日06:00到过S·19club酒吧的人员立即向居住地的疾控部门报告,也可向锦江区疾控中心报告(电话028-84411514)。同时请做好个人防护,就地等待,并配合做好核酸检测等疫情防控措施。
请与以下时间和空间有重叠人员,立即向所在社区(村)、单位、宾馆主动报备,做好个人防护,配合做好核酸检测等疫情防控措施。
4月2日通报重点轨迹
3月29日
22:00-次日4:00 MOJAR DINNER&BAR酒馆(成都市城西优品道店)
20:30-21:20 成都市明婷小馆(太古里店)
3月30日
04:00-09:30 烤渔村大排档(成都市优品道店)
19:10-20:30 滋味烤鱼(成都市温江亚洲湾店)
20:25-21:20 成都市温江区江浦路商业街滨河大道
21:20-24:00 光华逸家小区(成都市青羊区光华东三路)
3月31日
18:30-19:00 Wagas沃歌斯(成都远洋太古里店)
20:40-22:20 龙森园火锅(成都市琴台路店)
17:00-19:00 光华逸家小区(成都市青羊区光华东三路)
20:30-23:30 海伦斯小酒馆(成都市春熙路店正科甲巷17号)
23:30-次日6:00 橘艺棋牌俱乐部(成都市小科甲巷1号第一城A座9层)
19:00-20:30 网鱼网咖(成都锦江总府路店)
14:50-17:40 肯德基餐厅(成都市双流机场T2到达层)
23:10-次日3:00 S·19璀璨精英新娱乐空间酒吧
18:50-20:00 富力中心
4月1日
09:00-17:00 光华逸家小区(成都市青羊区光华东三路)
13:00-13:30 秀猪(成都市富力中心店)
14:00-14:10 1+家24小时连锁超市(成都市青羊区哆哆仓便利店)
14:00-14:20 叮当智慧药房(成都市青羊区大福建营巷13号附2号)
14:10-14:20 “特产批发”商店(成都市青羊区大福建营巷13号附5号)
14:10-14:30 成都帝盛酒店一楼卫生间(成都市青羊区西玉龙街168号)
14:30-14:50 罗森便利店(成都市青羊区东华门街)
19:00-20:50 网鱼网咖(成都锦江总府路店)
4月1日通报重点轨迹
3月29日
16:00-19:00 成都市武侯区蓉城悦柳·采薇美食酒店,蕾特恩专业祛痘(国际)连锁(省体育馆店)
19:00-21:00 成都市锦江区 明婷小馆(太古里店)
21:00-22:00 成都市锦江区 JOMALONE祖玛珑(成都远洋太古里店),THEBEAST野兽派花店(成都远洋太古里店),小花Hana Vintage(太古里店),Apple官方(成都远洋太古里店),BYREDO柏芮朵(成都远洋太古里店),全季酒店(太古里中心店)
22:00-次日凌晨1:30 成都市成华区海里游(Holyou)小酒馆(望平街店),叽哇精酿啤酒馆(望平街店),新疆阿力木烤羊肉串店(望平街店)。
3月30日
成都市武侯区蓉城悦柳·采薇美食酒店
3月31日
成都市武侯区蓉城悦柳·采薇美食酒店
主动报备
一、市外来(返)内人员,抵达内江后2小时内或接到报备短信通知后,须主动向所在村(社区)、单位和入住酒店报备,或通过“甜城个人主动报备系统”进行线上报备(报备链接http://www.tcyqbb.cn/,或在微信小程序搜索“甜城个人主动报备系统”,或扫描二维码),或拨打0832-12345进行报备咨询,积极配合所在村(社区)做好疫情防控措施
不主动申报、刻意隐瞒信息或拒绝接受隔离医学观察,造成疫情传播或有传播严重危险的,根据《中华人民共和国传染病防治法》《中华人民共和国刑法》等有关规定,将依法追究当事人法律责任。

备注:1.根据疫情形势,排查地区将进行动态调整,涂红部分为特别关注地区、涂黄部分为新增报备地区。
二、如果您搭乘过以下交通工具,请第一时间向社区(村)、单位或入住酒店报备,配合做好各项疫情防控工作。

三、陆地边境口岸城市(与香港、澳门有口岸相连的除外)入(返)内人员需提供48小时内核酸检测阴性证明,陆地边境口岸城市名单见下表。

四、高风险岗位人员需主动报备。海关、边检、口岸、机场、进口冷链食品企业等直接接触入境人员、物品、环境的从业人员,以及集中隔离场所、定点救治医院、发热门诊等高风险岗位人员,需持48小时内核酸检测阴性证明返内,抵达后2小时需向社区村进行报备,并配合做好社区管控。
来(返)内政策小贴士

温馨提示
时刻绷紧思想之弦。当前国内外疫情防控形势严峻复杂,请大家继续保持高度的防护意识,绷紧疫情防控这根弦,不要存侥幸心理,记住危险源于大意。
近期,国内疫情点多、面广、频发,疫情防控面临复杂性、艰巨性、反复性的严峻形势。近日,我省成都、乐山、遂宁、德阳等地相继在外省返川人员中发现病例。公众要密切关注成都市、上海市、吉林省、辽宁省、天津市、福建省泉州市、莆田市,山东省滨州市、安徽省淮南市、江苏省常州市、苏州市、徐州市,陕西省安康市、浙江省嘉兴市等地疫情情况。非必要不前往中高风险地区。同时,及时关注我省官方发布的相关信息。
时刻保持个人防护意识,科学佩戴好口罩,加强手卫生,咳嗽、打喷嚏时注意遮挡,室内多通风,保持一米以上社交距离,养成良好卫生习惯。在公共交通工具、电梯等密闭场所以及人群聚集的室外场所全程规范佩戴口罩。
非必要不举办聚集性活动。按照 “谁举办、谁负责,谁组织、谁负责”的原则,严格控制场所规模及人流量,防止人员聚集。提倡家庭聚餐聚会等不超过10人,提倡 “ 喜事缓办,丧事简办,宴会不办”,确需举办的尽可能缩小活动规模。60岁及以上老年人和严重慢性病患者等人群,应尽量减少去人群聚集场所。
加强自我健康管理,如出现发热(≥37.3℃)、干咳、乏力、咽痛、鼻塞、流涕、嗅(味)觉减退、腹泻等症状,要正确佩戴口罩,及时到就近医院发热门诊就医,主动告知旅行史和接触史,就医过程中尽量避免乘坐公共交通工具。
履行单位主体责任,加强人员排查,各机关企事业单位要持续排查往来人员有无新冠肺炎病例或无症状感染者报告地区旅居史和核酸检测阳性人员密接史;加强健康管理,有发热、乏力、咳嗽等疑似症状的员工要做好防护,及时到发热门诊就诊,不要带病上班。
接种新冠疫苗。接种新冠疫苗是每个公民应尽的责任和义务,符合条件的公众都应该全程接种新冠病毒疫苗,并在完成全程免疫满6个月后及时进行加强免疫或序贯免疫。
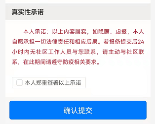
甜城个人主动报备系统上线了
所有市外来(返)内人员,提前登录“甜城个人主动报备系统”,如实填报本人相关情况以及现在的健康状况。
步骤1:长按图片,扫描下方二维码,即可填报相关信息。

步骤2:进入个人填报界面,按提示逐项填报。

步骤3:填写完成,点击确认提交。

健康码变黄、变红怎么办?如何转绿?你关心的答案都在这里
一、哪些人员健康码会变“红码”?
需要采取禁止出行,集中或居家隔离医学观察管理的人员。具体包括:
(一)核酸检测阳性人员、确诊病例、无症状感染者、疑似病例、密切接触者、密切接触者的密切接触者、入境人员、近14天内有国内中高风险地区旅居史人员等。
(二)应急处置疫情期间,其他需要紧急追踪隔离管理的高风险人员。
二、哪些人员健康码会变“黄码”?
需要采取限制出行,就近核酸检测或查验有效核酸阴性证明后纳入社区健康监测管理的人员。具体包括:
(一)由相关部门确认需要开展排查管理的风险人员。
(二)应急处置疫情期间,其他需要紧急排查管理的风险人员。
三、如何申请转“绿码”?
(一)红码人员在完成集中及居家隔离医学观察管理后,自动转为“绿码”。
(二)黄码人员及时到就近医疗机构或第三方检测机构进行核酸检测,检测结果为阴性后,会自动调整转为绿码。若持有48小时有效核酸检测阴性证明,经当地防控部门排查认定,报省级履行相关手续后变“绿码”。
四、发现 “红黄码”人员后,应采取哪些防控措施?
(一)发现 “红码”人员,应立即向属地社区报告,做好个人防护,并就地将其隔离,等待转运管理。社区接报后,应立即向辖区指挥部报告,指挥部立即安排转运至就近集中隔离医学观察场所,并开展流调和医学排查。
(二)发现“黄码”人员,应劝止其进入酒店、商场、超市、电影院、KTV、酒吧等人口密集的公共场所,限制其乘坐公共交通工具(飞机、火车、大巴等)出行。同时,劝其做好个人防护,通知属地社区对其做好排查管理和健康监测。
五、“黄码”人员哪里做核酸检测?要注意什么?
“黄码”需持本人有效身份证明,尽快、就近到我市公布的“黄码”核酸检测定点医院的“黄码”人员专用通道进行核酸检测。
“黄码”人员做核酸检测注意事项:
(一)“黄码”人员要规范佩戴好口罩,按“黄码”人员管控规定就近前往核酸检测定点医院。
(二)黄码定点检测医院应引导“黄码”人员前往检测专区,尽快完成核酸检测。
(三)“黄码”人员要如实报告流行病学史,如有中高风险区旅居史,立即分流到发热门诊排查;如无,采样后做好个人防护,按“黄码”人员管控规定自行回家。
六、“黄码”人员到哪里看病就医?要注意什么?
(一)“黄码”人员到“黄码”患者医疗服务定点医疗机构就医:
(二)“黄码”人员要规范佩戴好口罩,按“黄码”人员管控规定就近前往医疗服务定点医院。
(三)医院发现“黄码”患者,应由专人引导至发热门诊,进行详细流行病学调查和核酸检测。
(四)现场核酸检测阴性的,可自行到相关临床科室诊治。现场核酸检测阳性的,就地留观隔离,等待复核排查,确诊后立即按规定转新冠肺炎救治定点医院治疗。
对无核酸检测报告(证明)的危急重症患者,医院应采取相应的防护措施优先实施救治,同时进行核酸检测。
七、村卫生室、社区卫生服务站、个体诊所能收治“黄码”患者吗?
社区卫生服务站、村卫生室、门诊部、个体诊所等基层医疗卫生机构不得收治“黄码”患者。如“黄码”患者看病就医,应指导其规范佩戴口罩,告知不得乘坐公共交通工具,按“黄码”人员管控规定就近前往医疗服务定点医院。
八、使用“四川天府健康通”过程中需要咨询申述该怎么办?
群众可通过“四川天府健康通”小程序页面下方“常见问题”、“我要咨询”、“我要申述”以及“12345热线”多种渠道进行咨询申述。
特别提醒:省外归来(特别是从近14天内有阳性感染者的地市来返内人员)请在24小时内尽快做一次核酸检测,结果未出之前不外出,不聚集。接种新冠病毒疫苗后48小时内,如无特殊情况,暂时不要进行核酸检测,避免出现核酸检测假阳性的情况。
为了您和家人的健康
外出归来主动做一次核酸检测
让自己安心,让家人放心。

| 编辑: | 陶丽萍 |
| 责编: | 刘桂莲 |
| 审核: | 郭扬 |



