严峻!多地出现校园聚集性疫情,内江发布重要提示
时间:2022-03-16 23:40:28 来源:内江疾控严峻!本土新增1860+1194,
多地出现校园聚集性疫情
内江疾控3月16日发布健康提示:
省外归来主动核酸检测,
7日内不聚餐不聚集
新增排查地区(20个):重庆市江津区,湖北省十堰市,江西省抚州市临川区,江苏省无锡市江阴市、镇江市句容市,广东省韶关市武川区、珠海市香洲区,浙江省宁波市慈溪市,广西壮族自治区南宁市江南区、北海市海城区、合浦县、百色市靖西市,安徽省马鞍山市含山县、雨山区,福建省厦门市集美区,陕西省咸阳市秦都区,辽宁省阜新市太平区、营口市盖州市,吉林省白城市洮北区,内蒙古通辽市科尔沁左翼后旗



重庆市新增确诊病例轨迹
3月15日0—24时,重庆市报告新增本土确诊病例11例(含2例无症状感染者转为确诊病例),报告新增本土无症状感染者3例(高新区1例、永川区2例)。
新增本土确诊病例和本土无症状感染者基本情况如下:
高新区报告的本土确诊病例和本土无症状感染者
确诊病例22,重庆医科大学缙云校区学生,系确诊病例8和确诊病例15的密切接触者,3月15日,根据实验室检查结果、影像学特征和临床症状,经专家组会诊,诊断为新冠肺炎确诊病例(轻型)。
确诊病例23,重庆城市管理职业学院学生,系确诊病例12的密切接触者,3月15日,根据实验室检查结果、影像学特征和临床症状,经专家组会诊,诊断为新冠肺炎确诊病例(轻型)。
确诊病例24,重庆城市管理职业学院学生,系确诊病例12的密切接触者,3月15日,根据实验室检查结果、影像学特征和临床症状,经专家组会诊,诊断为新冠肺炎确诊病例(轻型)。
确诊病例25,重庆城市管理职业学院学生,系确诊病例3的密切接触者,3月15日,根据实验室检查结果、影像学特征和临床症状,经专家组会诊,诊断为新冠肺炎确诊病例(轻型)。
确诊病例26,重庆城市管理职业学院学生,系确诊病例3的密切接触者,3月15日,根据实验室检查结果、影像学特征和临床症状,经专家组会诊,诊断为新冠肺炎确诊病例(轻型)。
确诊病例27,重庆城市管理职业学院学生,系确诊病例21的密切接触者,3月15日,根据实验室检查结果、影像学特征和临床症状,经专家组会诊,诊断为新冠肺炎确诊病例(轻型)。
确诊病例28,重庆城市管理职业学院学生,系此前报告的无症状感染者3,3月15日,根据实验室检查结果、影像学特征和临床症状,经专家组会诊,诊断为新冠肺炎确诊病例(轻型)。
确诊病例29,重庆城市管理职业学院学生,系此前报告的无症状感染者4,3月15日,根据实验室检查结果、影像学特征和临床症状,经专家组会诊,诊断为新冠肺炎确诊病例(轻型)。
确诊病例30,重庆城市管理职业学院学生,系确诊病例2的密切接触者,3月15日,根据实验室检查结果、影像学特征和临床症状,经专家组会诊,诊断为新冠肺炎确诊病例(普通型)。
无症状感染者5,重庆城市管理职业学院学生,系确诊病例5的密切接触者,3月15日,根据实验室检查结果、影像学特征和临床症状,经专家组会诊,判定为无症状感染者。
渝北区报告的本土确诊病例
确诊病例2,系巴南区确诊病例的密切接触者,3月15日,根据实验室检查结果、影像学特征和临床症状,经专家组会诊,诊断为新冠肺炎确诊病例(轻型)。
永川区报告的本土确诊病例
确诊病例2,系巴南区确诊病例的密切接触者,3月15日,根据实验室检查结果、影像学特征和临床症状,经专家组会诊,诊断为新冠肺炎确诊病例(轻型)。
无症状感染者1,系巴南区确诊病例的密切接触者,3月15日,根据实验室检查结果、影像学特征和临床症状,经专家组会诊,判定为无症状感染者。
无症状感染者2,系永川区确诊病例2和无症状感染者1的密切接触者,3月15日,根据实验室检查结果、影像学特征和临床症状,经专家组会诊,判定为无症状感染者。
为落实“外防输入、内防反弹”的总策略和“动态清零”总方针,有效控制和降低疫情传播风险,内江市疾控中心温馨提示您:
主动报备
(报备电话0832-12345)
一、有阳性病例报告地区旅居史、红码、黄码及与阳性病例轨迹有交集的人员,请抵达内江后2小时内主动向所在村(社区)、单位和入住酒店报备,或拨打0832-12345进行报备咨询,积极配合社区做好核酸检测、集中隔离、居家隔离、健康监测等疫情防控措施。
不主动申报、刻意隐瞒信息或拒绝接受隔离医学观察,造成疫情传播或有传播严重危险的,根据《中华人民共和国传染病防治法》《中华人民共和国刑法》等有关规定,将依法追究当事人法律责任。








二、如果您搭乘过以下交通工具,请第一时间向社区(村)、单位或入住酒店报备,配合做好各项疫情防控工作。


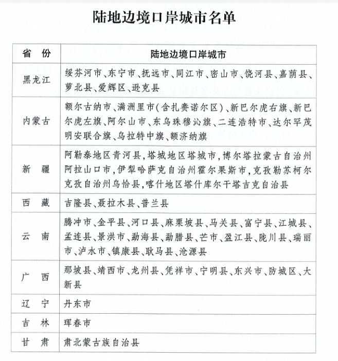
三、陆地边境口岸城市(与香港、澳门有口岸相连的除外)入(返)内人员需提供48小时内核酸检测阴性证明,陆地边境口岸城市名单见下表。

四、高风险岗位人员需主动报备。海关、边检、口岸、机场、进口冷链食品企业等直接接触入境人员、物品、环境的从业人员,以及集中隔离场所、定点救治医院、发热门诊等高风险岗位人员,需持48小时内核酸检测阴性证明返内,抵达后2小时需向社区村进行报备,并配合做好社区管控。
来(返)内政策小贴士

温馨提示
时刻绷紧思想之弦。当前国内外疫情防控形势严峻复杂,请大家继续保持高度的防护意识,绷紧疫情防控这根弦,不要存侥幸心理,记住危险源于大意。
近期要重点关注重庆市、广东省东莞市、深圳市,山东省青岛市、威海市,上海市,吉林省长春市、吉林市,河北省廊坊市、沧州市,甘肃省兰州市,江苏省连云港市,天津市,陕西省西安市、宝鸡市疫情,不前往高、中风险地区以及发生本土疫情的地区。
时刻保持个人防护意识,科学佩戴好口罩,加强手卫生,咳嗽、打喷嚏时注意遮挡,室内多通风,保持一米以上社交距离,养成良好卫生习惯。在公共交通工具、电梯等密闭场所以及人群聚集的室外场所全程规范佩戴口罩。
非必要不举办聚集性活动。按照 “谁举办、谁负责,谁组织、谁负责”的原则,严格控制场所规模及人流量,防止人员聚集。提倡家庭聚餐聚会等不超过10人,提倡 “ 喜事缓办,丧事简办,宴会不办”,确需举办的尽可能缩小活动规模。60岁及以上老年人和严重慢性病患者等人群,应尽量减少去人群聚集场所。
加强自我健康管理,如出现发热(≥37.3℃)、干咳、乏力、咽痛、鼻塞、流涕、嗅(味)觉减退、腹泻等症状,要正确佩戴口罩,及时到就近医院发热门诊就医,主动告知旅行史和接触史,就医过程中尽量避免乘坐公共交通工具。
履行单位主体责任,加强人员排查,各机关企事业单位要持续排查往来人员有无新冠肺炎病例或无症状感染者报告地区旅居史和核酸检测阳性人员密接史;加强健康管理,有发热、乏力、咳嗽等疑似症状的员工要做好防护,及时到发热门诊就诊,不要带病上班。务工人员较多的企业可要求务工人员持48小时内核酸检测阴性证明返岗。
接种新冠疫苗。接种新冠疫苗是每个公民应尽的责任和义务,符合条件的公众都应该全程接种新冠病毒疫苗,并在完成全程免疫满6个月后及时进行加强免疫或序贯免疫。
公众关切
多地出现校园聚集性疫情!疾控专家提醒:校园疫情防控要牢记这几点
人员管理
01、教职员工和学生及其共同居住生活人员应密切关注官方发布的疫情信息,主动查看14天内是否到过中高风险地区,是否与病例活动轨迹有交集,是否收到提醒短信,是否有健康码变色的情况。如有以上情况,请做好个人防护,立即向所在村(社区)、学校报备,并主动进行核酸检测,配合做好疫情防控措施。

02、倡导省外来(返)川教职员工和学生及其共同居住生活人员(特别是从近14天内有阳性感染者的地市来(返)川人员),在24小时内尽快做一次核酸检测。
03、加强入校管理,做好入校人员口罩佩戴、体温检测、核验健康码和行程卡等工作,加强对外卖配送、快递人员的核查、登记与管理,校外无关人员一律不准进入校园。倡导学生收取外卖、快递时做好个人防护以及物件消毒措施,推广无接触配送方式及外卖取餐柜。

04、建立教职员工及学生健康监测制度,做好师生员工行动轨迹、健康状况排查,做好晨(午、晚)检、因病缺勤登记、报告、追踪等“日报告”和“零报告”,适当增加核酸检测频次。
05、教职员工和学生及其共同居住生活人员的疫苗接种做到应接尽接,接种疫苗后仍需注意个人防护。倡导采取“家——校”两点一线生活模式,不去人员密集场所,尽量不在外就餐。
06、严格控制聚集性活动,可通过网络视频或提前录制会议材料等方式召开学校各项会议。鼓励教职员工采用网络化、无纸化办公,减少近距离接触。
07、采取分批、分时段等方式避峰、错时就餐,减少师生同一时间段内就餐人数,降低就餐场所人员密度。
避免面对面就餐和扎堆就餐,就餐间隔在1米以上,就餐中不交流、少说话。
场所管理
01、各类生活、学习、工作场所(如教室、宿舍、图书馆、学生实验室、体育活动场所、食堂、教师办公室、洗手间等)加强通风换气。每日通风不少于3次,每次不少于30分钟。课间尽量开窗通风,也可采用机械排风。如使用空调,应当保证空调系统供风安全,保证充足的新风输入,所有排风直接排到室外。

02、加强物体表面清洁消毒,保持教室、宿舍、图书馆、食堂等场所环境整洁卫生,每天定期消毒并记录。对门把手、水龙头、楼梯扶手、宿舍床围栏、室内健身器材等高频接触表面,及时擦拭消毒。
03、食堂应最大程度减少公用餐具使用,鼓励学生自备餐具。公用餐具加强清洁消毒,一人一具一用一消毒。加强学校冷链食材采购、存储、加工等环节卫生安全管理,严格执行食品进货查验记录制度。
04、宿舍要定期清洁,做好个人卫生。被褥及个人衣物要定期洗涤、定期晾晒。
05、加强垃圾分类管理,及时收集清运,并做好垃圾盛装容器的清洁消毒处理。
06、做好校园快递驿站的管理,对快递运送车辆及快递网点及时进行清洁消毒。快递驿站做好环境通风。
07、设立应急区域,因地制宜设置校园核酸采样点,教职员工或学生出现疑似症状时,立即在应急区域进行暂时隔离并及时就医。当出现新冠肺炎确诊病例、疑似病例和无症状感染者时,应在当地疾病预防控制机构的指导下对相关场所进行终末消毒,同时对空调通风系统进行清洗和消毒处理,经评价合格后方可重新启用。
为了您和家人的健康
外出归来主动做一次核酸检测
让自己安心,让家人放心。

| 编辑: | 陶丽萍 |
| 责编: | 刘桂莲 |
| 审核: | 郭扬 |



