警惕!一周内国内本土确诊553例,内江发布最新提示
时间:2022-03-04 23:15:42 来源:内江疾控警惕!一周内国内本土确诊553例,
涉36地,形势复杂
内江疾控3月4日发布健康提示:
周末外出做好个人防护
新增排查4地:
吉林省辽源市西安区、长春市九台区,
河北省石家庄市高新区,
云南省保山市腾冲市

全国疫情:3月3日0-24时,31个省(自治区、直辖市)和新疆生产建设兵团报告新增本土确诊病例61例(广东22例,均在深圳市;内蒙古9例,均在呼和浩特市;河北5例,其中邢台市4例、石家庄市1例;吉林5例,其中延边朝鲜族自治州4例、吉林市1例;湖北4例,均在武汉市;云南4例,其中红河哈尼族彝族自治州2例、保山市1例、德宏傣族景颇族自治州1例;黑龙江3例,均在哈尔滨市;广西3例,均在防城港市;上海2例,其中闵行区1例、松江区1例;浙江2例,均在温州市;天津1例,在东丽区;江苏1例,在徐州市),含5例由无症状感染者转为确诊病例(广西2例,云南2例,广东1例)。新增本土无症状感染者56例(上海14例,其中普陀区9例、松江区3例、宝山区2例;云南14例,其中德宏傣族景颇族自治州10例、保山市4例;吉林11例,其中吉林市7例、延边朝鲜族自治州3例、辽源市1例;广东6例,其中东莞市5例、深圳市1例;黑龙江5例,其中哈尔滨市4例、黑河市1例;广西5例,均在防城港市;海南1例,在三亚市)。
四川疫情:昨日无新增阳性感染者。自2月19日我省再次发生本土疫情以来,截至3月3日24时,本轮成都关联疫情累计报告本土确诊病例36例、无症状感染者9例,波及成都、德阳、绵阳、眉山;泸州本轮疫情累计报告本土无症状感染者4例。
吉林疫情:3月3日0-24时,吉林省新增本地确诊病例5例,其中延边州4例、吉林市1例;新增本地无症状感染者11例,其中延边州3例、吉林市7例、辽源市1例。3月4日,吉林省长春市九台区新冠肺炎疫情防控工作领导小组办公室发布公告称:九台区一名外地返回人员经主动筛查发现新冠病毒核酸检测呈阳性,进一步排查发现另一名关联人员新冠病毒核酸检测呈阳性。
河北疫情:3月3日0-24时,河北省新增本土新型冠状病毒肺炎确诊病例5例(邢台市4例、石家庄市1例),自2022年3月4日起,河北省邢台市清河县葛仙庄镇袁宋庄村调整为中风险地区。3月3日,石家庄高新技术产业开发区发现1例新冠肺炎确诊病例,就读于河北商贸学校,3月4日上午10:00,石家庄市高新区召开新冠肺炎疫情防控工作新闻发布会:河北商贸学校已开始封闭管理,并对3175人进行第一轮核酸检测,结果均为阴性。目前正开展第二轮核酸检测。
浙江温州疫情:3月4日14时,温州市政府新闻办召开温州市新冠肺炎疫情防控工作新闻发布会通报:本次苍南县阳性标本提示为奥密克戎变异株(BA.1.1),同省内、国内目前已知的本土和境外输入病例基因库比对均不同源,病例2有境外物品接触史,下一步将继续开展相关溯源工作。
上海疫情:3月4日下午,上海市召开疫情防控工作新闻发布会,会上上海市卫生健康委通报:今天,在对松江区本地疫情相关风险人员的例行排查中,新增报告3例新冠肺炎本土确诊病例和5例无症状感染者。
中高风险地区:截至2022年3月4日18时,全国共有高风险地区10个(内蒙古自治区呼和浩特市8个,广东省东莞市1个,天津市1个)。中风险地区183个(黑龙江省鸡西市3个,绥芬河12个,黑河1个;广东省深圳市6个,东莞市4个;广西壮族治区防城港市1个;江苏省苏州市23个,内蒙古自治区呼和浩特市93个,包头市8个;云南省红河州2个,临沧市1个,德宏州2个;四川省成都市14个;湖北省武汉市5个;上海市3个;山东省青岛市1个;吉林省珲春市1个,吉林市2个;河北省邢台市1个)。
重点管控措施
1.成都市来返内人员
对2022年2月11日(含)以来成都市来(返)内人员实行以下管控措施:
对天府新区龙河社区凯华丽景小区、伏龙社区丽景苑小区、四河社区四河小区、洛森堡新殿蝶郡小区,高新区长城馨苑小区、天府世家小区、世龙公馆、中德·世邦和庭(原中德K区)1栋、7栋、8栋、名著司南小区7栋、8栋、9栋、10栋、乐活公社小区、英郡三期小区,金牛区沙河·云景湾小区,金堂县生态水城澜岸小区,温江区佳兆业·丽晶公馆旅居史的来(返)内人员,实施集中隔离医学观察,直至离开风险地区满14天。
对成都市高新区中和街道、桂溪街道、石羊街道,金牛区驷马桥街道,温江区公平街道,金堂县赵镇街道,天府新区华阳街道旅居史的来(返)内人员,实施居家隔离(不满足居家隔离条件的,实施集中隔离),直至离开风险地区满7天。
对成都市高新区除中和街道、桂溪街道、石羊街道,金牛区除驷马桥街道,温江区除公平街道,金堂县除赵镇街道,天府新区除华阳街道以外的其它街道(乡镇)旅居史的来(返)内人员,实施居家健康监测,直至离开风险地区满7天。
对成都市双流区、成华区、武侯区旅居史的来(返)内人员,需提供48小时内核酸阴性证明,来(返)内后24小时内再进行1次核酸检测,如不能提供48小时内核酸检测阴性证明的,需在来(返)内后进行3天2次(间隔24小时)核酸检测,核酸检测结果未出之前,不外出,不聚集。
对有成都市除上述地区以外的其他县(市、区)旅居史的来(返)内人员,如不能提供48小时内核酸检测阴性证明的,尽快完成1次核酸检测,做好自我健康监测。
2. 对2月20日(含)以来德阳市广汉市、旌阳区,2月21日(含)以来绵阳市涪城区、高新区,2月22日(含)以来眉山市仁寿县来返内人员实施进行3天2次(间隔24小时)核酸检测,核酸检测结果未出之前,不外出,不聚集。
3.红码人员一律集中隔离14天,应急黄码人员居家或集中隔离14天。
4.对与病例轨迹有交集的人员实施7天居家隔离医学观察和7天自我健康监测。
主动报备
(报备电话0832-12345)
一、有阳性病例报告地区旅居史、红码、黄码及与阳性病例轨迹有交集的人员,请抵达内江后2小时内主动向所在村(社区)、单位和入住酒店报备,或拨打0832-12345进行报备咨询,积极配合社区做好核酸检测、集中隔离、居家隔离、健康监测等疫情防控措施。
不主动申报、刻意隐瞒信息或拒绝接受隔离医学观察,造成疫情传播或有传播严重危险的,根据《中华人民共和国传染病防治法》《中华人民共和国刑法》等有关规定,将依法追究当事人法律责任。




二、如果您搭乘过以下交通工具,请第一时间向社区(村)、单位或入住酒店报备,配合做好各项疫情防控工作。

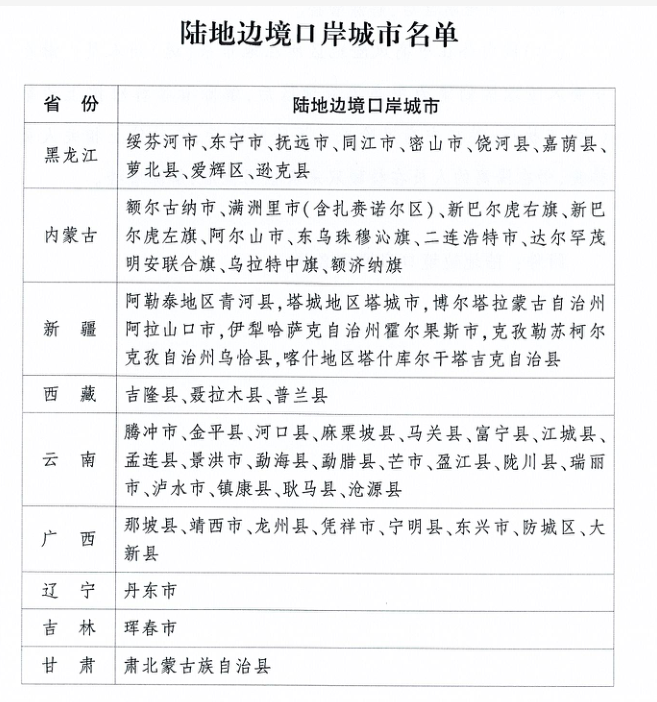
三、陆地边境口岸城市(与香港、澳门有口岸相连的除外)入(返)内人员需提供48小时内核酸检测阴性证明,陆地边境口岸城市名单见下表。

四、高风险岗位人员需主动报备。海关、边检、口岸、机场、进口冷链食品企业等直接接触入境人员、物品、环境的从业人员,以及集中隔离场所、定点救治医院、发热门诊等高风险岗位人员,需持48小时内核酸检测阴性证明返内,抵达后2小时需向社区村进行报备,并配合做好社区管控。
来(返)内政策小贴士

温馨提示
时刻绷紧思想之弦。当前国内外疫情防控形势严峻复杂,请大家继续保持高度的防护意识,绷紧疫情防控这根弦,不要存侥幸心理,记住危险源于大意。
近期要重点关注吉林省延边市、广东省东莞市、深圳市,天津市,内蒙古自治区呼和浩特市,黑龙江省黑河市。不前往高、中风险地区以及发生本土疫情的地区。
时刻保持个人防护意识,科学佩戴好口罩,加强手卫生,咳嗽、打喷嚏时注意遮挡,室内多通风,保持一米以上社交距离,养成良好卫生习惯。在公共交通工具、电梯等密闭场所以及人群聚集的室外场所全程规范佩戴口罩。
非必要不举办聚集性活动。按照 “谁举办、谁负责,谁组织、谁负责”的原则,严格控制场所规模及人流量,防止人员聚集。提倡家庭聚餐聚会等不超过10人,提倡 “ 喜事缓办,丧事简办,宴会不办”,确需举办的尽可能缩小活动规模。60岁及以上老年人和严重慢性病患者等人群,应尽量减少去人群聚集场所。
加强自我健康管理,如出现发热(≥37.3℃)、干咳、乏力、咽痛、鼻塞、流涕、嗅(味)觉减退、腹泻等症状,要正确佩戴口罩,及时到就近医院发热门诊就医,主动告知旅行史和接触史,就医过程中尽量避免乘坐公共交通工具。
履行单位主体责任,加强人员排查,各机关企事业单位要持续排查往来人员有无中高风险地区旅居史和核酸检测阳性人员密接史;加强健康管理,有发热、乏力、咳嗽等疑似症状的员工要做好防护,及时到发热门诊就诊,不要带病上班。务工人员较多的企业可要求务工人员持48小时内核酸检测阴性证明返岗。
接种新冠疫苗。接种新冠疫苗是每个公民应尽的责任和义务,符合条件的公众都应该全程接种新冠病毒疫苗,并在完成全程免疫满6个月后及时进行加强免疫。

春日已至
建议大家在做好防护的前提下出行
这样既能防范可能发生的新冠疫情
也能充分享受春天的美丽
“做好出行准备”,了解目的地疫情风险等级和防疫政策,查询景区限流、预约等资讯,提前规划并准备好健康码,出行前准备好口罩、免洗消毒液、纸巾、自用筷子勺子、水杯等个人用品,在外住宿要提前预定卫生条件良好的酒店。
“做好旅行防护”,乘坐飞机、火车、汽车、地铁等公共交通工具时全程佩戴口罩,并配合交通部门采取的各项防控措施,尽可能少触碰公共物品,勤用流动水加肥皂或洗手液按照“七步洗手法”规范清洗双手,在外不方便时可用免洗消毒液,彻底清洁双手前不要触摸眼口鼻,建议采用非接触式的电子化支付方式。
“做好饮食卫生”,外出就餐时,应选择正规、环境整洁的餐厅。排队等候时保持一定的安全距离。提倡分餐制,对无法分餐的,应使用公筷公勺,防止交叉污染。
“做好行程记录”,包括飞机、火车等公共交通工具的班次、时间和座位号,住宿宾馆、用餐餐馆和娱乐场馆的名称、地址、房间号及同伴人员等,一旦出现相关情况可及时追溯。
“做好健康监测”,旅行过程中出现发热、干咳等症状,立即就近到医院发热门诊就诊。
这些要点需牢记
“牢记防护”,与人近距离接触以及在密闭或通风不好的场所应佩戴口罩,并保持一米以上的社交距离;
“牢记卫生”,勤洗双手,就餐时使用公勺公筷,避免个人餐具直接接触菜品;
“牢记健康”,注意营养均衡,合理锻炼,保持良好的作息时间,提高身体免疫力。尤其提醒有发热、咳嗽等症状的人员,应避免参加聚集性活动。
备口罩、勤洗手、常通风
外出不扎堆、聚会不忘形、放松不放纵!
对于新冠疫情仍要
外防输入、内防反弹
每位市民都要穿好“无形的防护服”!
为了您和家人的健康
外出归来主动做一次核酸检测
让自己安心,让家人放心。

| 编辑: | 陶丽萍 |
| 责编: | 刘桂莲 |
| 审核: | 郭扬 |



