省外归来主动开展核酸检测!内江发布健康提示
时间:2022-01-30 10:16:56 来源:内江疾控新增排查地区河北省保定市

全国疫情:2022年1月28日0—24时,31个省(自治区、直辖市)和新疆生产建设兵团报告新增本土确诊病例37例(浙江18例,均在杭州市;北京5例,其中丰台区4例、西城区1例;天津5例,均在河北区;新疆3例,均在伊犁哈萨克自治州;黑龙江2例,均在牡丹江市;河北1例,在保定市;山西1例,在大同市;河南1例,在安阳市;兵团1例,在建设兵团第四师)。新增报告本土无症状感染者3例(河南1例,在三门峡市;新疆1例,在伊犁哈萨克自治州;兵团1例,在建设兵团第四师)。
黑龙江牡丹江市疫情:黑龙江牡丹江市政府新闻办召开第四场疫情防控新闻发布会通报,1月29日0-12时,新增报告本土确诊病例4例,均在绥芬河市,新增本土无症状感染者12例(绥芬河10例、林口2例),新增阳性感染者均为集中隔离管控期间筛查发现。
内蒙古自治区乌兰察布市香蕉内、外包装新冠病毒核酸检测阳性:内蒙古自治区乌兰察布市集宁区新冠肺炎疫情防控工作指挥部2022年1月29日发布公告,1月26日,区市场监管局例行检查时查封外包装含有英文标识的两箱香蕉。1月28日该香蕉内、外包装经集宁区疾控中心初检、乌兰察布市疾控中心复检呈新冠病毒核酸检测阳性。直接接触者共计9人,其中4人已被察右前旗管控,5人被集宁区管控。集宁区疾控中心对其管控的5人进行新冠核酸双采双检检测,检测结果均为阴性,同时采集相关环境样本200份,检测结果均为阴性。
中高风险地区:截止2022年1月29日10时:全国共有高风险地区13个,其中河南省安阳1个;天津市11个;北京市1个。中风险地区41个,其中河南安阳市2个;天津市12个;上海市1个;北京市7个;新疆伊犁州霍尔果斯5个;黑龙江省绥芬河市9个,东宁市2个;河北省雄安新区1个;浙江省杭州市1个;云南省西双版纳1个。
为严格落实“外防输入、内防反弹”的防控要求,有效控制和降低疫情传播风险,内江市疾控中心提示您
今日新增:对2022年1月20日(含)以来有河北省保定市涞水县旅居史的来(返)内人员实施居家或集中隔离,每3天进行1次核酸检测,直至离开旅居地满14天为止。
特别关注浙江杭州疫情。对2022年对1月17日以来有浙江省杭州市滨江区、萧山区、西湖区、拱墅区旅居史的入(返)川人员实施居家或集中隔离,每3天进行1次核酸检测,直至离开旅居地满14天为止。
高度关注北京市疫情。对2022年1月11日(含)以来有北京市海淀区上地街道、海淀街道、马连洼街道,2022年1月6日(含)以来有北京市朝阳区平房乡,2022年1月12日(含)以来有北京市房山区长阳镇、丰台区全域、大兴区旧宫镇、西城区广安门外街道、白纸坊街道旅居史的来(返)内人员实施居家或集中隔离措施。
持续关注黑龙江牡丹江疫情。对2022年1月11日(含)以来黑龙江省牡丹江市绥芬河市、东宁市旅居史的来(返)内人员实施居家或集中隔离。
持续关注天津市疫情。对2022年1月6日(含)以来有天津市津南区、西青区、河西区、东丽区,2022年1月20日(含)以来有天津市河北区旅居史的来(返)内人员实施居家或集中隔离措施。
持续关注新疆伊犁疫情。对1月12日(含)以来有新疆维吾尔自治区伊犁州霍尔果斯市、兵团第四师旅居史的来(返)内人员实施居家或集中隔离措施。
交通、铁路等部门,对重点地区来(返)内人员,要查验健康码和48小时内核酸检测阴性证明,做好人员信息登记和推送。
一、有阳性病例报告地区旅居史、红码、黄码及与阳性病例轨迹有交集的人员,请抵达内江后2小时内主动向所在村(社区)、单位和入住酒店报备,积极配合社区做好核酸检测、集中隔离、居家隔离、健康监测等疫情防控措施。
不主动申报、刻意隐瞒信息或拒绝接受隔离医学观察,造成疫情传播或有传播严重危险的,根据《中华人民共和国传染病防治法》《中华人民共和国刑法》等有关规定,将依法追究当事人法律责任。


备注:根据疫情形势,排查地区将进行动态调整,涂红部分为特别关注地区、涂黄部分为新增报备地区。
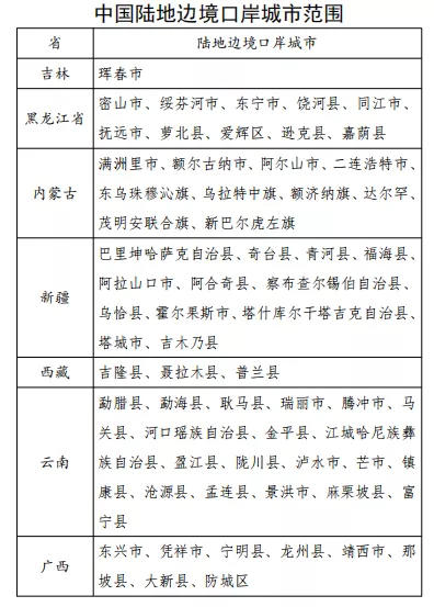
二、陆地边境口岸城市(与香港、澳门有口岸相连的除外)来(返)内人员需提供48小时内核酸检测阴性证明,陆地边境口岸城市名单见下表。

三、高风险岗位人员需主动报备。海关、边检、口岸、机场、进口冷链食品企业等直接接触入境人员、物品、环境的从业人员,以及集中隔离场所、定点救治医院、发热门诊等高风险岗位人员,需持48小时内核酸检测阴性证明返内,抵达后2小时需向社区村进行报备,并配合做好社区管控。
时刻绷紧思想之弦。当前国内外疫情防控形势严峻复杂,请大家继续保持高度的防护意识,绷紧疫情防控这根弦,不要存侥幸心理,记住危险源于大意。
切实履行个人责任。坚持科学配戴口罩,勤洗手、常通风、不聚集,保持安全社交距离,养成良好卫生习惯,如非必要,不要前往中高风险地区,每个人都要成为自己健康的第一责任人。
主动开展核酸检测,并持续关注健康状况、健康码颜色、出行相关地区有无新发疫情。如出现发热、干咳、乏力、嗅(味)觉减退、腹泻、咽痛等症状,请及时到发热门诊就诊,不要带病上班上学;如健康码出现红、黄码情况,或出行相关地区近期内有疫情发生,要立即向社区(村)、单位或入住酒店报备,并配合做好各项防控措施。建议公众不要急于和省外、境外来(返)内亲朋相聚。
采购需谨慎,快递要消毒。非必需不要购买境外商品,谨慎购买国内发生本土疫情所在地区的商品。在收取快递时,尽量选择无接触的配送方式,取件时要戴好口罩、一次性手套,可以先使用医用酒精或含氯消毒液喷洒或擦拭包裹(含外包装及内物品),尽量就地拆封,外包装不要带回家,按照生活垃圾分类处理即可。
每个人都是自己健康的第一责任人
让我们携手同行,共同阻击疫情传播

| 编辑: | 毕凯旋 |
| 责编: | 刘桂莲 |
| 审核: | 程云 |

