全球日增确诊病例突破400万例,内江发布重要提示!
时间:2022-01-20 23:00:38 来源:内江疾控全球日增突破400万例,国内日增本土确诊43例
内江疾控1月20日发布健康提示:
欢欢喜喜过大年 疫情防控莫大意

全球疫情:截至北京时间2022年1月20日6时30分,全球累计确诊新冠肺炎病例338655632例,累计死亡病例5581404例。全球单日新增确诊病例4226215例,新增死亡病例10170例。
全国疫情:2022年1月19日0—24时,31个省(自治区、直辖市)和新疆生产建设兵团报告新增本土确诊病例43例(河南24例,其中安阳市19例、许昌市4例、郑州市1例;天津14例,均在津南区;北京3例,其中丰台区2例、朝阳区1例;广东2例,均在珠海市),含7例由无症状感染者转为确诊病例(天津6例,北京1例)。无新增报告本土无症状感染者。
北京市疫情:1月20日0时至16时,北京市新增5例本土新冠肺炎确诊病例。3例为昨日通报的核酸检测阳性者诊断为确诊病例。经北京市疾控中心评估,即日起将丰台区玉泉营街道万柳园小区和房山区长阳镇北广阳城大街8号定为中风险地区。
中高风险地区: 截至2022年1月20日10时:全国共有高风险地区27个,其中陕西省西安市1个;河南省许昌市禹州市12个,安阳2个;天津市12个。中风险地区60个,其中陕西省西安市5个;浙江省金华市2个;河南省许昌市禹州市1个,郑州市12个,安阳市5个;广东省深圳市4个,中山市1个,珠海市3个;天津市26个;上海市1个。
为严格落实“外防输入、内防反弹”的防控要求,有效控制和降低疫情传播风险,内江市疾控中心提示您
重点管控措施
特别关注北京市疫情。对2022年1月11日(含)以来有北京市海淀区上地街道、海淀街道、马连洼街道,2022年1月6日(含)以来有北京市朝阳区平房乡,2022年1月12日(含)以来有北京市房山区长阳镇、丰台区新村街道、丰台区玉泉营街道旅居史的来(返)内人员实施居家或集中隔离措施。
特别关注广东省深圳市疫情。对2021年12月24日(含)以来有广东省深圳市龙岗区、罗湖区旅居史的来(返)内人员实施居家或集中隔离措施。
特别关注天津市疫情。对2022年1月6日(含)以来有天津市津南区、西青区、河西区、东丽区旅居史的来(返)内人员,实施居家或集中隔离措施。有天津市其他地区旅居史的来(返)内人员,查验48小时核酸检测阴性证明,抵内后24小时再开展1次核酸检测,对无法提供核酸阴性证明的,实施3天2次核酸检测(间隔24小时)。
重点关注河南省安阳市疫情。对2022年1月6日(含)以来有河南省安阳市旅居史的来(返)内人员,实施居家或集中隔离措施。
持续关注河南省郑州市疫情。对2022年1月6日(含)以来有河南省郑州市中原区、二七区、金水区、高新区旅居史的来(返)内人员,实行居家或集中隔离直至离开郑州市满14天,隔离期间每3天完成1次鼻咽拭子核酸检测。
交通、铁路等部门,对重点地区来(返)内人员,要查验健康码和48小时内核酸检测阴性证明,做好人员信息登记和推送。
严格报备,落实社区管理
一、有阳性病例报告地区旅居史、红码、黄码及与阳性病例轨迹有交集的人员,请抵达内江后2小时内主动向所在村(社区)、单位和入住酒店报备,积极配合社区做好核酸检测、集中隔离、居家隔离、健康监测等疫情防控措施。
不主动申报、刻意隐瞒信息或拒绝接受隔离医学观察,造成疫情传播或有传播严重危险的,根据《中华人民共和国传染病防治法》《中华人民共和国刑法》等有关规定,将依法追究当事人法律责任。


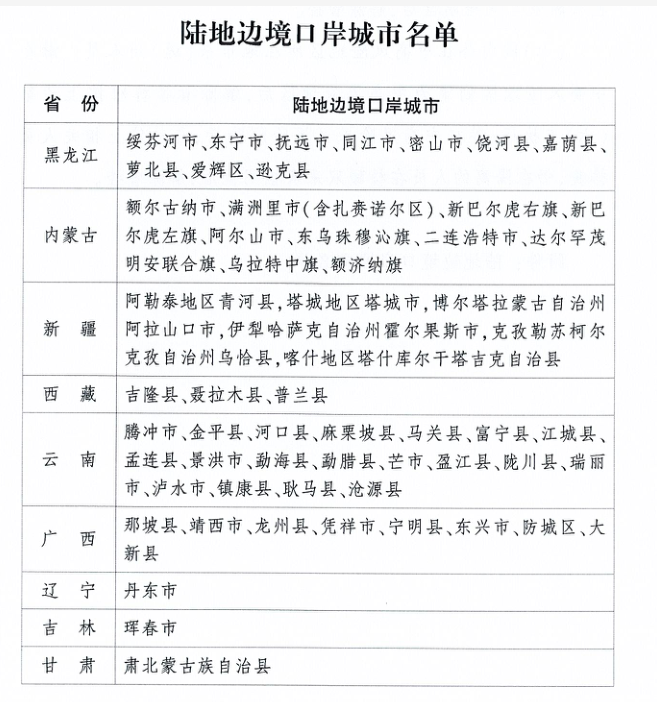
二、陆地边境口岸城市(与香港、澳门有口岸相连的除外)入(返)内人员需提供48小时内核酸检测阴性证明,陆地边境口岸城市名单见下表。

三、高风险岗位人员需主动报备。海关、边检、口岸、机场、进口冷链食品企业等直接接触入境人员、物品、环境的从业人员,以及集中隔离场所、定点救治医院、发热门诊等高风险岗位人员,需持48小时内核酸检测阴性证明返内,抵达后2小时需向社区村进行报备,并配合做好社区管控。
温馨提示
时刻绷紧思想之弦。当前国内外疫情防控形势严峻复杂,请大家继续保持高度的防护意识,绷紧疫情防控这根弦,不要存侥幸心理,记住危险源于大意。
切实履行个人责任。坚持科学配戴口罩,勤洗手、常通风、不聚集,保持安全社交距离,养成良好卫生习惯,如非必要,不要前往中高风险地区,每个人都要成为自己健康的第一责任人。
主动开展核酸检测,并持续关注健康状况、健康码颜色、出行相关地区有无新发疫情。如出现发热、干咳、乏力、嗅(味)觉减退、腹泻、咽痛等症状,请及时到发热门诊就诊,不要带病上班上学;如健康码出现红、黄码情况,或出行相关地区近期内有疫情发生,要立即向社区(村)、单位或入住酒店报备,并配合做好各项防控措施。建议公众不要急于和省外、境外来(返)内亲朋相聚。
采购需谨慎,快递要消毒。非必需不要购买境外商品,谨慎购买国内发生本土疫情所在地区的商品。在收取快递时,尽量选择无接触的配送方式,取件时要戴好口罩、一次性手套,可以先使用医用酒精或含氯消毒液喷洒或擦拭包裹(含外包装及内物品),尽量就地拆封,外包装不要带回家,按照生活垃圾分类处理即可。
每个人都是自己健康的第一责任人
让我们携手同行,共同阻击疫情传播
公众关切
Q1:春运路上如何健康出行?
答:
铁路出行
建议广大旅客尽量使用互联网、手机客户端、自助票务终端等非接触方式,降低疫情传播风险。出行过程中,请广大旅客还是要注意自身健康和个人防护,听从铁路工作人员引导,全程佩戴口罩,保持安全距离。
乘机出行
出行前提前查清出发地和目的地的疫情防控要求,出行过程中提高自我防护意识,做好戴口罩、勤洗手、保持社交距离等措施,配合机场、航空公司做好测温、健康码和核酸证明的查验工作。同时,按照机场和航空公司工作人员的指引,做好登机前手部消毒、机上不换座、减少不必要的走动、有序使用盥洗室等各项工作。
自驾出行
要配合疫情防控的检查,在高速公路服务区等场站停靠时,要遵守扫码登记、测温等各项规定,正确佩戴口罩,保持安全距离,加强个人防护,减少停留时间。
Q2:面对奥密克戎变异株,公众在日常生活工作应注意什么?
答:中国疾控中心专家表示:
(1)戴口罩仍然是阻断病毒传播的有效方式,对于奥密克戎变异株同样适用。即使在完成全程疫苗接种和接种加强针的情况下,也同样需要在室内公共场所、公共交通工具等场所佩戴口罩。此外,还要勤洗手和做好室内通风。
(2)做好个人健康监测。在有疑似新冠肺炎症状,例如发热、咳嗽、呼吸短促等症状出现时,及时监测体温,主动就诊。
(3)减少非必要出行。尽量不前往高风险国家或地区,如必需前往,要加强旅行途中的个人防护,降低感染奥密克戎变异株的风险。密切关注国内本土聚集性疫情,非必要不前往有疫情的县(市、区、旗),有疫情的地方居民非必要不离开居住地。

| 编辑: | 陶丽萍 |
| 责编: | 毛佳莉 |
| 审核: | 程云 |



