奥密克戎大肆进攻!内江发布重要提示
时间:2022-01-10 21:27:22 来源:内江疾控奥密克戎大肆进攻,河南面临双重挑战
内江疾控1月10日发布健康提示

全国疫情:2022年1月9日0—24时,31个省(自治区、直辖市)和新疆生产建设兵团报告新增本土病例97例(河南省60例,其中郑州市24例、许昌市21例、安阳市15例;天津市21例,均在津南区;陕西省15例,均在西安市;广东省1例,在深圳市);新增本土无症状感染者2例(均在天津市津南区)。
天津疫情:截至2022年1月10日18时,天津本轮疫情累计报告本土确诊病例31例,无症状感染者10例。已发现的阳性感染者均系本轮疫情指示病例及其相关密切接触者,以及在津南区的封控区/管控区/防范区内人员。
陕西疫情:2022年1月9日0-24时,新增报告本土确诊病例15例(均在西安市),自2021年12月9日以来,陕西全省累计报告新冠肺炎本土确诊病例2031例,涉及5省9市。
河南安阳疫情:2022年1月8日,安阳市在主动检测人群中筛查发现2例本土新冠病毒核酸阳性个案。2022年1月9日经河南省疾控中心实验室病毒全基因组测序,显示此前发现的2例本土病例感染病毒均为奥密克戎变异株BA.1分支,经分析比对,与天津市津南区现有本地疫情属同一传播链。
为严格落实“外防输入、内防反弹”的防控要求,有效控制和降低疫情传播风险,内江市疾控中心提示您
重点管控措施
特别关注天津市疫情。对2021年12月26日至2022年1月8日24时有天津市津南区旅居史的来(返)内人员,实施居家或集中隔离措施;对2022年1月1日至8日24时有天津市南开区、东丽区、西青区旅居史的来(返)内人员,实施严格居家或集中隔离措施;对自2022年1月9日0时以来有天津市津南区、南开区、东丽区、西青区旅居史的来(返)内人员,实施严格集中隔离措施,对有天津市其他区县旅居史的来(返)内人员实施三天两检措施,并纳入社区管理。
重点关注河南省安阳市疫情。对2021年12月28日至2022年1月9日24时有河南省安阳市旅居史的来(返)内人员,实施居家或集中隔离措施;对自2022年1月10日0时以来有河南省安阳市旅居史的来(返)内人员,实施集中隔离措施。
高度关注河南省郑州市疫情。对2021年12月21日(含)以来有河南省郑州市管城区、二七区、中原区及2021年12月30日(含)以来有河南省郑州市所有县(市、区)旅居史的来(返)内人员,实行居家或集中隔离直至离开郑州市满14天,隔离期间每3天完成1次鼻咽拭子核酸检测。
持续关注西安疫情。对2021年12月14日(含)以来有西安市旅居史的来(返)内人员,实行集中隔离直至离开西安市满14天,隔离期间每3天完成1次鼻咽拭子核酸检测。
交通、铁路等部门,对重点地区来(返)内人员,要查验健康码和48小时内核酸检测阴性证明,做好人员信息登记和推送。
严格报备,落实社区管理
有阳性病例报告地区旅居史、红码、黄码及与阳性病例轨迹有交集的人员,请抵达内江后2小时内主动向所在村(社区)、单位和入住酒店报备,积极配合社区做好核酸检测、集中隔离、居家隔离、健康监测等疫情防控措施。
不主动申报、刻意隐瞒信息或拒绝接受隔离医学观察,造成疫情传播或有传播严重危险的,根据《中华人民共和国传染病防治法》《中华人民共和国刑法》等有关规定,将依法追究当事人法律责任。
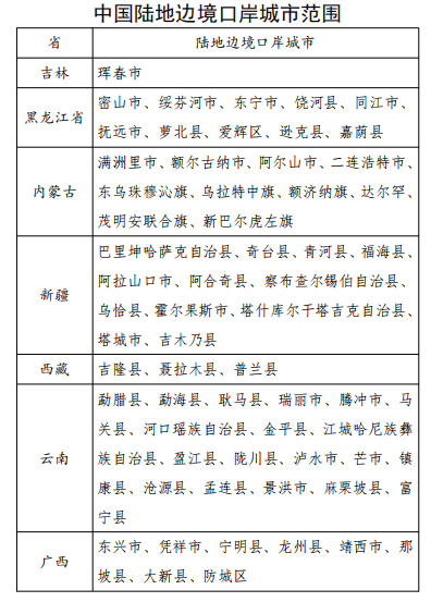
陆地边境口岸城市(与香港、澳门有口岸相连的除外)入(返)内人员需提供48小时内核酸检测阴性证明,陆地边境口岸城市名单见下表。

来(返)内人员需报备地区一览表
(2022年1月10日更新)


备注:根据疫情形势,排查地区将进行动态调整,涂红部分为特别关注地区、涂黄部分为新增报备地区。
温馨提示
密切关注国内新冠肺炎疫情变化情况,近期重点关注河南省郑州、洛阳、许昌、周口、信阳、商丘、安阳,陕西省西安市、咸阳市、延安市,浙江省宁波市,深圳市、天津市疫情,不前往高、中风险地区以及发生本土疫情的地区。如您近期有疫情地区旅居史,收到提醒短信或健康码变为“黄码”,请立即向所在社区(村)、单位或入住酒店报备旅居史,按要求做好核酸检测,配合做好隔离管控措施。
主动开展核酸检测,并持续关注健康状况、健康码颜色、出行相关地区有无新发疫情。如出现发热、干咳、乏力、嗅(味)觉减退、腹泻、咽痛等症状,请及时到发热门诊就诊,不要带病上班上学;如健康码出现红、黄码情况,或出行相关地区近期内有疫情发生,要立即向社区(村)、单位或入住酒店报备,并配合做好各项防控措施。建议公众不要急于和省外、境外来(返)内亲朋相聚。
公众在公共场所要遵守场所管理规定,规范佩戴口罩,保持社交距离,尽量少触碰扶手等公共物品,不要用手直接接触口、眼、鼻。各类公共场所、经营场所严格落实扫场所码、查验健康码、测温、消毒、通风、监督戴口罩等防控措施。
做好重点场所疫情防控。医疗卫生机构、养老院、监管场所、儿童福利院、宗教场所、宾馆酒店、博物馆、歌舞游艺休闲娱乐场所、棋牌室(麻将馆)、旅游景区景点、互联网上网服务营业场所、交通场站、商超、农贸市场等密闭空间或人员密集场所,应严格落实进入人员戴口罩、测温、亮码和扫码通行的“刚性要求”,严格落实日常清洁、通风和消毒等措施。景区景点实行预约、限流、错峰等措施,棋牌室(麻将馆)、文化娱乐场所应控制人员流量。
每个人都是自己健康的第一责任人
让我们携手同行,共同阻击疫情传播
Q1:面对奥密克戎变异株,现在的防护措施和方法还有效吗?
答:有效。
奥密克戎变异株从本质上说还是一种新冠病毒,和以往的新冠病毒传播规律相似,所以常规的防护方法依然有效。
(1)勤洗手,多通风,戴口罩,少聚集,保持社交距离,仍然是有效的防护手段。戴口罩对于阻断奥密克戎变异株同样适用,即使已经完成全程疫苗接种和接种加强针的情况下,也同样需要在室内公共场所、公共交通工具等场所佩戴口罩。
(2)适度消毒,做好环境清洁。奥密克戎变异株其变异位点在刺突蛋白,而病毒的包膜蛋白对现行的消毒剂仍然敏感,因此,目前采用的消毒剂和消毒方式对新冠病毒奥密克戎变异株仍然是有效的。
(3)做好个人健康监测。在有疑似新冠肺炎症状,例如发热、咳嗽、呼吸短促等症状出现时,及时监测体温,主动就诊。
(4)减少非必要出入境。短短数天时间,多个国家和地区陆续报告奥密克戎变异株输入,我国也面临该变异株输入的风险,并且目前全球对该变异株的认识仍有限。因此,应尽量减少前往高风险地区,并加强旅行途中的个人防护,降低感染奥密克戎变异株的机会。
Q2:我国的“外防输入,内防反弹”防控策略对奥密克戎变异株是否有效?
答:有效。
根据我省新冠防控指南的要求,对所有从我省口岸入境人员实行14天集中隔离,期间第1、4、7、10、14天完成鼻咽拭子核酸检测。
解除隔离后,目的地为省内的,由各市(州)闭环接回当地,实行7天居家或集中隔离,期间第2、7天完成鼻咽拭子核酸检测;目的地为省外的,闭环送至机场、车站并向目的地通报信息。
入境后在省外完成14天集中隔离的来(返)川人员,应居家或集中隔离直至入境时间满21天,期间至少完成2次鼻咽拭子核酸检测。入境人员解除居家或集中隔离时应采取双采双检,并满足人、物、环境三样本同时核酸检测阴性。
同时我省严格高风险岗位人员闭环管理。海关、边检、口岸、机场、进口冷链食品企业等直接接触入境人员、物品、环境的从业人员,以及集中隔离场所、定点救治医院、发热门诊等高风险岗位人员,在工作期间实行封闭管理,结束后须完成7天集中隔离和7天居家健康监测;离开工作岗位所在地市时,需持48小时内核酸检测阴性证明,并向所在单位或社区报备。
上述措施将有利于及时发现可能输入我国的奥密克戎变异株,并防止出现传播。

| 编辑: | 陶丽萍 |
| 责编: | 刘桂莲 |
| 审核: | 程云 |



