名额多多! 内江这家医院招人啦!
时间:2021-12-28 15:13:16 来源:内江市人才交流中心内江市东兴区人民医院2022年人才招聘启事
根据《事业单位人事管理条例》《创新公立医院编制管理实行人员总量控制的实施办法(试行)》等文件规定,经医院研究决定,拟面向社会公开招聘编外人员,现将有关事项公告如下:
一、招聘基本条件、对象、数量及岗位聘用条件
(一)基本条件
1、遵守宪法和国家法律法规,具有良好的品行。
2、热爱卫生医疗事业,具有良好的职业道德。
3、具备适应岗位要求的自身条件,身体健康。
4、具备岗位所需的专业知识能力和技能条件。
(二)有下列情形之一的不得报考:
1、曾受过各类刑事处罚的;
2、曾被开除公职的;
3、有违纪违法行为正在接受审查的;
4、尚未解除政纪处分的;
5、有其他违反有关规定,不适宜报考事业单位的。
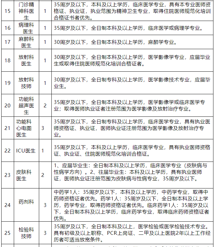
(三)对象、数量及岗位聘用条件



二、招聘组织实施
本次招聘采取公开考核、自主招聘的方式进行。由内江市东兴区人民医院人事科具体组织实施,医院党委全程参与监督。
(一)报名
1、报名方式
现场报名:本人携带简历及岗位要求的学历学位证书、身份证、相关资质证原件到现场进行报名并审核,不接受他人代交报名资料。现场报名地点:内江市东兴区人民医院医技综合楼三楼人事科,也可在医院参加的双选会现场投递简历并报名。
2、报名时间:即日起招满即止。
(二)简历核查及资格审查
1、简历核查
报名人员根据本公告中的要求,针对年龄、专业、学历、资格证、执业证、工作经历、婚姻生育状况等,做一份真实、详尽的个人简历。简历中须含以下资料的复印件,按顺序依次装订,并带上所有资料的原件。
(1)身份证复印件1份;
(2)有效的学历与学位证书复印件各1份;
(3)学信网打印学历证书电子注册备案表1份;
(4)岗位要求的资格证、执业证及其他证书复印件1份。
2、资格审查
由医院人事科及相关科室负责人负责审核报名条件所要求的身份证、学历、学位、执业证、资格证及其他证书等。
(三)考核方式
资格审查合格的人员进入考核环节,考核采取笔试与面试相结合的方式进行。
(四)体检
1、按照择优聘用的原则,根据考核总成绩,按照排名先后顺序及拟招聘人数,确定体检人员名单。
2、医院人事科电话通知录取人员参加体检,不参加体检即视为放弃本次应聘。
3、体检的项目和标准参照《公务员录用体检通用标准(试行)》,岗位对体检另有标准的按其标准执行,对录取人员进行体检。
(五)聘用
1、根据公示和体检情况,由人事科通知录取人员并按程序办理入职手续,签订正式的劳动合同,实行编外聘用,与编内职工同工同酬,具体待遇及保险,按国家相应规定执行。
2、在聘用前及聘用后一经发现报考者的人事档案、学历、学位、专业、年龄等不符合报考条件的,一律不予聘用,已聘用的作解聘处理。
招聘相关事宜请密切关注内江市东兴区人民医院官网。其他未尽事宜,解释权归医院。
内江市东兴区人民医院
2021年12月28日
| 编辑: | 毕凯旋 |
| 责编: | 刘桂莲 |
| 审核: | 程云 |

